您当前的浏览器版本过低,请您升级浏览器
为了更好的使用优志愿产品,点击下载

谷歌浏览器

360极速浏览器

360安全浏览器

QQ浏览器

火狐浏览器

全国服务热线:400-181-5008
祝广大考生金榜题名
开通VIP

收藏

分享

送出!海健院2025年第一封录取通知书

| 来源:海南健康管理职业技术学院 2624

亲爱的准小海健们

你的录取通知书

将于今日

启程出发

“海健”专属情书

正在为你奔赴而来~

1

今日封装

2

录取通知书抢先看

装袋清单:

1、录取通知书

2、新生入学指南

3、2025年本专科资助政策简介

4、职业培训和继续教育宣传单

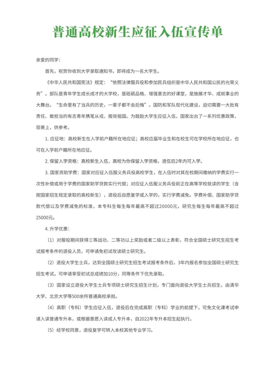
5、普通高校新生应征入伍宣传单

6、海南省家庭经济困难学生认定申请表

7、普通高校本专科国家助学金宣传告知书

录取通知书

新生入学指南

2025年本专科资助政策简介

职业培训和继续教育宣传单

普通高校新生应征入伍宣传单

海南省家庭经济困难学生认定申请表

可点击文末链接进行下载

普通高校本专科国家助学金

宣传告知书

可点击文末链接进行下载

3

录取通知书查询

方法一:

关注“海南健康管理职业技术学院”微信公众号,点击图中所示菜单查询录取通知书邮寄进展。

方法二:

学院公众号回复“录取通知书”“录取”任一关键词,点击回复链接,即可查询。

@2025级小海健们

新的旅程即将开启

九月

我们在海健院

不见不散

海南省家庭经济困难学生认定申请表.docx

普通高校本专科国家助学金宣传告知书.docx

评论
说点什么吧
发布

手机扫一扫下载APP

400-181-5008

优志愿将竭力为您提供帮助

(免长话费 )

教APP备3100148号