您当前的浏览器版本过低,请您升级浏览器
为了更好的使用优志愿产品,点击下载

谷歌浏览器

360极速浏览器

360安全浏览器

QQ浏览器

火狐浏览器

全国服务热线:400-181-5008
祝广大考生金榜题名
开通VIP

收藏

分享

高招专栏 | 安徽省【院校代码2355】2025年统一高考报考指南,含宣讲会视频回放

| 来源:上海闵行职业技术学院 2277

“智驭未来,匠心筑梦”上海闵行职业技术学院秋季高考安徽场招生宣讲支持回放,扫描下方二维码观看,了解学校整体办学情况、办学特色与优势、招生政策与招生专业。

点击文末链接可查看招生章程。

2025年安徽招生计划表

(院校代码:2355)

2024年录取分数线

安徽qq咨询群

报考指南

学校代码

国标代码:14779

院校代码:2355

填报时间

7月25日-7月28日

填报平台

安徽省教育招生考试院官网:

https://www.ahzsks.cn

志愿填报个数

普通高职(专科)批实行平行志愿,设置45个院校专业组志愿。

艺术高职(专科)批实行平行志愿,设置20个院校专业组志愿。

每个院校专业组设6个专业志愿及专业服从志愿。

录取原则

进档后,按照顺序志愿的录取规则:专业志愿优先、遵循分数

填报建议

遵循“以成绩为基础,以兴趣为导向,以就业为目标”的原则填报志愿。

专业志愿填满,并选择“服从调剂”,降低被退档风险。

将我校填在前面的志愿,很想进闵职院的学生,可将我校放在第一志愿!

学院介绍

上海闵行职业技术学院是经教育部备案、上海市人民政府批准、闵行区人民政府主办的全日制专科层次新型高等职业技术学校。学院位于闵行区元江路4080号,坐落在“大零号湾”科技创新策源功能区辐射区,与上海交大、华东师大、航天八院、闵行开发区、莘庄工业区、马桥人工智能创新试验区等著名高校、研究机构及众多世界五百强企业毗邻。学院立足服务上海“五个中心”建设和闵行区“南智北服”产业布局,秉承“修德敬业、精益求精”校训和“文理融通、身心融合、知行融汇”的办学理念,规划打造“一核两翼三基础”的发展生态。学院依托政府支持和交大资源,坚持产教融合、校企合作与高质量特色发展,为区域经济社会发展培养高素质技术技能人才,同时注重专业建设的协同创新,以产定群、以群建院,打造特色专业群,培养一专多能的复合型技术技能人才。学院坚持目标导向,培养高素质、科技型、工程化、应用型高技能人才,努力办成国内一流、具有国际化人才培养能力的高等职业技术学院。学院目前开设14个专业,提供面向全国高中阶段毕业生的三年制学历教育和面向上海市初中阶段毕业生的五年制学历教育。

已关注

关注

重播 分享

关闭

观看更多

更多

    退出全屏

    切换到竖屏全屏退出全屏

    上海闵行职业技术学院已关注

    分享视频

    ,时长08:22

    0/0

    00:00/08:22

    切换到横屏模式

    继续播放

    进度条,百分之0

    播放

    00:00

    /

    08:22

    08:22

    全屏

    倍速播放中

    0.5倍 0.75倍 1.0倍 1.5倍 2.0倍

    超清 流畅

    您的浏览器不支持 video 标签

    继续观看

    高招专栏 | 安徽省【院校代码2355】2025年统一高考报考指南,含宣讲会视频回放

    观看更多

    转载

    ,

    高招专栏 | 安徽省【院校代码2355】2025年统一高考报考指南,含宣讲会视频回放

    上海闵行职业技术学院已关注

    分享点赞在看

    已同步到看一看写下你的评论

    视频详情

    天择荣誉计划

    已关注

    关注

    重播 分享

    关闭

    观看更多

    更多

      退出全屏

      切换到竖屏全屏退出全屏

      上海闵行职业技术学院已关注

      分享视频

      ,时长03:28

      0/0

      00:00/03:28

      切换到横屏模式

      继续播放

      进度条,百分之0

      播放

      00:00

      /

      03:28

      03:28

      全屏

      倍速播放中

      0.5倍 0.75倍 1.0倍 1.5倍 2.0倍

      超清 流畅

      您的浏览器不支持 video 标签

      继续观看

      高招专栏 | 安徽省【院校代码2355】2025年统一高考报考指南,含宣讲会视频回放

      观看更多

      转载

      ,

      高招专栏 | 安徽省【院校代码2355】2025年统一高考报考指南,含宣讲会视频回放

      上海闵行职业技术学院已关注

      分享点赞在看

      已同步到看一看写下你的评论

      视频详情

      专业介绍

      01

      智能机电技术专业

      培养学生掌握自然科学基础、工程基础和基本技能,具备智能机电设备、工业机器人及自动化生产线安装、调试、运行、维护、工艺设计与技术改造等能力。

      02

      工业机器人技术专业

      培养学生掌握电气控制、工业机器人编程、智能传感、机器视觉、数字孪生等知识,具备工业机器人系统装调、运维、集成等能力。

      03

      新能源汽车检测与维修技术专业

      培养具有科学文化水平、良好的人文素养、职业道德和创新意识,能够从事新能源汽车和充电设备装调、检测与维护,新能源汽车制造等工作的技术技能人才。

      04

      建筑智能化工程技术专业

      培养建筑智能化设备安装调试、运行维护、管理服务等专业核心能力,从事建筑智能化的设计、安装、调试、运行、维护与管理等岗位工作。

      05

      智能机器人技术专业

      培养能够设计、开发和应用具备环境感知、智能决策与自主行动能力的机器人系统,使之自主解决复杂任务的人才。

      06

      工业互联网应用专业

      培养学生胜任工业网络集成、数据采集分析、系统运维等岗位的能力,能够服务于智能制造产业链,实现制造业数字化转型的高素质技术技能人才。

      07

      数字化设计与制造技术专业

      培养学生运用专业技术开发数字化机械产品,掌握产品数字化设计、仿真与制造能力,推动制造业数字化转型的高素质技术技能人才。

      八大优势

      城市中心,经济强区

      学院地处上海市闵行区,处于上海版图的中心位置,从其他各区赶到闵行都较为方便。闵行区地广经济强,2024年闵行区GDP在上海16区中排名第二,可谓上海郊区之王。地理位置和交通都有得天独厚的优势,闵行区是西上海通往市中心的必经之路,辖区有7条地铁线路。更值得一提的是,闵行区有16个优质的产业园区,如莘庄工业区 、紫竹科学园区、闵行经济技术开发区、漕河泾开发区等。

      公办高校,政府支持

      上海闵行职业技术学院是经教育部备案的全日制专科层次新型高等职业技术学校(公办高校)。作为闵行区直属的唯一一所公办高职院校,在学院建设、资金支持、资源配置、改革发展等方面,得到了区政府的大力支持。同时依托地缘优势,与相关职能部门、工业园区、企业、高校、科研单位等加强协作,优势互补,构建发展共同体,为学院高质量发展奠定基础。

      依托名校,交大支建

      闵行区人民政府进一步深化区校战略合作,与上海交通大学签署了《关于上海交通大学支持上海市闵行区人民政府建设“上海闵行职业技术学院”的框架协议》,引进上海交通大学的优质教育资源和先进管理理念,支持学院在学校管理、专业建设、人才培养、资源共享等方面的建设。

      园区环绕,资源丰富

      学院地理位置优越,处于闵行南部先进制造业聚集区,临近莘庄工业区与马桥人工智能创新试验区,与上海交通大学、华东师范大学、上海航天研究院等著名高校、研究机构及众多世界五百强企业毗邻,实习实训资源丰富,就业优势突出。

      新兴专业,就业无忧

      学院立足服务上海“五个中心”建设和闵行区“4+4”产业发展战略体系,以行业企业用人需求为出发点,所设置专业适应新一轮科技革命和产业变革。在传统专业基础上做改造与提升,打造有特色有就业优势的专业。

      大专文凭,升学畅通

      毕业文凭为国家承认的普通全日制专科学历,获得教育部统一印制的《普通高等学校毕业证书》。升学通道顺畅,学生可继续参加包括“统招专升本”在内的各类专升本考试升学。

      技能傍身,竞争无惧

      三年制大专,强化学生的综合素质和技能训练,培养具备一技之长的高素质人才,为毕业生配备文化素养与职业素养双保险,打造学生在就业市场上的竞争优势。

      奖助支持,学费优惠

      普通类专业7500元/学年,艺术类专业10000元/学年。学生可申请的奖助学金有:国家奖学金、国家励志奖学金、上海市奖学金、国家助学金、国家助学贷款、勤工助学岗位、特殊困难补助、学费减免、综合奖学金和单项奖学金等。

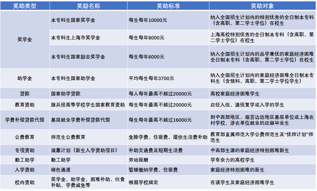
      资助政策

      校企合作

      校园生活

      实训设施

      左右滑动查看

      校园活动

      左右滑动查看

      食在闵职

      运动场所

      左右滑动查看

      住宿情况

      左右滑动查看

      闵职专线

      联系方式

      学校官网

      https://smp.mhedu.sh.cn/

      招生官网

      https://smp.mhedu.sh.cn/zs

      招生电话

      18918953101

      18918953102

      更多资讯

      学院公众号

      招生指南

      学校地址

      上海市闵行区元江路4080号

      2025 年全国统考招生章程 (秋季统一高考).pdf

      供稿:招生处

      编辑:沈婕

      审核:冯喜英

      评论
      说点什么吧
      发布

      手机扫一扫下载APP

      400-181-5008

      优志愿将竭力为您提供帮助

      (免长话费 )

      教APP备3100148号