南京工业大学-都柏林理工大学中外合作办学项目是教育部批准的教育合作项目,贯彻执行高等教育国际化发展战略,与国外知名院校合作,采取“双校园、双学位”模式,着力引进国外优质教育资源,包括优秀的师资、专业课程、教学方法、先进的教学理念与管理经验,整合中外合作高校优质的教育资源,实现强强联合,培养具有国际胜任力和跨文化交流能力的创新型国际化人才。
二、双方学校简介(一)南京工业大学及相关简介
南京工业大学具有百年办学历史,是首批入选国家“高等学校创新能力提升计划”(2011 计划)的 14 所高校之一,是江苏高水平大学建设高峰计划A 类建设高校、江苏省重点建设高校、江苏省综合改革试点高校、江苏省人才强校试点高校、国家首批深化创新创业教育改革示范高校。
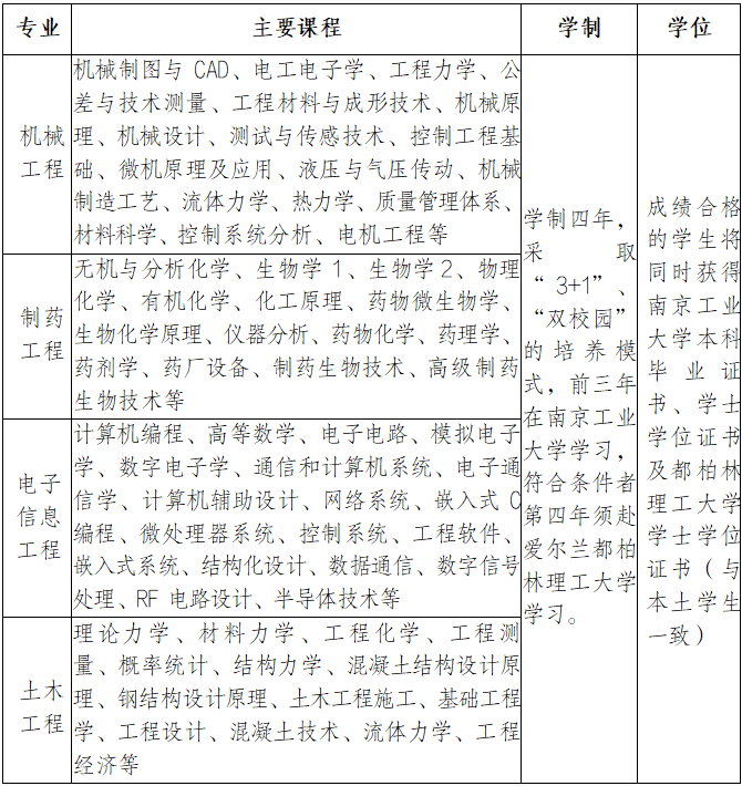
合作专业为机械工程、 制药工程、电子信息工程和土木工程,均为南京工业大学优势学科,其中制药工程和机械工专业是江苏省中外合作办学高水平示范性建设工程培育点。学生前三年在南京工业大学的相应专业学院学习,第四年在都柏林理工大学学习,完成学业后获得双学位。
(二)都柏林理工大学及相关专业简介
都柏林理工大学(TU Dublin)位于爱尔兰首都都柏林,具有百年的办学历史,是爱尔兰境内第一所国立综合型理工类大学,是爱尔兰共和国最大的高等学府之一。作为爱尔兰目前规模最大的高等教育机构,学校拥有约 30,000 名在校生及 3000 多名教职员工, 超过800家合作的相关企业机构,拥有学士、硕士和博士学位证书颁发权,办学质量受QQI(Quality and Qualifications Ireland)的监管,办学成果得到全球广泛认可。
都柏林理工大学授予的是荣誉学位,受全球认可,若获得甲等荣誉学位,可申请到全球前100位的院校。项目均可进阶修读硕士/博士学位,有机会进入欧洲杰出研究中心、FOCAS Research Institute、ESHl Research Institute等欧洲知名研究单位。目前,爱尔兰和全球对工程师的需求量极大,就业机会呈指数级增长,尤其是在机械、自动化和生物医学领域。合作项目课程的毕业生将站在新技术的最前沿,通过新的创新设计帮助提高人类生活质量。机械工程专业的毕业生接受培训,具有创造力和创造力,并解决诸如从喷气发动机到机器人的新技术开发等难题。电子信息工程专业旨在培养能够设计和优化复杂硬件、软件和通信系统的专业工程师,习得在 ICT 行业各个方面工作所需的技能,包括软件设计、信息技术、电信和计算机网络工程。土木工程师设计建筑物、桥梁、工厂、发电站、通信塔、水坝、体育场、石油和天然气钻井平台以及风力涡轮机。制药工程结合了广泛的生物学和化学学科,这些学科对新药和疗法的发现和开发至关重要。前期毕业生在英特尔、爱尔兰航空公司、波音公司、辉瑞制药公司、嘉里食品公司、可口可乐公司、宝马公司、西门子公司、波士顿科学公司、亚马逊公司、安永公司、琼斯工程公司、艾伯维公司、强生公司、谷歌和Microsoft公司担任令人兴奋的职务。许多毕业生还在医疗设备公司、医院、设计公司、发电厂和能源部门工作。毕业生通常会在毕业后 7 年内晋升为项目管理职位和高级管理人员。
三、2024年招生计划及2023年录取情况1.2024年招生计划

2.2023年招生录取情况


五、培养质量
南京工业大学-都柏林理工大学中外合作办学项目自成立以来,国际化人才培养突出,项目学生就业前景广阔。自2012年起,历届出国毕业生成功申请国外高校研究生比例90%以上。截至2024年,成功申请到剑桥大学、牛津大学、帝国理工学院、伦敦大学学院、新加坡国立大学、宾夕法尼亚大学、爱丁堡大学等世界排名前100位高校攻读研究生达1000余名。

(学校排名按照2024年QS世界大学排行榜)
六、咨询方式
南京工业大学官网:www.njtech.edu.cn
南京工业大学本科生招生网:https://zhaosheng.njtech.edu.cn/
学校招办咨询电话:02558139090
高招云直播