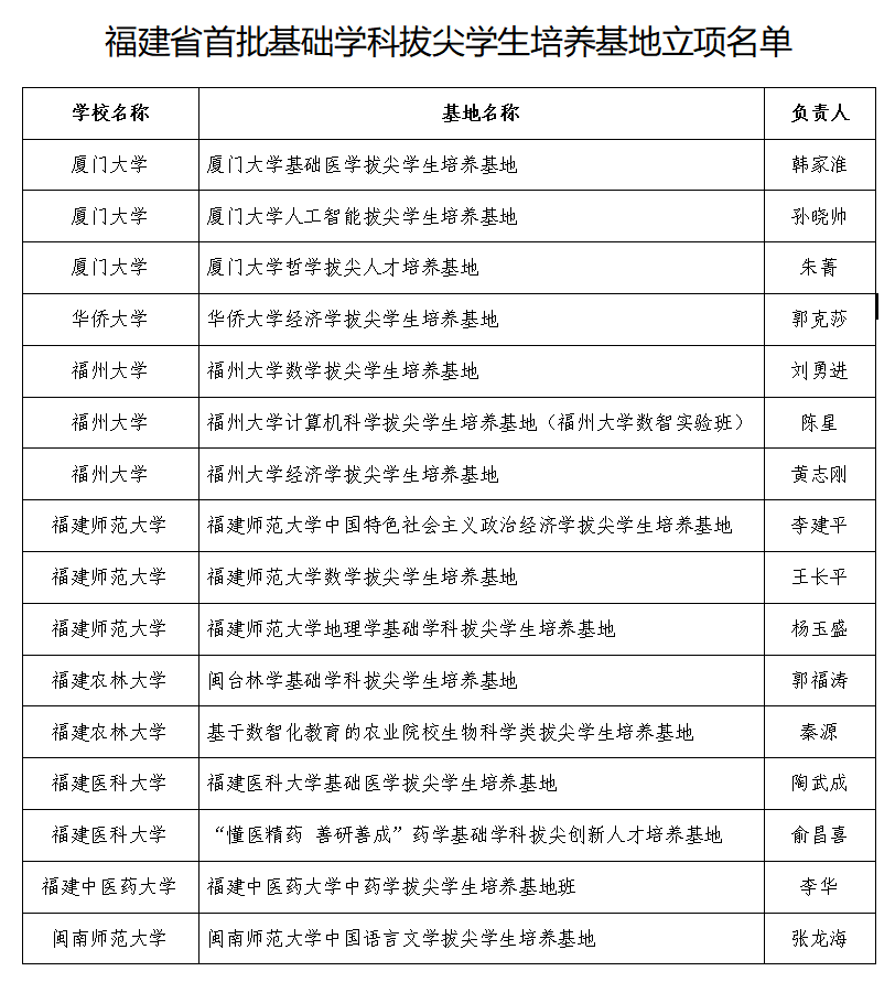
根据《福建省教育厅办公室关于开展基础学科拔尖学生培养基地建设的通知》(闽教办高〔2024〕15号),经学校推荐、专家评审,确定首批基础学科拔尖学生培养基地16项,现将名单予以公布。
各基地建设高校要切实加强统筹规划与全过程管理,强化部门协同联动,加强教学资源保障,充分发挥基地作为基础学科拔尖人才培养平台的作用。要加强“三制”(书院制、导师制、学分制)融通的育人模式创新改革,深化科教协同育人,推动本研贯通培养,完善动态进出机制,全面提升拔尖人才自主培养质量。要充分发挥基地示范引领作用,探索拔尖人才培养的新模式、新路径,并及时做好阶段性总结与经验推广。

高招云直播