点击上方“蓝字”关注我们
山东省2026年夏季高考报名办法解读(35问)
近日,山东省教育招生考试院发布了《山东省教育招生考试院关于做好山东省2026年普通高等学校招生考试报名工作的通知》(点击查看)(以下简称《通知》),请考生仔细阅读,全面了解高考报名有关要求。为使考生进一步了解夏季高考报名有关政策,现对报名办法解读如下:
一、夏季高考报名条件是什么?
(一)遵守中华人民共和国宪法和法律;
(二)身体状况符合相关要求;
(三)具有山东省户籍的高级中等教育学校(含普通高中、普通中专、职业高中、职业中专、成人中专、技工学校)毕业生或具有同等学力人员;非山东省户籍的就业人员随迁子女(含进城务工人员随迁子女)应为具有山东省高级中等教育学校学籍并有3年完整学习经历的合格毕业生或结业生。高级中等教育学校学制一般为3年,学制少于3年者需符合相应招生、学籍注册及毕业规定。
高级中等教育学校毕业生或具有同等学力人员,包括高级中等教育学校应届毕业生以及取得高级中等教育学校的毕业证书、结业证书或山东省普通高中教育同等学力认定证明的人员。具有普通高中完整学习经历但学业水平合格考试有不合格科目的学生,可以获得学校颁发的结业证书,以同等学力身份报名参加高考。
二、哪些人员不得报考夏季高考?
(一)具有普通高等学历教育资格的高校在校生,或已被普通高校录取并保留入学资格的学生;
(二)高级中等教育学校非应届毕业的在校生;
(三)在高级中等教育阶段非应届毕业年份以弄虚作假手段报名并违规参加普通高校招生考试(包括全国统考、省级统考和高校单独组织的招生考试)的应届毕业生;
(四)因违反国家教育考试规定,被给予暂停参加高校招生考试处理且在停考期内的人员;
(五)因触犯刑法受到刑事处罚、尚在处罚期内的。其中,未成年人按相关法律规定执行。
高考报名后至开考前,如发现考生有上述不符合报考条件的情况,将按程序取消其高考报名资格。
三、高考报名分为哪几个步骤?
报名分为网上填报信息、资格审核、确认缴费等3个阶段。

四、报考需要缴纳哪些费用?
2025年11月18日至22日(每天9:00—18:00)缴纳报名费、体育专业测试费和艺术类专业统考费,其他考试费在考生进行普通高中学业水平等级考试科目选报时一并缴纳。
仅参加单考单招[含保送生、运动训练及武术与民族传统体育、职教师资、特殊教育、技校单招、消防单招、高职(专科)综合评价招生]考试,而不参加夏季高考统一考试的考生,仅缴纳报名费,无需缴纳统一考试费,其相应考试费用执行主考负责单位要求。
普通高中建档立卡家庭经济困难学生、低保家庭学生、特困救助供养学生、家庭经济困难残疾学生免缴上述费用,具体以山东省学生资助管理中心提供名单为准。在确认缴费时,缴费系统自动关联免缴学生名单,符合要求的考生无需缴纳相关费用。
特别提醒:请考生务必依据考试项目缴纳相应费用,避免少缴或多缴情况发生,以免影响考试安排,如已扣费但未收到缴费成功信息,请稍后再进行查看,避免重复缴费。
五、考生的报名地点应如何选择?
(一)具有山东省户籍的非应届高级中等教育学校毕业生,报名地点应选择户籍所在县(市、区)。
(二)具有山东省户籍的应届高级中等教育学校毕业生,报名地点可选择户籍或学籍所在县(市、区)。
(三)户籍在山东省,但在外省就读、学籍在外省的考生,如在我省报考,报名地点应选择户籍所在县(市、区)。
(四)非山东省户籍的就业人员随迁子女(含进城务工人员随迁子女),报名地点应选择高级中等教育学校就学地所在县(市、区)。
(五)在我省定居并符合报名条件的外国侨民,应持有省公安机关签发的《中华人民共和国外国人永久居留身份证》,报名地点应选择高级中等教育学校就学地所在县(市、区)。
特别提醒:走读、部分公安类院校、面向农村和原贫困地区招生专项计划等招生类型对生源地均有严格要求,考生须在生源地报名才能享受相关招生政策。报名结束后考生不得更改生源地。个人档案管理对高考报名地有严格要求,考生须严格按照要求在规定地点报考,避免对今后升学就业造成遗留问题。
另外,选择在我省参加高考报名的考生,不得在其他省(自治区、直辖市)重复报名,否则产生的一切后果由考生本人承担。
六、复读生能否在复读学校所在地报名?
复读生属于非应届高级中等教育学校毕业生。如为山东省户籍,则报名地点应选择户籍所在县(市、区);
如非山东省户籍,应具有山东省高级中等教育学校学籍并有3年完整学习经历,报名地点应选择高级中等教育学校就学地所在县(市、区)。
七、网上填报信息的流程是什么?
考生登录报名网站(https://wsbm.sdzk.cn)填报信息,填报过程分为查看提示信息、注册个人信息、上传个人照片、网上签订《考生诚信报考承诺书》、填写个人信息及提交信息等步骤,请严格按照报名系统相关流程提示进行操作。

八、个人信息注册时应注意什么?
注册所用个人手机号码务必准确填写,到录取结束前不要更换手机号码,不要设置短信屏蔽拦截功能,并保持通信畅通,以免影响接收考试招生相关重要信息。
整个招生录取期间(含高考报名、缴费、打印准考证、填报志愿、录取查询等环节),均使用登录密码和反馈给考生的短信验证密码。考生务必妥善保管本人登录密码和短信验证密码,不要随意告知他人,不要放置在显眼位置,避免报考信息被他人窃取、篡改等情况发生。
九、上传个人照片有什么要求?
考生可通过报名系统现场拍照采集或者上传本地照片,照片上传后系统会自动进行照片剪裁。
(一)拍照要求。
本人近6个月以内的免冠、正面、彩色证件照,图像应真实表达考生本人相貌,不得对人像特征(如伤疤、痣、发型等)进行技术处理。照片中显示考生头部和肩的上部,不允许戴帽子、头巾、发带、墨镜、口罩;禁止对图像整体或局部进行镜像、旋转操作及美化处理。
(二)本地上传照片格式及大小。
JPG/JPEG格式,文件大小40KB以上,像素不低于600*800。
特别提醒:高考报名照片非常重要,录取后将生成高考电子档案存入考生个人档案,伴随考生终生,同时也是高校学籍注册、学历认证的重要依据。考生务必严肃对待,严格按照采集操作流程和照片标准规范上传或采集本人照片,此照片一经审核通过后将无法修改。为保证图像采集效果,建议使用报名系统内扫码图像采集功能,不使用具有美颜效果的相机,不要进行修图。过度美颜、修图会造成与公安信息比对不通过、考试入场不通过以及影响本人高考入学后学籍学历注册等情况发生。如考生多次上传照片仍不成功,应及时联系报名所在地县级教育招生考试机构。
十、网上填报信息需要注意什么?
考生应按照报名填报信息项要求,如实完整准确填写个人信息,核对确认无误后再提交,完成网上填报信息。修改与填报过程相同。
考生应符合报考条件,并对填报信息和上传材料的真实性和准确性负责。考生提交报考信息前,务必认真核对本人姓名、身份证号、性别、民族、政治面貌等各项填报信息。考生如违反上述要求,因不符合报考条件、报名信息错误或缺失、上传材料不真实等情况导致的一切后果将由考生本人承担。
特别提醒:高考报名信息非常重要,是新生入学报到身份核验、学籍学历注册的关键信息。考生在高考报名之后,直到高校新生入学报到期间,不应更改姓名和身份证等信息。否则,考生报名审核通过后再修改个人姓名等关键信息,不属于报考录取信息有误的范畴,由此造成高校录取后考生学籍无法注册等问题由考生本人负责。个别考生在报名后出现身份证号变更、政治面貌改变等特殊情况,应及时报告报名地县级教育招生考试机构。
十一、网上填报需要上传特殊材料的有哪些情况?
非应届高级中等教育学校毕业生:应上传高级中等教育学校毕业证书或结业证书或主管部门出具的山东省同等学力证明材料,一并上传本人户籍证明材料(包括户口本盖章页、家庭索引页和本人页)。
具有外省户籍且学籍在我省的高级中等教育学校应届毕业生:应上传本人户籍证明材料(包括户口本盖章页、家庭索引页和本人页)。
具有我省户籍且学籍在省外的高级中等教育应届毕业生:应上传学籍所在省份县级及以上学籍主管部门出具的高级中等教育学籍证明。其中省外普通高中应届毕业生报考夏季高考的,还需上传高中学籍所在省份省级教育相关部门出具的普通高中学业水平合格考试成绩证明。
学籍在省内但不在报名地所在市的中等职业教育学校应届毕业生:应上传学籍所在县级及以上学籍主管部门认定证明或省教育厅中职学生学籍学历查询系统(https://zyjy.sdei.edu.cn/xjxlq/)下载的学籍学历认证报告。
申请合理便利的残疾考生、申请普通高校招生录取优惠政策的考生等均须按要求上传相应材料。
十二、艺术类专业有哪些类别以及如何选报?
根据我省艺术类考试招生工作安排,2026年我省艺术类专业为7类,包括美术与设计类、书法类、舞蹈类、音乐类、播音与主持类、表(导)演类、戏曲类。艺术类考生应根据拟报考专业选择其中1类。
其中,音乐类考生可在器乐、声乐2个考试科目中自主选择1—2个科目报名参加考试,并各自准确选择1种专业技能项目名称;表(导)演类考生可选择服装表演方向或从戏剧影视表演、戏剧影视导演2个方向中自主选择1—2个方向报名参加考试;舞蹈类考生从中国舞、芭蕾舞、国际标准舞、现代舞、流行舞等5个舞种方向中自主选择1个方向报名参加考试。
同一类别内具有多项合格专业成绩的考生,在平行志愿填报阶段,可同时填报相应专业志愿。航空服务艺术与管理、曲艺、音乐剧、科技艺术、数字媒体艺术、艺术与科技、新媒体艺术等专业为交叉融合专业,由招生高校自主确定所属专业类别,拟报考相关专业的考生请咨询有关高校。
特别提醒:音乐类考生将依据招生高校要求和考生报名时选择的声乐、器乐技能项进行录取。
十三、体育类专业测试的专项测试都有哪些项目?
体育类专业测试的专项测试项目包括:田径(200m、400m、800m、1500m、女100m栏、男110m栏、跳远、三级跳远、跳高、铅球、标枪、铁饼)、篮球、排球、足球、乒乓球、体操、武术、健美操,考生必须在上述项目中选择报考一个专项测试。
十四、报考了艺术类或体育类,但未通过相应专业考试的考生是否需要更改为普通类报考?
在填报普通类高考志愿时,不受报考科类的影响,未通过艺术类、体育类专业考试的考生不需更改科类也可填报普通类专业志愿。
十五、考生是否需要到现场进行资格审核?如何确定审核是否通过?
我省高考报名实行网上资格审核,通过与公安部门信息比对确认考生身份后,由县级教育招生考试机构审核考生网上填报的学籍、户籍等信息。审核期间,考生报名审核结果将通过短信推送给考生,请及时关注个人手机短信,审核通过的考生不需要再到现场进行资格审核,因材料不齐全、不清晰或有疑义等原因造成审核不通过的考生,须根据报名所在地县级教育招生考试机构的通知到现场进行审核。
外国侨民、华侨、港澳地区及台湾省考生,须持相关有效身份证件到当地市、县级教育招生考试机构进行现场确认。
申请普通高校招生录取优惠政策的考生,须按县级教育招生考试机构规定,携带相关证明材料进行现场资格审核。
十六、享受高考录取优惠政策的资格申报与审核需注意什么?
在夏季高考中,享受高考录取优惠政策的考生[包括烈士子女考生,归侨、华侨子女、归侨子女和台湾省籍考生,自主就业的退役士兵,在服役期间荣立二等功以上或被战区(原大军区)以上单位授予荣誉称号的退役军人,退出部队现役考生,5A级青年志愿者考生等],须首先在网上信息填报时申报和上传证明材料,后续还需根据县级教育招生考试机构安排,携带相关证明材料进行现场审核。
十七、具有我省户籍但学籍在外省普通高中的应届毕业生如何进行资格审核?
具有我省户籍但学籍在外省普通高中的应届毕业生报考夏季高考,在网上信息填报时应上传学籍所在省份县级及以上教育行政部门出具的高级中等教育学校学籍证明,并上传高中学籍所在省份省级教育相关部门出具的普通高中学业水平合格考试成绩证明。报考地县级教育招生考试机构对考生上传提交的材料进行初审,市级教育招生考试机构复审。
十八、少年班考生如何报名?
报考少年班的考生须在取得招生高校入围资格后参加夏季高考报名,按照县级教育招生考试机构规定时间进行现场报名。少年班考生取得的高考成绩仅用于参加少年班招生录取。
十九、我省五年制高等职业教育的学生能否报名参加高考?
我省五年制高等职业教育中,五年一贯制在校生不得报名,三二连读中职阶段应届毕业生须放弃转入对口高职阶段的资格,方可参加高考报名。
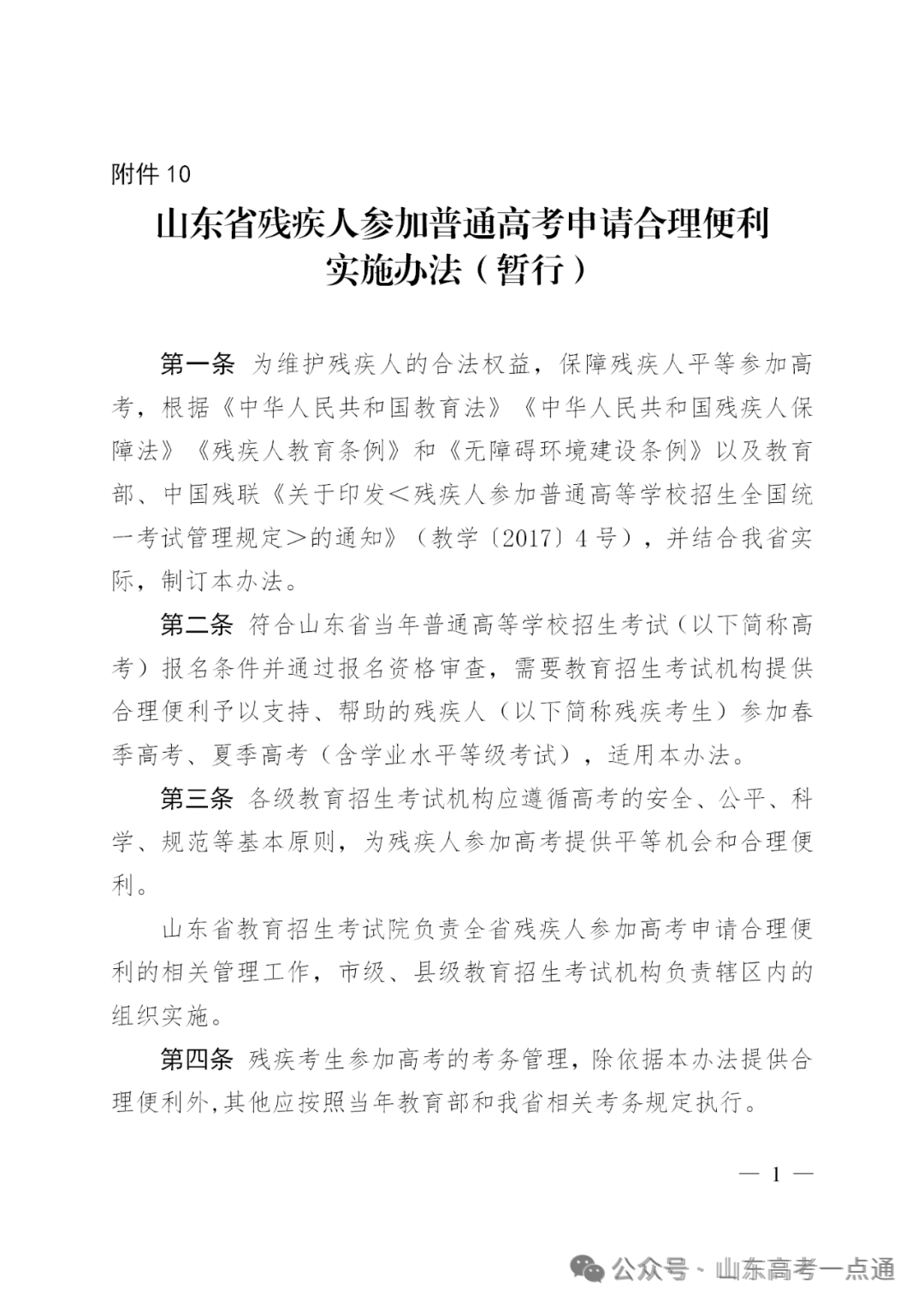
二十、残疾人考生如何申请合理便利?
残疾人考生网上报名时,首先选择本人残疾类别(共8个类别,分别为视力残疾、听力残疾、言语残疾、肢体残疾、智力残疾、精神残疾、多重残疾和其他残疾),考生根据残疾证所示内容选择其中的1项并填写本人残疾证号码,然后选择是否申请提供夏季高考合理便利条件。申请提供合理便利的考生应下载并按要求填写《残疾人报考2026年普通高考合理便利申请表》(以下简称《合理便利申请表》),按要求填选完成后再上传提交《合理便利申请表》、第二代及以上《中华人民共和国残疾人证》及相关病历证明等材料。

二十一、可为残疾考生提供哪些合理便利?
教育招生考试机构应在保证考试安全和考场秩序的前提下,根据残疾考生的残疾情况、审核通过的合理便利项目以及各地实际,提供下述一种或几种必要条件和合理便利:
(一)为视力残疾考生提供现行盲文试卷、大字号试卷(含大字号答题卡)或普通试卷。
(二)为听力残疾考生免除外语听力考试。
(三)允许视力残疾考生携带答题所需的盲文笔、盲文手写板、盲文作图工具、橡胶垫、无存储功能的盲文打字机、无存储功能的电子助视器、盲杖、台灯、光学放大镜等辅助器具或设备。
(四)允许听力残疾考生携带助听器、人工耳蜗等助听辅听设备。
(五)允许行动不便的残疾考生使用轮椅、助行器等,有特殊需要的残疾考生可以自带特殊桌椅参加考试。
(六)适当延长考试时间:使用盲文试卷的视力残疾考生的考试时间,在该科目规定考试总时长的基础上延长50%;使用大字号试卷或普通试卷的视力残疾考生、因脑瘫或其他疾病引起的上肢无法正常书写或无上肢考生等书写特别困难考生的考试时间,在该科目规定考试总时长的基础上延长30%。
(七)优先进入考点、考场。
(八)设立环境整洁安静、采光适宜、便于出入的单独标准化考场,配设单独的外语听力播放设备。
(九)考点、考场配备专门的工作人员(如引导辅助人员、手语翻译人员等)予以协助。
二十二、申请合理便利需注意什么?
依据《山东省残疾人参加普通高考申请合理便利实施办法(暂行)》,考生申请的夏季高考合理便利,将在包含统一高考和高中学业水平等级考试在内的夏季高考中提供。合理便利只在报名阶段申请一次,考生如需申请多项合理便利,应完整勾选申请项目,考生申请的项目经审核通过后于考试中提供,最终提供的合理便利情况,以考生收到的《残疾考生申请合理便利结果告知书》为准。





二十三、报考港澳高校的考生是否需要参加高考报名?
报考香港、澳门招生高校的考生,也须按照夏季高考规定报考程序进行报名。少年班考生高考成绩仅用于少年班招生,不得以本人高考成绩报考香港、澳门招生高校。
二十四、哪些考生可享受夏季高考录取加分照顾政策?
烈士子女、在服役期间荣立二等功以上或被战区(原大军区)以上单位授予荣誉称号的退役军人、归侨、华侨子女、归侨子女、台湾省籍(含台湾户籍)考生和自主就业的退役士兵在统考录取时可以享受在其文化统考成绩总分的基础上增加一定分数投档的照顾政策,所有加分项目及分值均不用于高校不安排分省招生计划的艺术类专业、高校专项计划等招生项目。具体加分办法及分值以2026年教育部和我省最新政策为准。
二十五、哪些考生可享受夏季高考相关优先录取照顾政策?
平时荣获二等功或者战时荣获三等功以上奖励军人的子女,一至四级残疾军人的子女,因公牺牲军人的子女,驻国家确定的三类以上艰苦边远地区和西藏自治区,军队划定的二类以上岛屿工作累计满20年军人的子女,在国家确定的四类以上艰苦边远地区或者军队划定的特类岛屿工作累计满10年军人的子女,在飞或停飞不满1年或达到飞行最高年限空勤军人的子女,从事舰艇工作满20年军人的子女,在航天和涉核岗位工作累计满15年军人的子女,退出部队现役的考生,残疾人民警察,经共青团中央青年志愿者守信联合激励系统认定获得5A级青年志愿者的考生,公安英模和因公牺牲、一级至四级因公伤残公安民警子女,符合照顾条件的国家综合性消防救援队伍人员及其子女,在统考录取时享受相应的优先录取政策,具体优先录取政策及办法以2026年教育部和我省最新政策为准。
二十六、烈士子女如何申报?
烈士子女考生须填写《山东省2026年普通高考烈士子女特殊考生登记表》(以下简称《烈士子女登记表》)并经毕业学校和县退役军人事务部门审核盖章。
在网上填报信息时应上传《烈士子女登记表》、烈士证明或证书及亲子关系证明材料。如为军人烈士子女,还应按军人子女参加高考进行信息报送,具体办法请关注山东省教育招生考试院官网发布。

二十七、归侨、华侨子女、归侨子女和台湾省籍考生如何申报?
符合照顾条件的归侨、华侨子女、归侨子女和台湾省籍(含台湾户籍)考生,要填写《山东省2026年普通高考归侨、华侨子女、归侨子女和台湾省籍特殊考生登记表》(以下简称《登记表》),并经毕业学校和县统战部门审核盖章。
在网上填报信息时应上传《登记表》、华侨或归侨或台湾省籍身份证明及亲子关系证明材料。

二十八、报考夏季高考统考的退役军人类考生如何申报?
相关考生要填写《山东省2026年普通高考退役军人特殊考生登记表》(以下简称《退役军人考生登记表》),并经县级主管部门退役军人事务部门审核盖章。
在网上填报信息时应上传《退役军人考生登记表》、退役证,自主就业的还须上传自主就业证明,立功或授予荣誉称号的还须上传在服役期间荣立二等功以上或被战区(原大军区)以上单位授予荣誉称号证明。

二十九、考生报名后,如政治面貌有变动,应如何修改,修改截止到何时?
考生报名后如政治面貌有变动,应及时联系县级教育招生考试机构,提供相关证明,申请修改政治面貌。政治面貌修改时间截止到2026年5月31日。
三十、是否所有考生必须参加体检?
所有报名考生均须参加当地组织的高考体检,通过保送、高职(专科)单独考试招生和综合评价招生被录取的考生也必须参加体检,未在规定时间体检或体检项目不全者体检结论判定为不合格,该结果将影响考生录取。体检时间及具体要求将另行发布,请考生按时参加体检。
三十一、夏季高考普通类考生要参加哪些考试科目?
夏季高考统一考试科目为语文、数学、外语(含听力和笔试)3个科目。普通高中学业水平等级考试科目为物理、化学、生物、思想政治、历史、地理6个科目,考生按规定选择3个科目参加考试。考生的高校招生录取总成绩由3门统一高考科目成绩和自主选择的3门普通高中学业水平等级考试科目成绩组成,总分为750分。其中,统一高考科目语文、数学、外语的卷面满分分值均为150分,总分450分;考生选择的3门普通高中学业水平等级考试科目每科卷面满分分值均为100分,转换为等级分按满分100分计入,等级考试科目总分300分。
三十二、若考生打算报考高职(专科)单独考试招生或高职(专科)综合评价招生,应报考春季高考还是夏季高考?
考生报考高职(专科)单独考试招生需选择春季高考报名。高职(专科)单独考试招生面向我省中等职业学校应届毕业生和社会人员开展,普通高中应届毕业生不得报考。考生还需参加春季高考统一考试招生专业技能测试,因此考生需选择春季高考报名。
考生报考高职(专科)综合评价招生需选择夏季高考报名。高职(专科)综合评价招生面向我省普通高中应届毕业生开展,报考高职(专科)综合评价招生需选择夏季高考报名。
三十三、春季高考和夏季高考能否兼报及兼录?
自2026年起,春季高考、夏季高考兼报的考生,可以分别参加考试,但是不得被春季高考、夏季高考同时录取。同时符合春季高考、夏季高考报名条件的考生,需慎重选择。
三十四、若考生高考报名过程中,对于填报信息、提交材料、资格审核等有疑问,该如何咨询?
高考报名过程中,考生如果对填报信息、提交材料、资格审核等有疑问,可直接向报名所在县(区、市)、市教育招生考试机构电话咨询。

三十五、报考内地普通高校联合招收华侨、港澳台学生应如何咨询?
参加内地普通高等学校联合招收华侨、港澳地区及台湾省学生考试报名事宜可向广东、福建、北京、上海、浙江等省级教育招生考试机构咨询。其他具体规定和未尽事宜请以《通知》为准。
版权说明:本文内容来源于山东省教育招生考试院。以上图文,贵在分享,版权归原作者及原出处所有,分享为公益,未用于营利,如涉及版权等问题,请及时与我们联系,我们会第一时间进行处理。

转载请按以下格式注明来源:
山东高考一点通(微信号:GK-SDETV)
主 编: 战祥伟责 编:翟凤霜记 者:申 华 勇 卓审 核:魏 珂

扫码关注
山东高考一点通
获取更多资讯
微信号:GK-SDETV
山东高考一点通:山东高考官方发布平台。专注山东新高考下的高中学生选科和升学,中职学生专业技能提升和成长规划,第一时间为学生和家长提供的资讯信息和咨询服务。
记得点
分享
收藏
在看
点赞
哦!
高招云直播