来源:重庆招考
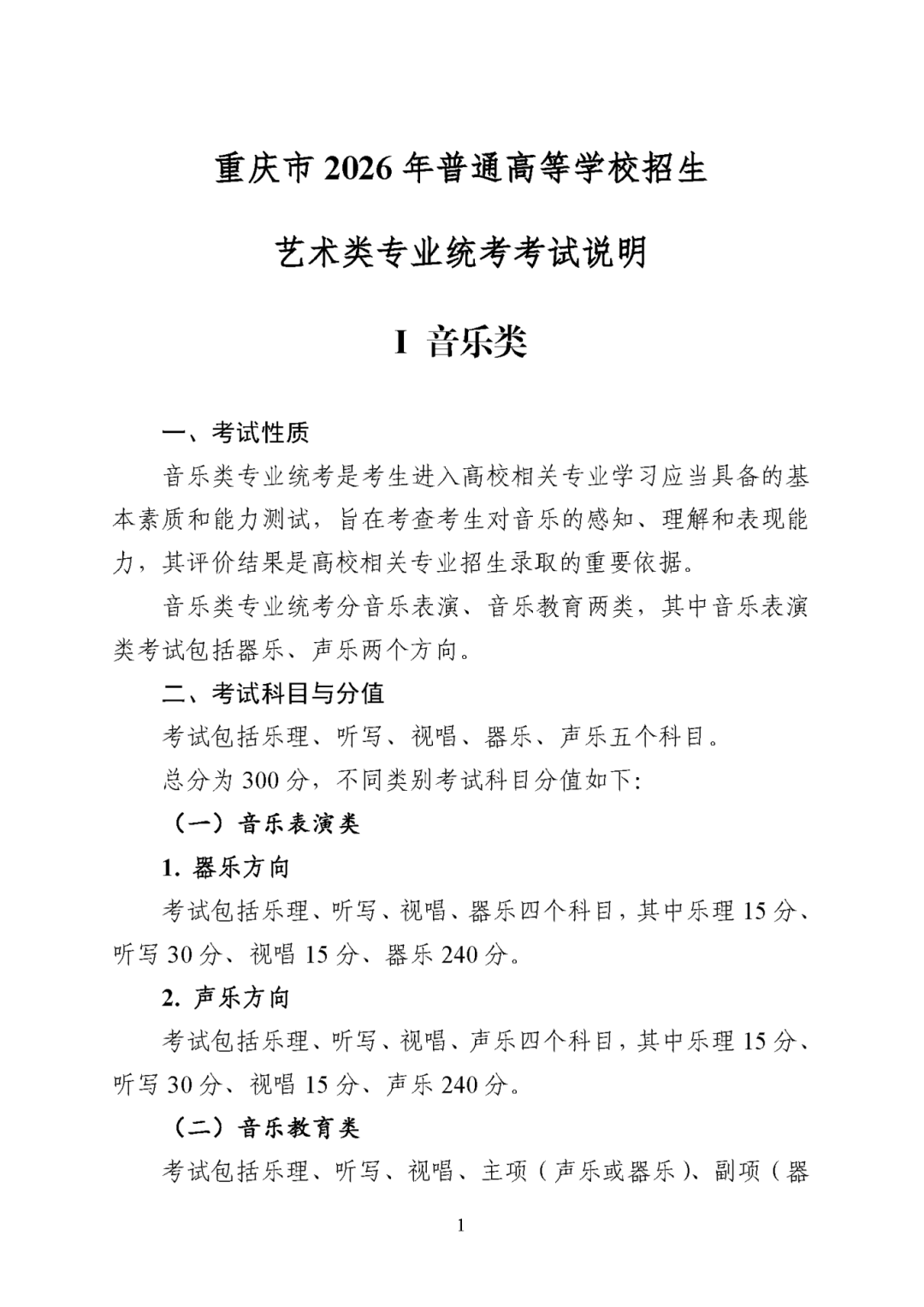
日前,市教育考试院公布了《2026年艺术类考生报考须知》,我市2026年普通高校招生艺术类专业考试包括我市专业统考和高校专业校考,专业统考将于2025年12月陆续举行,除纳入普通类批次录取的艺术类专业外,凡报考艺术类专业的考生均须参加我市相应科类专业统考。
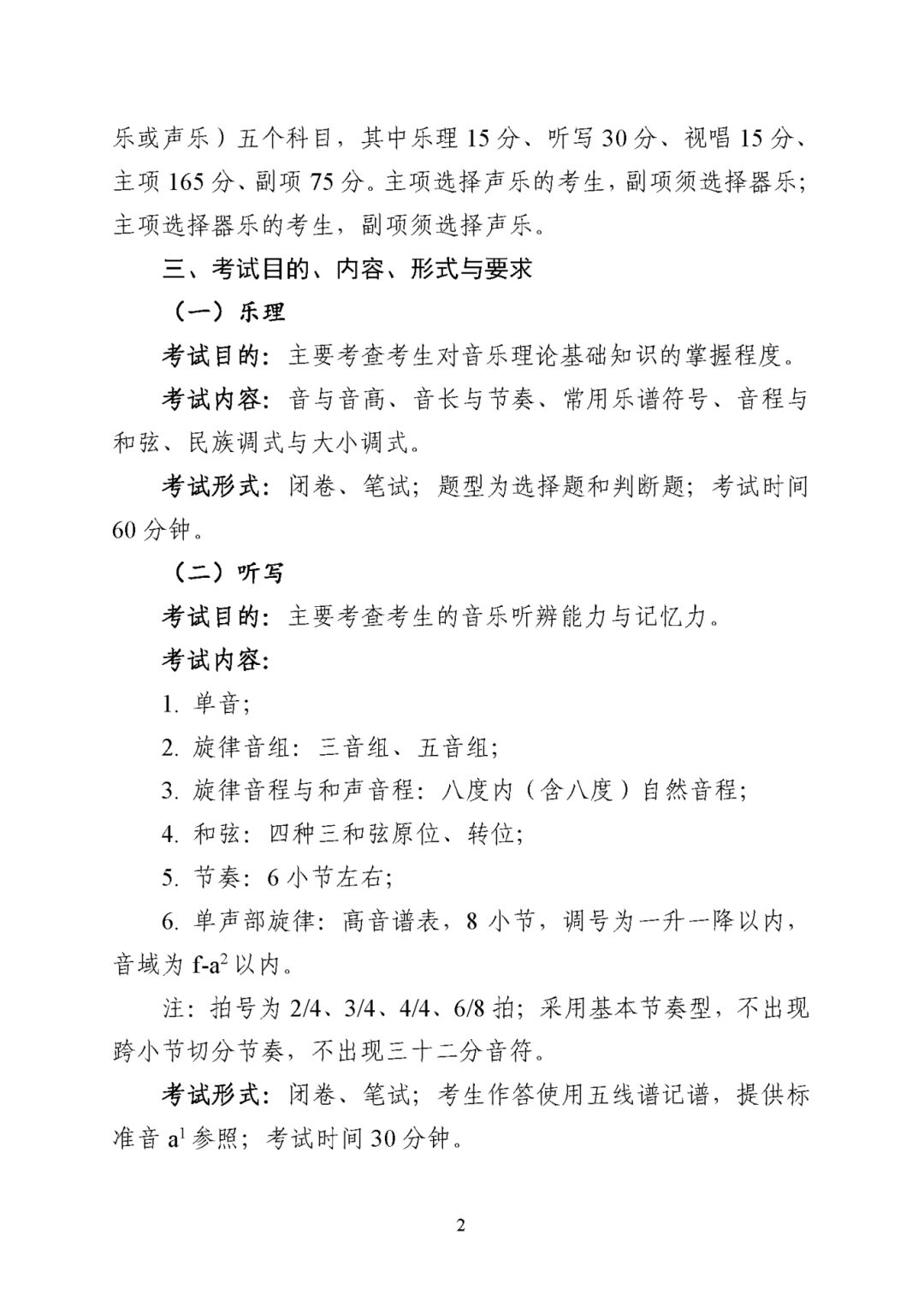
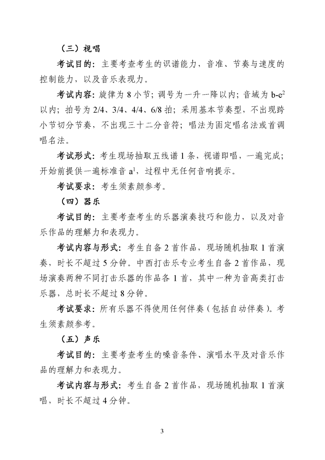
音乐类






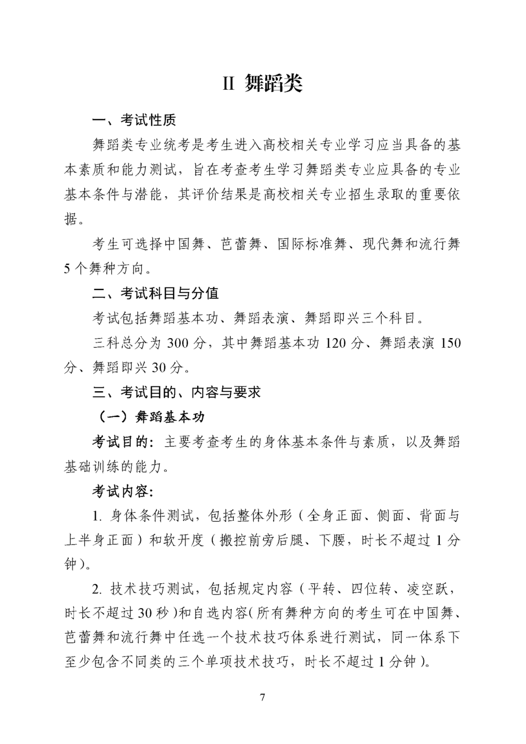
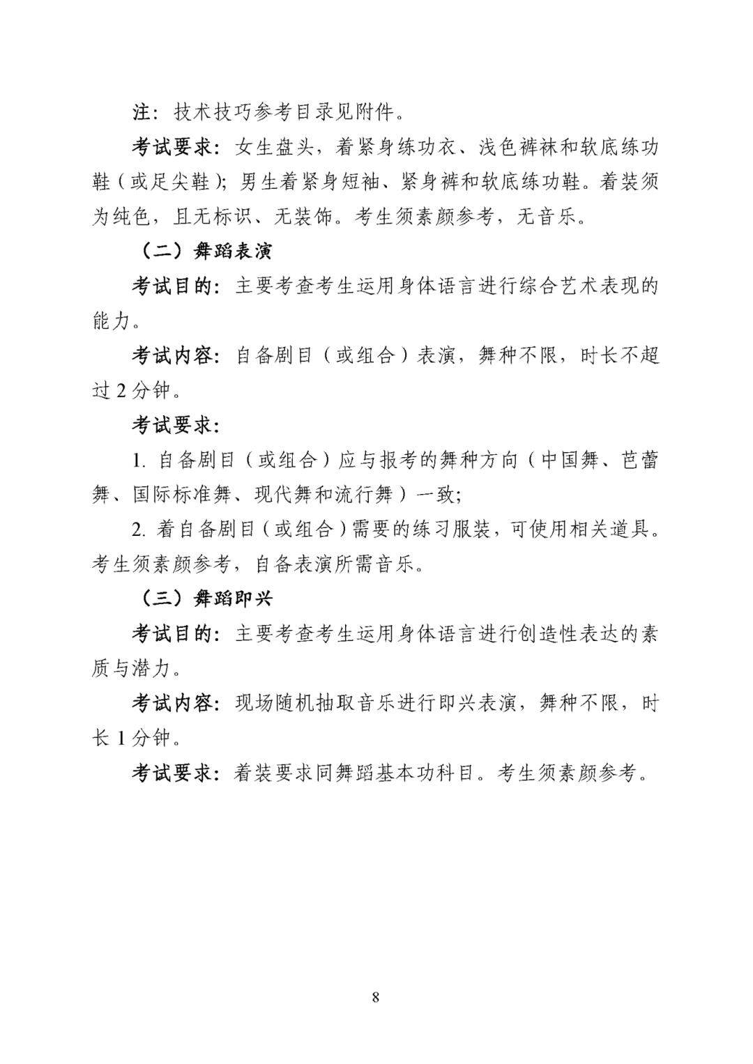
舞蹈类




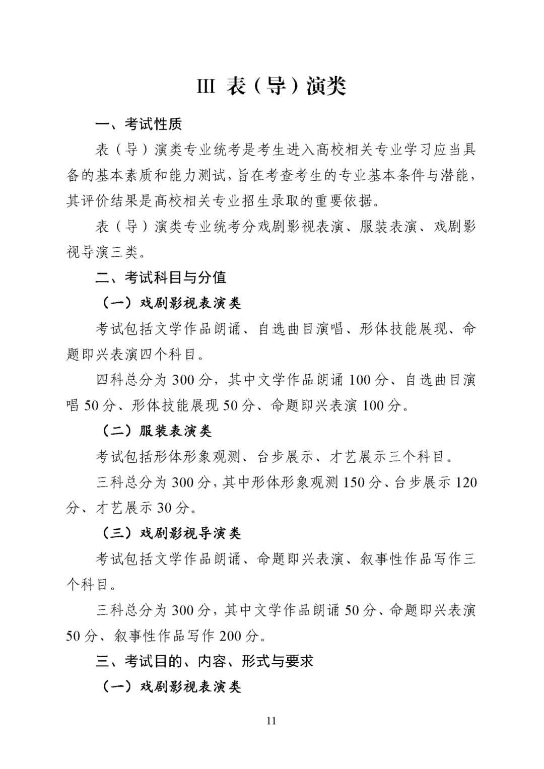
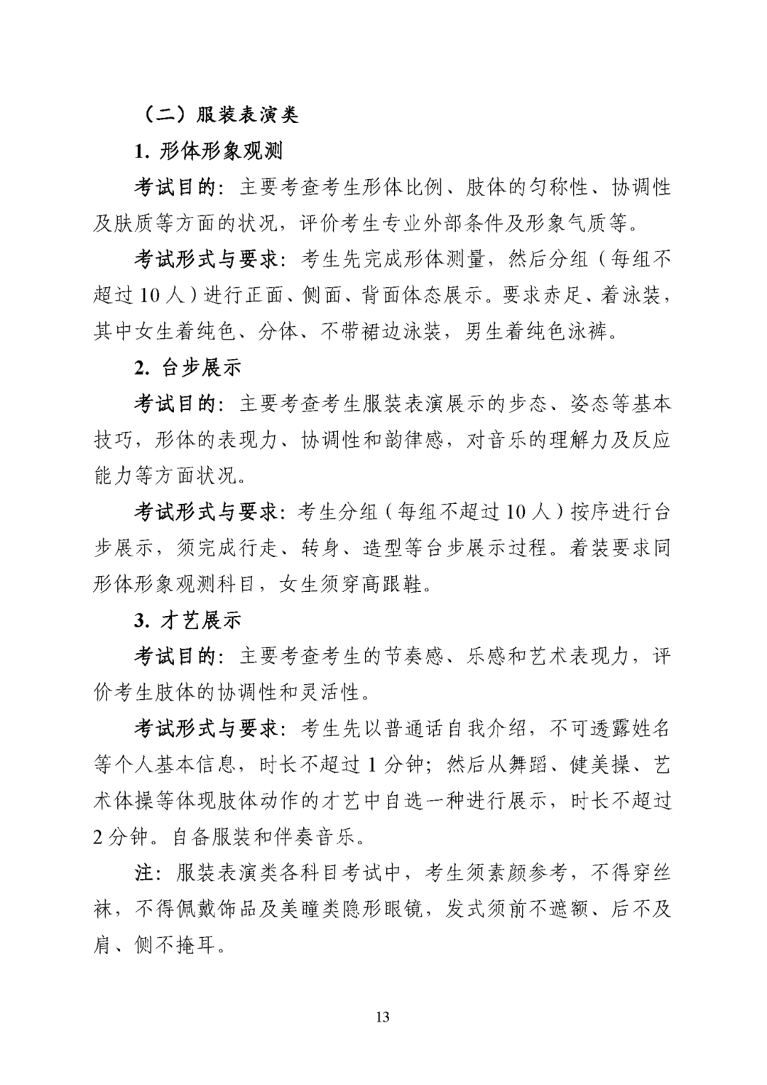
表(导)演类




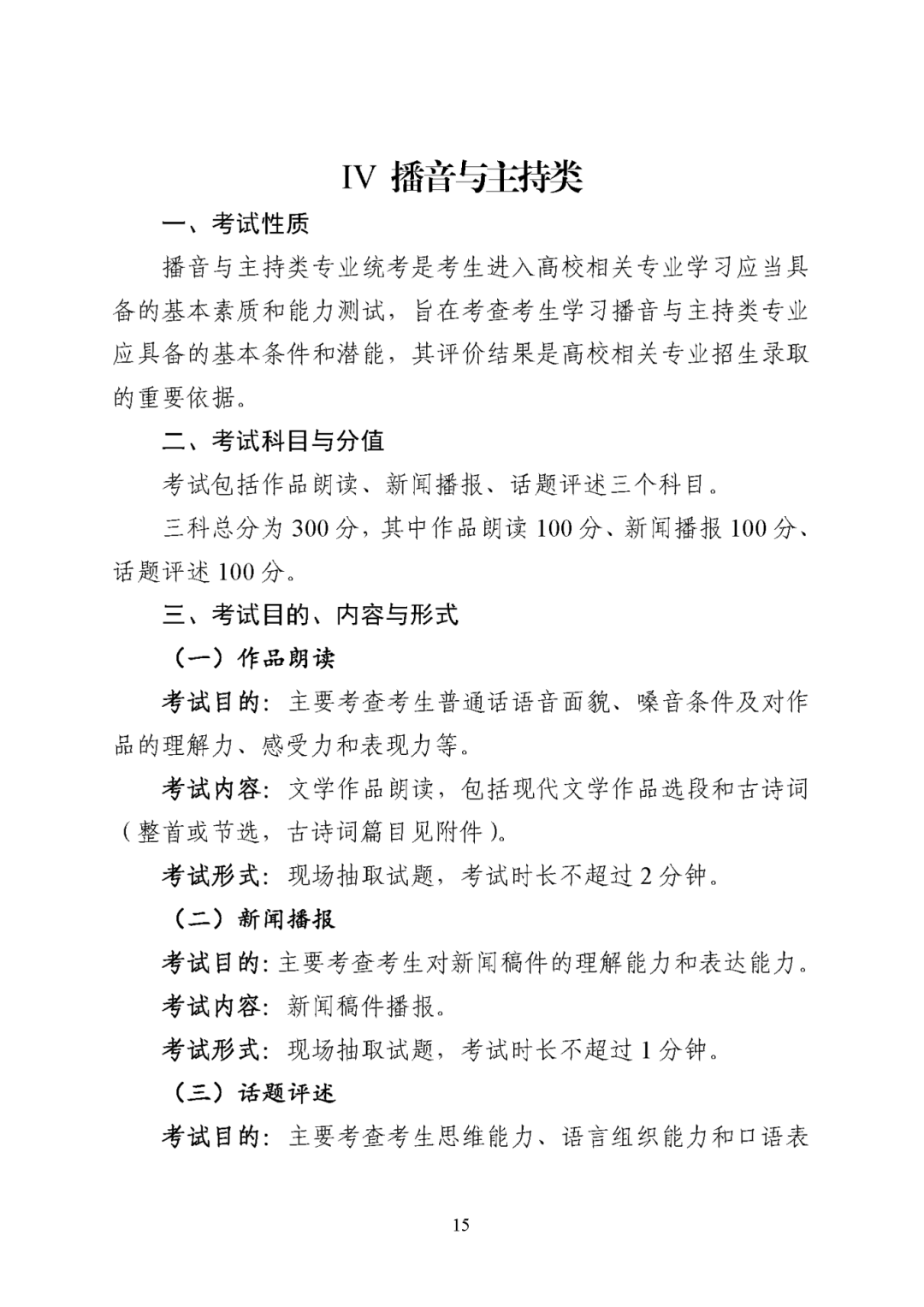
播音与主持类











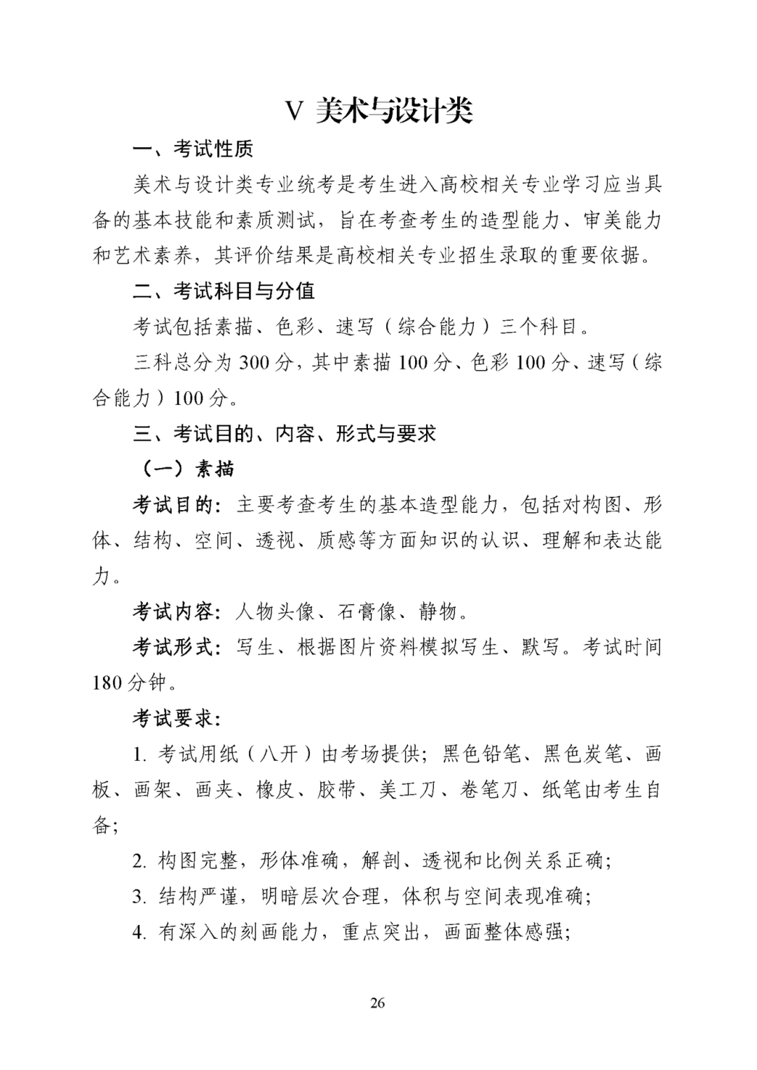
美术与设计类








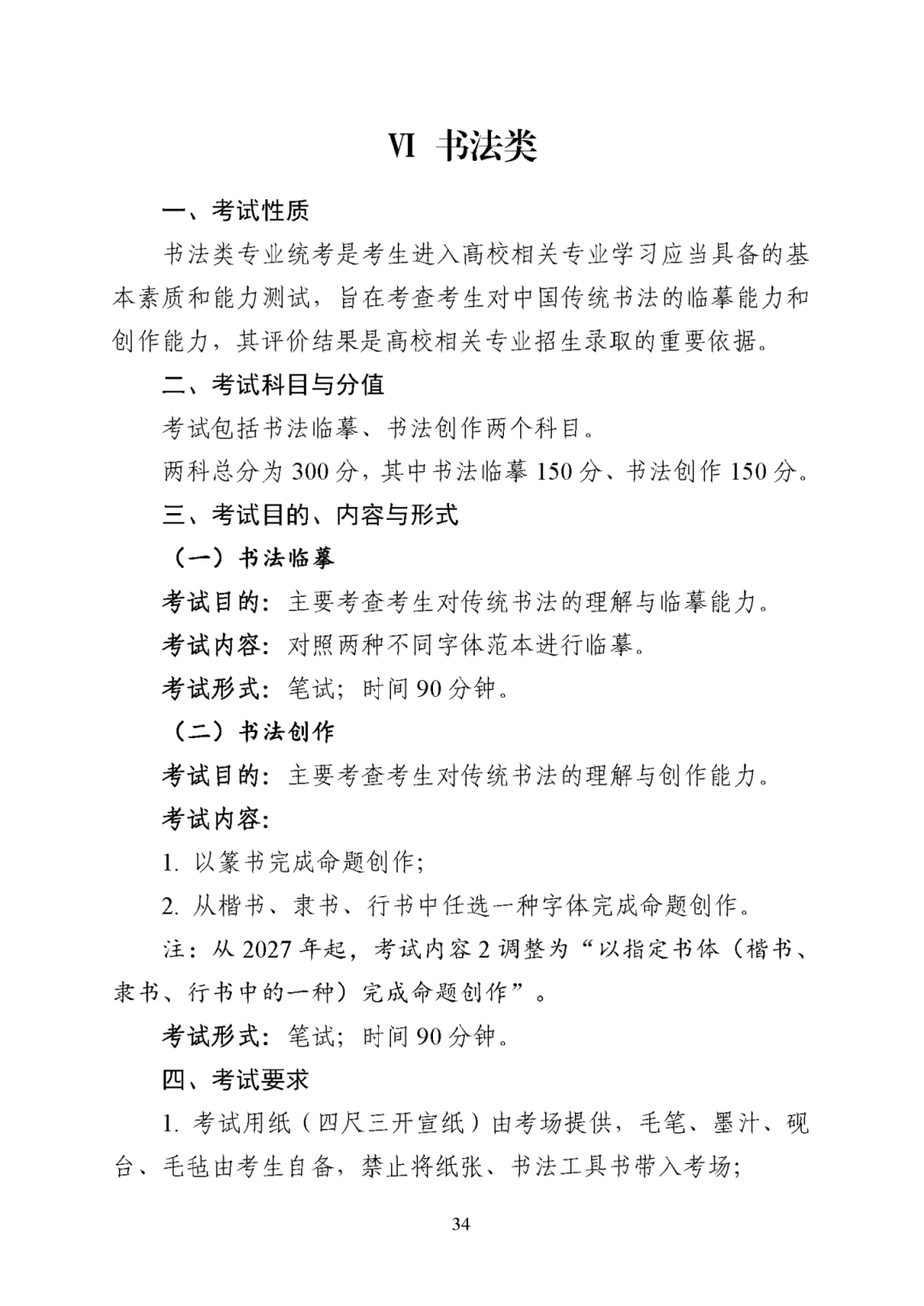
书法类


来源:重庆招考
日前,市教育考试院公布了《2026年艺术类考生报考须知》,我市2026年普通高校招生艺术类专业考试包括我市专业统考和高校专业校考,专业统考将于2025年12月陆续举行,除纳入普通类批次录取的艺术类专业外,凡报考艺术类专业的考生均须参加我市相应科类专业统考。
音乐类






舞蹈类




表(导)演类




播音与主持类











美术与设计类








书法类


扫码下载APP
手机扫一扫下载APP