滁州学院以“开局谋划、精准施策、务求实效”为工作导向,在专业建设、课程建设、教学竞赛、教学培训四个领域协同推进、精准发力,推动本科教学改革从“单点突破”迈向“层次升级”,为培养高素质应用型人才筑牢根基。
锚定需求优专业,让人才培养与时代同频
以专业建设为改革“先手棋”,统筹推进专业结构优化与内涵提升,构建适应时代发展的专业体系。今年组织成功获批“智能车辆工程”“网络空间安全”2个新专业。目前学校服务安徽省十大战略新兴产业比例达84%,精准对接区域产业发展需求。推动8个传统专业迭代“焕新”,融入人工智能、信息技术等核心技术模块;“金融工程”深度融合“数据科学”方向,顺利完成首个新文科认证专家进校考察。学校已获批工程教育认证专业2个、师范二级认证专业1个,持续推进6个专业开展工程教育认证申报。开展3个国家级一流本科专业和17个省级一流本科专业的检查验收,加快构建一流本科专业体系,进一步夯实人才培养核心地位、厚植专业内涵底蕴、提升办学综合实力。

为匹配细分产业需求,培养复合型特色人才,同步推进微专业建设。依托优势学科与产业资源,开设“人工智能+”“智能地理信息技术”“数字金融”“直播营销”等6个微专业,其中“智能地理信息技术”微专业入选教育部“双千”计划。微专业全年吸引100余名学生跨专业选修,成为专业人才培养体系的重要补充,拓宽了复合型人才成长路径。
聚焦质量建课程,让课堂教学焕发生机
以“课程质量提升工程”为抓手,全力打造“优质、高效、创新”的课程矩阵,推动课堂教学提质增效。在内容更新上,鼓励教师将“通用大模型”“碳中和技术”“乡村振兴案例”等行业前沿元素融入课堂,让学生直观触摸产业发展脉搏。获批省级一流本科课程5门,3门课程入选新疆高校在线教育联盟“智慧课程新疆行”计划,实现优质课程资源共享。在教学改革上,大力推进“AI赋能课程教学”,立项建设省级“AI+教育”课程17门,“地理人工智能”入选省级“AI+产业”方向人工智能通识建设课程。截至目前累计36325人次学生通过智慧教学平台参与互动学习,“课堂互动探究的氛围浓了”成为学生对课堂变革的普遍共识。

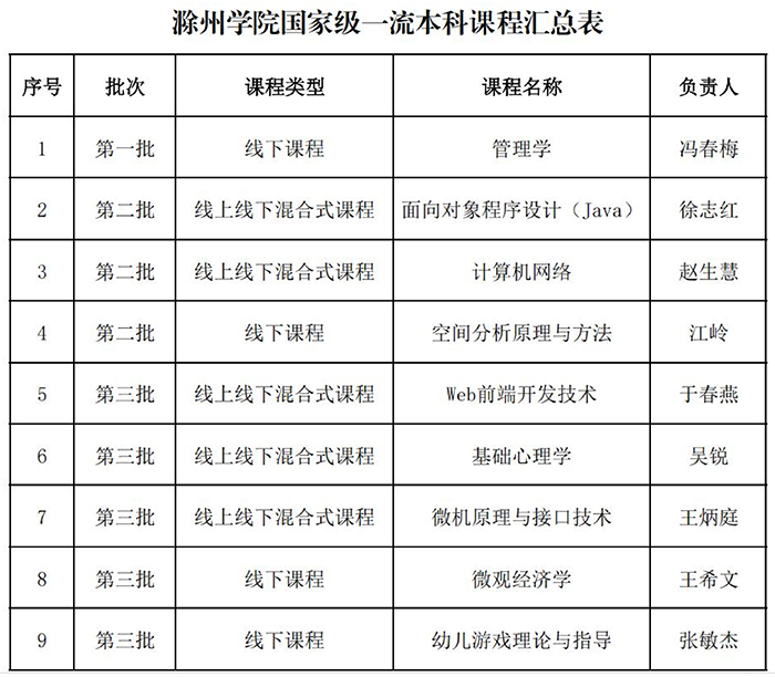
加快组建优质教学团队,培育复合型人才,也是课程建设的重要突破点。学校统筹优质师资,协调5个学院教师联合开发《微机原理与接口技术》《Web前端开发技术》《微观经济学》等8门特色课程,其中5门成功入选第三批国家级一流本科课程。目前累计获批国家级一流本科课程9门,位于省内同类高校前列,彰显了课程建设的积极成效。
以赛促教强本领,让教师教学创新出彩

始终将教师教学能力提升作为改革关键抓手,构建“校—省—国家”三级递进式教学竞赛体系,以教学比赛为“催化剂”激励教师提升教学能力。组织参加“第五届教师教学创新大赛”(教创赛)、“第七届青年教师教学竞赛”(青教赛),吸引370多名教师踊跃参赛,遴选培育18支优秀教师团队代表学校参加省级教学比赛。在省级比赛中,荣获教创赛一等奖2项、二等奖2项、三等奖4项,获青教赛一等奖1项、二等奖2项、三等奖1项;学校也凭借优异的组织工作分获两赛事“优秀组织奖”,形成“以赛促教、以赛促学、以赛促改”的良性循环。
精准赋能抓培训,让教师育人能力更强

立足教师成长发展,依托教学论坛、教学沙龙等平台,今年以来开展“乡村振兴中艺术美育的资源整合与教学创新”“以赛促教——教学创新大赛备赛及课程建设分享”等10场系列培训活动。组织教师参加全国人工智能赋能教育教学会议,助力专业教师汲取先进教学经验、拓宽教学创新视野。目前,培训成效已转化为实实在在的教学成果:全年教师主持省级及以上教学改革项目86项、建设省级一流本科课程14门、建设省级教学团队3个、建设省级课程思政示范课程7门、建立省级校企合作实践教育基地3个,为教学质量持续提升注入了强劲动力。
终审人:孔令十
责任编辑:陈沭文
稿源单位审核:蔡华
高招云直播