第一章 简介
中国美术学院(英文名称China Academy of Art),前身为国立艺术院,创建于1928年,现为浙江省人民政府、文化和旅游部、教育部共建高校,国家「双一流」建设高校,美术学学科入选「世界一流学科建设学科」。在全国高校学科评估中,美术学、设计学均获评A+,艺术学理论、戏剧与影视学分获A、B+,学科综合水平居全国艺术院校之首。学校招生专业中,中国画、书法学、绘画、雕塑、跨媒体艺术、艺术史论、建筑学、风景园林、视觉传达设计、服装与服饰设计、陶瓷艺术设计、动画、艺术与科技、产品设计、美术学、艺术设计学、工艺美术、工业设计、摄影、广播电视编导、文物保护与修复、纤维艺术、数字媒体艺术、环境设计、公共艺术、影视摄影与制作26个专业获批国家级一流本科专业建设点;艺术管理、戏剧影视美术设计2个专业获批省级一流本科专业建设点。学校具有学士、硕士、博士学位授予权,设有博士后科研流动站。学校坚守「建设体现中国文化美术研究和教育最高水平的世界一流美术学院」的办学定位,着力培养「品学通、艺理通、古今通、中外通」的「四通」人才。学校办学主体位于浙江杭州,现有杭州南山、象山、良渚、湘湖和上海张江五个校区。
第二章 组织机构
学校设立招生委员会,负责制定招生章程、招生战略、招生政策,确定招生规模和调整学科招生计划,讨论研究招生重大事宜并报学校党委会审议决策。招生委员会由校主要负责同志、分管负责同志、学科专家及相关部门负责人等组成,主要负责同志是第一责任人,分管负责同志是直接责任人。学校招生办公室是组织和实施招生工作的常设机构,在招生委员会的领导下,具体负责落实招生的日常工作。
学校设立招生工作监督领导小组,监督办公室设在纪检监察室,对招生工作实施监督。
第三章 招生计划
中国美术学院2026年拟计划招收本科生1750名(含艺术类校考计划1315名;艺术类省统考计划95名;普通类计划335名;文化和旅游部援疆援藏普通类计划5名,相关招生章程另行公布),最终招生名额以上级主管部门核定的计划数为准。具体计划为:

第四章 报考条件
一、报考对象及条件
1.遵守中华人民共和国宪法和法律;
2.应、往届高级中等教育学校毕业生或具有同等学力者;
3.身体健康,符合教育部、原卫生部、中国残疾人联合会印发的《普通高等学校招生体检工作指导意见》的体检要求及我校专业学习的要求。色觉异常II度(俗称色盲)考生不能录取至艺术类校考(不含书法学)和艺术类统考中外合作办学等专业。考生在填报时须注意是否体检受限;
4.已经完成2026年全国普通高等学校招生考试报名;
5.艺术类校考、艺术类省级统考招生专业面向各专业对应科类(本科)省级统考合格生源。
二、下列人员不得报考
1.具有普通高等学历教育资格的高等学校的在校生;或已被普通高等学校录取并保留入学资格的学生;
2.高级中等教育学校非应届毕业的在校生;
3.在高级中等教育非应届毕业年份以弄虚作假手段报名并违规参加普通高校招生考试(包括全国统考、省统考和高校单独组织的招生考试,以下简称高校招生考试)的应届毕业生;
4.因违反国家教育考试规定,被给予暂停参加高校招生考试处理且在停考期内的人员;
5.因触犯刑法受到刑事处罚、尚在处罚期内的。其中,未成年人按相关法律规定执行。
第五章 报考要求与流程
凡符合中国美术学院2026年本科招生报考条件的报考者必须在规定时间办理「网上报名与交费」手续。未按规定流程报考或报考手续不全的视为报考不成功,不得参加考试,后果由考生本人自行承担。报考费用交纳成功后,即启动考务组织程序,安排考试资源,无论是否参加考试,报考费用均不予退还。
一、网上报名时间:
初试报名:2025年12月28日9:00至2026年1月3日16:00(逾期不予补报)。
复试报名:另行通知。
【普通类专业,艺术类省级统考专业,文旅部共建项目无需校考报名】
二、报名网址
考生请登录中国美术学院招生网报名,报名网址:(http://user.artstudent.cn/login/10355.htm)。若上述报名通道出现报考拥堵的情况,我校将开通备用报名通道。
三、报考规则:
初试:考生可在初试报名类别“中国画”“书法学”“美术与设计类”中选择一类报名。其中:“美术与设计类”参加初试,“中国画”和“书法学”专业初试报名后直接进入复试。
复试:“美术与设计类”初试合格考生只可从“美术学类”“设计学类”“戏剧与影视学类”中选择一个招考专业(类)报名复试,“中国画”和“书法学”专业初试报名考生直接参加专业复试。各招考专业(类)不得兼报。
四、网上交费标准:报名初试的考生按每人次180元标准交纳;初试合格报名复试的考生按每人次180元标准交纳。(“中国画”和“书法学”专业初试报名交费成功后复试不再报名交费)
第六章 考试事项
一、初试
初试时间:2026年1月12日至2026年1月13日(“美术与设计类”分1月12日上午、下午;1月13日上午、下午四个场次,每场人数不超过8000人。考生可根据自身情况于初试报名时选定场次参加。若报名人数超过考场总容量,我校将增设场次以满足考生考试需要。)
考试形式:网络远程考试
初试注意事项:
1.我校于2026年1月5日晚——1月13日开放网络远程考试准考证打印,考生可自行登录网址http://user.artstudent.cn/login/10355.htm打印「中国美术学院2026年本科招生考试专业初试准考证」。
2.考生凭「中国美术学院2026年本科招生考试专业初试准考证」和第二代居民身份证原件参加网络远程考试(初试)。
3.初试成绩只公布合格与不合格,初试成绩不计入复试;初试合格人数(参加复试人数)不超过我校2026年艺术类(校考)专业(类)招生计划数的8倍。初试成绩将于2026年1月底公布在中国美术学院招生网上,届时考生可登录查询。
4.请考生随时关注中国美术学院招生网和“中国美术学院招生办公室”微信公众号发布的有关网络远程考试的相关公告。
初试考试安排与初试考试科目

二、复试
考试形式:现场考试
考试地点:中国美术学院象山中心校区(浙江省杭州市西湖区转塘街道象山352号)
考试安排:

特别说明:
中国画基础:主要考查中国画专业基础和造型能力。中国画创作:主要考查中国画专业创作和独立思考能力。中国画综合能力:主要考查中国画专业综合素养,以书法或速写为考查重点。考生报考中国画专业时,以传统笔墨技法或素描速写技法选择其一进行考试。
设计创作:主要考查考生创意逻辑能力和设计表现能力。
命题创作:根据命题以素描或色彩完成单幅美术创作。
复试注意事项:
1.参加艺术类(校考)的考生必须进行复试报名(“中国画”和“书法学”专业的复试报名信息依据初试报名信息自动生成),请考生关注复试报名通知和准考证打印时间。
2.参加艺术类(校考)考生报考专业(类)对应的省级统考成绩必须合格或达到对应的省级统考本科合格线,否则校考复试成绩无效。
3.参加艺术类(校考)的考生复试成绩作为考生最终校考专业成绩(以下称校考专业成绩),校考专业成绩全国统一排名,按照不超过各专业(类)招生计划数的4倍划定校考合格分数线,确定各专业(类)校考合格生源。考生在取得中国美术学院校考专业合格证后,填报的中国美术学院志愿才有效。
4.校考专业成绩考生位次确定办法。考生位次根据考生专业成绩总分按各专业(类)由高到低排序确定。考生校考专业成绩总分相同时,依次按科目一、科目二、科目三成绩的高低排序确定位次,全部相同者即为同位次。
5.校考专业成绩及各专业(类)合格分数线将于2026年3月下旬在中国美术学院招生网上公布,届时考生可登录查询,打印专业合格证。
若考生在初、复试考试中有违纪、舞弊行为,我校将依据《国家教育考试违规处理办法》的相关规定严肃处理,并经学校党委会决议后通报考生所在省(市、区)招生管理部门。
第七章 录取规则
我校艺术类(校考)专业(类)不编制分省计划,安排在艺术类校考批全国统一录取;艺术类(统考)专业和普通类专业编制分省计划。艺术类(统考)专业和普通类专业的具体录取批次及招生计划数以各省(市、区)公布的招生专业目录为准。
外语语种不限。学校在教学培养中使用的外语语种为英语,非英语语种的考生入校后须在本科阶段完成英语课程学习,特别是中外合作办学各专业对学生的英语能力有较高要求。请非英语语种的考生谨慎报考。
对考生的体检要求按照教育部、原卫生部、中国残疾人联合会印发的《普通高等学校招生体检工作指导意见》及有关补充规定执行。
特别提醒:我校艺术类校考专业(类)文理兼招,不提科目要求,各校考专业间招生计划不作调整。
艺术类(校考)专业(类)录取规则:
艺术类(校考)专业(类)遵循考生专业志愿优先原则,录取时仅承认考生第一志愿有效。
艺术类(校考)专业(类)不限生源省份,不限男女生录取比例。
具体录取规则如下:
报考考生高考文化课成绩(注1)达到所在省(市、区)普通类专业本科批次相应科类录取控制分数线,且对应的省级统考成绩合格或达到对应的省级统考本科合格线,依据考生校考专业成绩从高分到低分择优录取。录取时,当考生校考专业成绩相同且考生位次相同时,按考生高考文化相对成绩(高考文化成绩÷所在省份普通类专业本科批次相应科类录取控制分数线,以四舍五入法保留到小数点后三位)高者优先录取;高考文化相对成绩相同时,分别以语文成绩、外语成绩、数学成绩(注2)次序,单科高者优先。
注1:学校艺术类校考专业录取时不承认政策加分;
注2:语文、外语、数学单科按150分折算。
破格录取规则:
破格录取范围仅适用于部分组织校考的艺术类(校考)专业(类),含中国画、美术学类、设计学类、戏剧与影视学类。
相关艺术类(校考)专业(类)按上述录取规则执行后,若该专业(类)满足条件的录取人数未达到招生计划数,经学校研究后启用破格录取。满足破格条件的考生仍按校考专业成绩由高到低录取(若校考专业成绩相同按校考录取同分规则执行),计划录满即止。破格录取名单在报名系统中面向各专业(类)校考合格考生公示,公示期为7天,公示期内如有异议须以书面形式向招生办公室实名提出,经查实有弄虚作假或作弊等行为者,将被取消录取资格,不再递补录取。
破格条件:
1.考生校考专业成绩排名在该专业(类)招生计划数的前15%(小数向下取整)。各校考专业(类)破格录取资格分数线在报名系统中公布。
2.考生文化课分数不低于生源所在省份普通类专业本科批次相应科类录取控制分数线85%(小数向上取整)。
3.破格考生的志愿填报、省级统考成绩、思想政治及身体健康等要求与其他考生一致。
艺术类(统考)专业录取规则:
戏剧影视导演、产品设计(中外合作办学)、环境设计(中外合作办学)、艺术与科技(中外合作办学)编制分省计划,招生计划以各省招生目录公布为准。安排在艺术类统考批录取,投档规则和综合分折算方法按各省(市、区)招生主管部门规定执行。
第八章 监督机制及举报电话
学校招生工作实施“阳光工程”,接受广大考生及其家长和社会各方面的监督。学校纪检监察部门申诉举报电话:0571-87164623。
第九章 网址及联系电话
中国美术学院招生咨询联系方式:
学校网址:http://www.caa.edu.cn;
学校招生网址:http://zb.caa.edu.cn;
招生办公室联系电话:0571-87200900;0571-87164630;
教务处联系电话:0571-87200023;
研究生处联系电话:0571-87164859;
计财处联系电话:0571-87165732;
中国美术学院招生办微信公众号:中国美术学院招生办公室。
中外合作办学咨询方式:
中国美术学院南特设计联合学院微信公众号:国际教育学院 南特设计联合学院;
南特设计联合学院办公室电话:0571-87164779;
外籍人士报考我校,请致电国际教育学院或登录网站查询(网址:http://admission.caa.edu.cn,联系电话:0571-87164712)。
第十章 其他
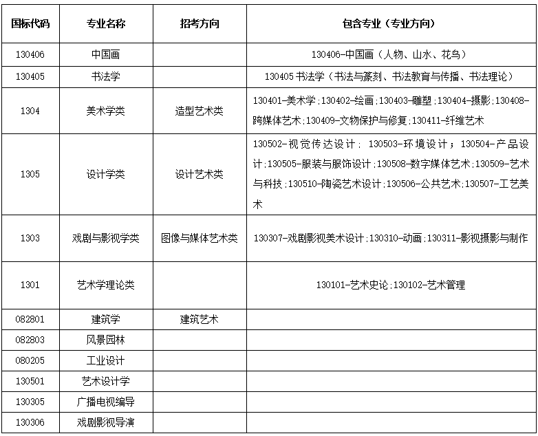
中国美术学院专业教学为基础和专业「两段式」教学模式,各招考专业大类包含专业见下表:

中国美术学院不委托任何中介机构或个人进行招生录取工作,不收取国家规定外的任何费用。任何以“中国美术学院”名义进行非法招生宣传等活动的中介机构或个人,学校保留依法追究其责任的权利。
本简章由学校招生办公室负责解释,未尽事宜,详见学校官网后续发布的招生章程。
高招云直播