

海南健康管理职业技术学院
2026年高职分类招生简章
重磅发布
围绕大健康产业
设置十二大热门专业
选择多多,诚意满满
通过2026年1月份单招报名
报考录取至学院的考生
直接全额免收在校期间住宿费
即就读期间住宿费全免
快来加入我们
在这里,我们等你
一起定义未来健康
PART/1
报考信息
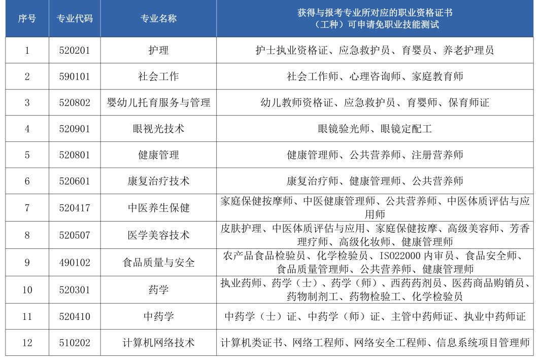
报考专业

免职业技能测试资格

奖助勤贷等相关政策
(1)具有海南户籍或学籍的中职毕业生,省财政第一年给予学费补助5000元,完成学业并获取毕业证书后再给予5000元学费奖励。
(2)奖助勤贷
学院各类奖助学金丰富,可为贫困生开启入学绿色通道,协助办理生源地助学贷款事宜,提供勤工助学岗位,形成奖、勤、助、贷等多种助学机制,为学生顺利完成学业提供保障。
国家奖学金:10000元/年/生
国家励志奖学金:6000元/年/生
海南省优秀贫困大学生奖学金:4000元/年/生
国家助学金:3200-4200元/年/生
学院奖助学金:500-1500元/年/生
PART/2
招考对象
报名条件
遵守中华人民共和国宪法和法律,已从高级中等教育学校毕业或具有同等学力、身体符合相关要求,且同时符合高职(专科)对口单独招生报名条件的人员均可申请报考:
1.我省中等职业学校应、往届毕业生。
2.我省普通高中学校往届毕业生。
3.有我省户口的省外中等职业学校应、往届毕业生。
4.有我省户口的省外普通高中学校往届毕业生。
下列人员不得报考
1.已经报名参加2026年普通高校各类招生考试的学生。
2.高级中等教育学校非应届毕业的在校生。
3.具有高等学历教育资格的高校在校生,或已被普通高校录取并保留入学资格的学生。
4.因违反国家教育考试规定,被给予暂停参加高校招生考试处理且在停考期内的人员。
5.因触犯刑法已被有关部门采取强制措施或正在服刑者。
注意:报名时间、报名方式、考试方式和时间等以海南省考试局通知文件为准。
PART/3
网上报名
报名时间及方式
1.报名时间:2026年1月6日8:00至1月11日17:30。
2.报名方式:网上报名。考生在报名规定时间内登录海南省考试局网站(https://ea.hainan.gov.cn),进入“2026年海南省高职分类招生报名系统”注册报名,逾期不予办理。
报名程序及要求
1.网上填写报名信息。考生进入海南省考试局网站报名系统,实名注册,按照系统指示准确填报本人的报名信息。
2.网上上传提交报名相关材料
(1)所有考生均须提交:个人照片、身份证、毕业证(应届考生提供毕业证明或在校就读证明)。
(2)往届毕业生还须提交:思想政治品德考核表。

(点击扫描二维码下载思想政治品德考核表)
(3)省外高中阶段教育学校毕业考生还须提交:海南户口簿、学历证明(网上可查询学历的可上传截图并提供查询网址)。
(4)申请免予文化素质考试、职业技能考试或免试入学的考生,须按免试条件、申请程序及要求,及时提交相关申请材料。
3.报名信息确认。
考生网上填写完报名信息提交相关报名材料后,需等待招生院校对报名信息及提交材料进行初审。
待初审通过后,报名系统将向考生开放报名信息确认和缴费功能。考生须在2026年1月17日17:30前完成报名信息确认。
4.网上缴纳考试费用。
报名高职(专科)对口单独招生的考生网上报名信息确认后,须在2026年1月17日17:30前,自行上网缴纳考试费用,否则视为自动放弃报考资格。
根据省物价局、省财政厅、省教育厅《关于调整普通高考等部分考试收费标准的通知》(琼价费管〔2013〕775号)精神,考生需按每科38元缴纳高职分类招生文化素质考试费,共计114元(38元/科×3科)。因不符合报名条件造成报名无效的,所缴纳的考试费不予退还。
PART/4
考试实施
考试方式、内容及科目
高职对口单独招生考试实行“文化素质+职业技能”考试评价方式。
1.文化素质考试。文化素质考试采取笔试的考试方式,实行全省统一命题、统一考试、统一评卷,由省考试局负责组织实施。考试内容为我省中职学校所开设课程的基本知识,各科参考教材详见下表:

(提示:计算机应用基础参考教材任选其一即可)
语文科目满分100分,考试时间为90分钟。计算机应用基础、职业道德与法律两个科目采取合场、合卷的考试办法,两科卷面满分为100分,各占50分,考试时间共90分钟。
2.职业技能考试。职业技能考试分为专业能力测试和技术技能测试两部分内容,满分200分。专业能力测试以教育部发布的中职专业教学标准中核心专业知识为基本依据;技术技能测试以教育部发布的中职专业教学标准中核心技术技能为基本依据。
考试时间及地点

成绩公布
2026年4月20日前,由省考试局统一向考生公布成绩。
PART/5
联系方式
【招生联系部门】
招生办公室
【咨询电话】
(0898)32115011
(0898)32115022
【学院网址】
www.hainhmc.edu.cn
【学院地址】
海南省澄迈县文化北路1号(金江校区)
海南省澄迈县北一环路(老城校区)
【学院微信公众号】

PART/6
学院简介
海南健康管理职业技术学院(国标代码:4146014639)位于有“世界长寿之乡”之称的海南澄迈,毗邻海口,交通便利,生活便捷。
学院全面贯彻党的教育方针,秉承“立德至善,崇技至精”的校训,以培养数智时代“亿万家庭的健康守门人”为己任,适应人工智能+时代需求,致力打造国内领先的医学人工智能专业学院,建设“数智医教”特色显著,开放式、智慧型、国际化的健康管理类国家示范性高职院校。
学院专业建设初具规模,依托海南本土优势产业和十二大重点产业,围绕海南自贸港建设和微医集团发展战略需要进行学科专业布局,共开设专业21个,分属于食品药品与粮食、电子与信息、医药卫生等6大类,共有食品、计算机、护理、药学、健康管理、公共服务等12小类。学院为服务海南自贸港四大主导产业,结合学院办学特色及发展方向,启动建设数智健康管理专业群、健康药食专业群,同时积极培育现代中医康养专业群。2024年,学院数智健康管理专业群凭借其卓越的专业实力和对产教融合的深度探索,成功立项为第二批海南省产教融合特色专业群。同年,学院省级研究项目立项12项,其中省教育教学改革研究、科学研究项目8项,省科技厅自然科学基金项目1项,省党的建设研究会项目3项;省级7项教科研项目通过结题验收。
学院获批海南省首批职业技能等级认定社会评价组织等多项资质,可开展长期照护师、健康管理师、老年人能力评估师、公共营养师等15个职业技能等级认定工作和28余项职业技能培训工作。学院主动对接区域经济社会发展对高素质技能型人才的迫切需求,大力开展健康管理、护理、药学、中医养生保健、老年保健与管理、现代家政服务与管理等专业专科学历继续教育工作。
PART/7
校园环境




PART/8
师生参赛获奖瞬间
2025年9月,学院赖佳星老师荣获“2025年全省优秀教师”荣誉称号。

2025年9月,学院婴幼儿托育服务与管理专业师生参加2025年澄迈县家政技能大赛,凭借理论赛近乎满分的成绩闯进决赛,最终斩获一银一铜和三项优秀奖。

2025年中国国际大学生创新大赛海南省赛获奖名单公布,学院《琼乡绿创·智美共生——南药九里香全链赋能计划》和《安榔堂——中药槟榔凉席的研制》2个项目荣获省级铜奖。

2025年7月16日,学院医学信息工程系学子斩获全国计算机创新作品大赛三等奖。

2025年5月29日,学院代表队斩获海南省第38个“世界无烟日”知识竞赛亚军。

学院健康照护系代表学院参加2024海南省职业院校技能大赛“高职组”护理技能赛项,荣获省赛团体三等奖。

2024年11月10日,学院两支学生队伍参加2024年海南省职业院校技能大赛(高职组)康复专业技能赛事,创造了学院康复职业技能大赛首个省级奖项,并取得了两项三等奖的好成绩。

PART/9
竞赛佳绩
近年来,学院不断深化教育教学改革,办学成效明显。学院积极组织学生参加各级各类技能竞赛,并在众多竞赛中斩获佳绩,为学院争得了荣誉。

第八届中国国际“互联网+”大学生创新创业大赛国赛决赛职教创意组铜奖
第12届挑战杯中国大学生创业计划大赛铜奖


第十四届“挑战杯”秦创原中国大学生创业计划竞赛主体赛全国总决赛铜奖
2024年第17届中国大学生计算机设计大赛海南省决赛一等奖


2024年中国国际大学生创新大赛铜奖
2025年第二十届海峡两岸暨港澳地区大学生计算机创新作品赛总决赛高职组三等奖

PART/10
实习实训

护理专业实操课
中医养生保健专业
实操课


计算机网络技术实操课
婴幼儿托育服务与管理专业实操课


康复治疗技术专业
实操课
药学专业实操课

PART/11
校园活动





PART/12
校企合作&产教融合

谷道宗院长率队赴齐鲁制药(海南)有限公司考察交流
21名实习生赴天九共享北京总部开展岗前培训


学院与三亚国康医院共建教学实践基地
融创服务集团海南公司与学院达成战略合作协议


高招云直播