根据《海南省教育厅关于印发2026年海南省高职分类招生考试工作方案的通知》文件精神和要求,为积极落实高职分类招生考试免试入学择优录取政策,经研究,对符合免试条件且报考我校相关专业的考生开展资格审核工作,特制定本办法。
一、免试类别及条件
1.免试入学
满足以下条件之一,经学校资格审核通过,可予以优先免试入学。
(1)获得教育部牵头举办的世界职业院校技能大赛总决赛争夺赛铜奖/三等奖及以上;
(2)获得人社部牵头举办的中华人民共和国职业技能大赛优胜奖及以上;
(3)获得全国职业院校技能大赛铜奖/三等奖及以上;
(4)获得全省职业院校技能大赛三等奖及以上;
(5)具有高级工(三级)及以上职业资格(职业技能等级);(6)退役军人获得个人三等功及以上奖励。
2.免职业技能考试
已取得中级工(四级)及以上职业资格(职业技能等级)证书或其他行业相应资格证书的考生,可申请免职业技能考试。

3.其他注意事项
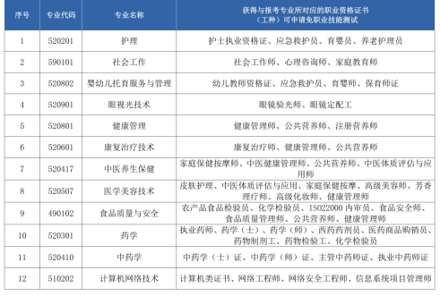
考生申请免试/免考的专业,须与获奖类别或职业资格(职业技能等级)证书对应的专业相符。
二、申请免试程序及要求
1.提交申请材料
申请高职(专科)对口单独招生免试入学的考生,须提交至少一种相关获奖证书或职业资格(职业技能等级)证书;退役军人申请免试入学的,须提交个人三等功及以上获奖证书。
2.材料提交方式
(1)退役军人专项材料提交:须到我校指定地点提交退役证明和奖励证书的原件及复印件(原件经工作人员审核后退回考生,复印件由学校留存);
(2)其他类型免试申请:考生需将获奖证书、职业资格证书等材料的清晰扫描件,按报名系统提示规范上传至报名系统。
3.资格审核
学校将严格按照免试条件要求,对考生的免试申请资格进行审核并作出结论。
4.免试入学资格确认流程
学校已于高职分类考试报名开始前,向社会公开发布本校免试入学择优录取实施方案,明确择优录取规则及预录取程序,具体流程如下:
(1)第一轮预录取:报名截止后,学校依据免试入学条件对申请人进行资格审核,确定第一轮免试入学预录取名单。若某专业申请免试入学的人数超过该专业免试招生计划数,学校将依据既定方案进行综合评定、择优录取,并于2026年1月22日前完成名单公示;
(2)第二轮预录取:对于符合免试入学条件但因招生计划限制未在首轮获得预录取的考生,可在规定时间内重新选择我校及其他尚有免试招生计划的院校及专业并提交申请。我校将对重新申请的考生进行资格审核,确定第二轮免试入学预录取名单,并于2026年1月26日前完成公示;
(3)转报高职分类招生常规程序:已申请一轮或两轮免试入学但未成功获得预录取确认,且确实符合免试入学条件的考生,可自愿选择转入其他报考与免试条件相应的院校及专业。此类考生可免职业技能考试,但须参加文化素质考试,并于2026 年1月28日前补缴文化素质考试费。
三、成绩认定与办理录取
1.免试入学:文化素质考试成绩记满分200分,职业技能考试成绩记满分200分,综合成绩记满分400分;
2.免职业技能考试:职业技能考试成绩记满分200分。
3.获得免试入学资格的考生,经学校公示确认预录取后,由学校报省考试局办理录取手续。
四、录取原则
对公示无异议的免试入学资格考生,学校根据“择优录取”的原则进行录取。当符合条件的免试生源数超过该专业免试招生计划时,依据以下顺序进行择优排序:
获奖等级优先:按所获技能大赛的级别和等次从高到低排序。排序顺序为:世界职业院校技能大赛获奖>全国职业院校技能大赛获奖>海南省职业院校技能大赛获奖;同级别内,一等奖(金奖)>二等奖(银奖)>三等奖(铜奖)。
技能水平优先:在奖项等级相同或均持高级工证书的情况下,参考考生中职阶段综合素质评价或学业水平成绩。
专业适配度优先:在以上条件均相同的情况下,优先录取其获奖项目或证书工种与报考专业核心技能方向关联度更高的考生。
附件:海南健康管理职业技术学院2026年分类考试招生免试生申请表
海南健康管理职业技术学院2026年分类考试招生免试生申请表.doc
海南健康管理职业技术学院
2026年1月5日
高招云直播