汕头大学2026年设计学类专业招收华侨港澳台学生简章
一、学校简介
汕头大学是1981年经国务院批准成立的广东省省属综合性大学,是教育部、广东省、李嘉诚基金会三方共建的公立大学,也是广东省高水平大学重点学科建设高校。
学校围绕“有志、有识、有恒、有为”的育人目标,坚持以学生为本,实行国际基准学分制,实施英语提升计划,持续进行大学管理体制改革和人才培养模式创新,已发展形成了从本科生到博士研究生完整的人才培养体系。学校办学水平得到国内外认可,知名度越来越高,国际影响力持续扩大,多次入围世界权威大学排行榜,连续进入泰晤士高等教育相关排名,2026年世界大学排名中居中国内地高校并列第71位;13个学科进入ESI全球前1%行列,多位教师入选斯坦福大学全球前2%顶尖科学家“年度影响力”榜单;拓展国际交流合作,目前学校已与美国、加拿大、英国、爱尔兰、法国、日本、俄罗斯、澳大利亚、德国、阿根廷等31个国家和地区135所高校建立了密切的学术交流合作关系,同时积极邀请众多国内外一流大学的知名学者到校访问,为师生开设课程、讲座。
汕头大学长江艺术与设计学院(以下简称学院)拥有一支来自国内外著名高等学府知名教授及设计界著名设计专家组成的教学团队,同时,不断邀请和引入国际上从事不同文化创意产业的专业人士、著名设计师、艺术家进行工作坊讲学以及各专业的艺术、设计课程授课,分享他们的成功经验和优秀案例。通过利用多媒体技术,进行跨文化、学科教学,辅以崭新灵活的教学方式,激发学生的创意思维及自主性,注重、鼓励学生将学习融入生活并密切关注艺术设计学科的前沿发展。
学院着重提供各项优质、专业及多元化的艺术与设计课程,本着以专业技艺与人文科学并重的宗旨,融合中华文化与世界新观念为基础,发展以启迪创意为本的艺术与设计专业教育,倡导学生发挥个人创意思维,扩展知识领域,提高文化素质。学院每年举办多个不同主题的国际研讨会、国际艺术与设计作品展览,培养学生的国际视野,使其了解国际艺术新思潮及当代文化科技的最新发展,从而培育一群立足中国,放眼世界,独当一面,推动创意经济发展的艺术与设计专才。
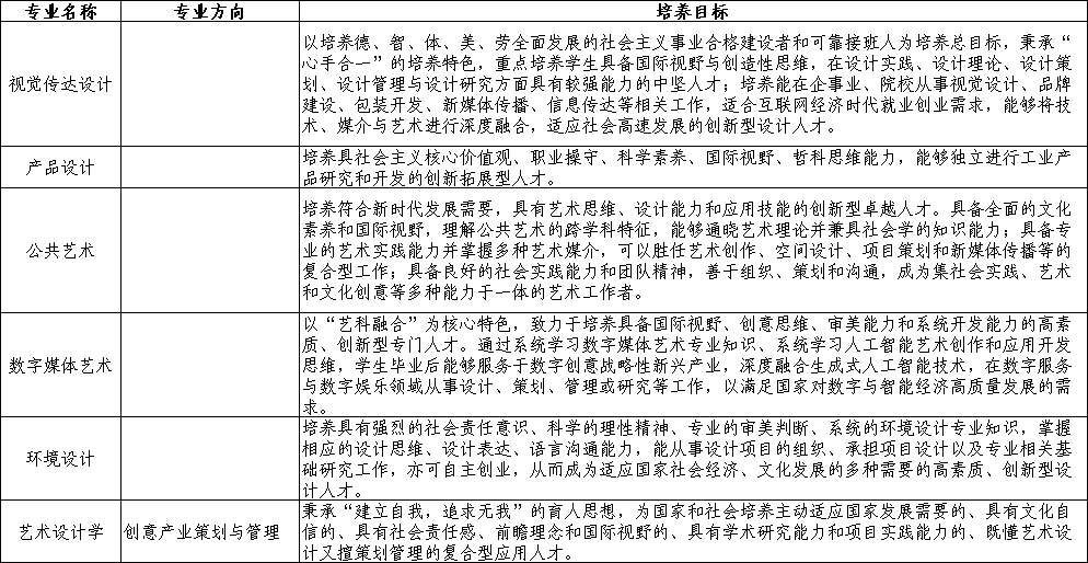
学院现有一级学科硕士点设计学及专业硕士点美术与书法、设计,开设有视觉传达设计、环境设计、产品设计、公共艺术、数字媒体艺术和艺术设计学等六个本科专业。
二、招生专业

三、招生计划
2026年汕头大学设计学类专业计划招收华侨港澳台学生5人。招生专业若有变化,以夏季普通高考招生专业目录为准。
四、报考资格
具备《2026年中华人民共和国普通高等学校联合招收华侨港澳台学生简章》规定的报名资格且身体健康、非色盲者。
五、文化考试和专业考试
符合条件的报考者,除报名参加“中华人民共和国普通高等学校联合招收华侨港澳台学生”的招生考试外,还必须报名参加汕头大学单独组织的专业考试。文化考试各相关事项详见《2026年中华人民共和国普通高等学校联合招收华侨港澳台学生简章》,或http://www.gatzs.com.cn、http://www.hkeaa.edu.hk/jee。
六、专业考试
(一)专业考试科目:《设计基础》。
(二)专业考试报名方式、时间、地点及要求。
2026年采取预报名和现场正式确认相结合的方式。
1.预报名日期:2026年3月1日至3月28日(周六、日除外)。登录汕头大学招生信息网,下载附件《汕头大学2026年设计学类本科专业招收华侨港澳台学生专业考试报名表》,正确填写表中有关内容之后将电子表格发送至邮箱:o_zsb@stu.edu.cn。
2.现场正式确认时间:2026年5月7日上午9:00-12:00,下午14:30-17:30;地点:广东省汕头市大学路243号汕头大学招生就业处(行政中心223)。
3.报名要求:现场正式确认时,考生需备齐、交验以下材料的原件、复印件:
⑴填妥的报名登记表1份;
⑵相关身份证件正本及影印本1份:身份证、通行证、居住证、护照等;
⑶学习证明材料正本及影印本1份:高中各学年学业成绩、获奖经历、个人经历等;
⑷彩色近照2张(一寸正面半身免冠)。
4.考试时间和地点:2026年5月8日(星期五)上午9:00 - 12:00;地点:汕头大学长江艺术与设计学院。
5.专业考试费用全免。
七、录取规则
符合《2026年中华人民共和国普通高等学校联合招收华侨港澳台学生简章》规定的报名资格且非色盲的出档考生,在文化成绩达到联合招生录取控制分数线以上、专业考试成绩合格的情况下,根据其志愿并按照汕头大学专业考试成绩总分从高分到低分顺序录取。若考生专业成绩相同,按文化成绩、外语单科成绩、语文单科成绩、数学单科成绩的顺序,从高分到低分排序,排序靠前的考生优先录取。
八、学费及住宿费标准
(一)学费:每学年1万元。
(二)住宿费:900-1800元/学年。
九、入学复查
新生入学后,学校根据招生政策和录取标准进行复查,凡不符合条件或有舞弊行为者,取消入学资格。
十、本招生简章如与上级有关规定不符,则以上级规定为准。本招生简章解释权归汕头大学,具体解释工作由招生就业处和学院承办。
十一、咨询及联系方式
1.汕头大学招生就业处联系方式:
通讯地址:广东省汕头市大学路243号
邮政编码:515063
网址:www.stu.edu.cn
招生信息网:zs.stu.edu.cn
咨询电话:86-754-86503666
联系人:陈老师
图文传真:86-754-82510510
E-Mail:o_zsb@stu.edu.cn
2.汕头大学长江艺术与设计学院联系方式:
网址:www.ckad.stu.edu.cn
咨询电话:86-754-86502845
联系人:庄老师
附件:汕头大学2026年设计学类专业招收华侨港澳台学生专业考试报名表
高招云直播