随着“具身智能”“人形机器人”等概念持续破圈,机器人产业已成为全球科技竞争的核心赛道,相关专业报考热度也水涨船高。机器人工程与未来机器人作为两大核心方向,看似同源却定位迥异——前者聚焦当下刚需,后者布局未来创新。如何在两者间做出适配自身的选择?一起来看!
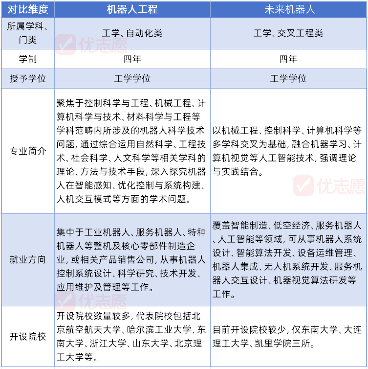
机器人工程VS未来机器人

适配学生
1.机器人工程专业:适合数理基础扎实,具备较强动手操作与工程转化能力,注重细节且能耐受反复迭代优化的学生。
2.未来机器人专业:要求数理与计算机能力突出,具备强大的跨界学习能力和创新思维,能够接受科研过程中的试错与不确定性。
报考建议
第一步:自我评估,剖析专业选考与学习要求
这两个专业均属于工科领域,选考科目设置上,物理为必选科目。这是因为物理课程中涉及的力学、电磁学等知识,是理解机器人运动原理、传感器工作机制以及自动化控制逻辑的重要基础。此外,部分高校还会要求选考化学,以帮助学生更好地掌握机器人材料特性和仿生设计原理。
在学习方面,扎实的数理基础是核心要求,涉及大量算法编程知识的系统学习,对学生的逻辑思维与编程实践能力提出较高标准。
第二步:院校选择,匹配资源禀赋
选机器人工程,优先锁定理工科强校,重点关注院校的“校企合作资源+实践平台”,普通院校则需考察是否有相关实习基地,实操资源直接影响就业竞争力。
选未来机器人,因开设院校稀少,需重点考量科研实力。重点院校拥有前沿实验室和国家级科研项目,适合高分段学生“冲优”。普通院校适合分数中等、愿意深耕地方产业的学生,报考前需确认其科研资源与项目支持力度。
第三步:分数适配,平衡竞争性价比
机器人工程开设院校多,竞争相对分散,适合不同分数段学生报考。未来机器人因培养院校少,重点院校的录取分数偏高,竞争集中在高分段,适合有科研志向且分数优势明显的学生,避免盲目“冲热”导致滑档。
第四步:长期规划,提前布局核心技能
无论选择哪个专业,数学和编程基础都是行业核心竞争力,需从大学初期重点夯实。
针对机器人工程,大学期间应多参与专业竞赛、企业实习、项目调试,熟练掌握核心实操技能,可辅修相关交叉学科方向,拓宽就业口径。针对未来机器人,需提前做好升学规划,积极参与科研课题,积累学术成果,辅修人工智能、物联网等方向,强化跨学科优势。
特别声明:本文为优志愿原创作品。未经著作权人授权,禁止转载和使用,否则将承担法律责任。