您当前的浏览器版本过低,请您升级浏览器
为了更好的使用优志愿产品,点击下载

谷歌浏览器

360极速浏览器

360安全浏览器

QQ浏览器

火狐浏览器

全国服务热线:400-181-5008
祝广大考生金榜题名
开通VIP

收藏

分享

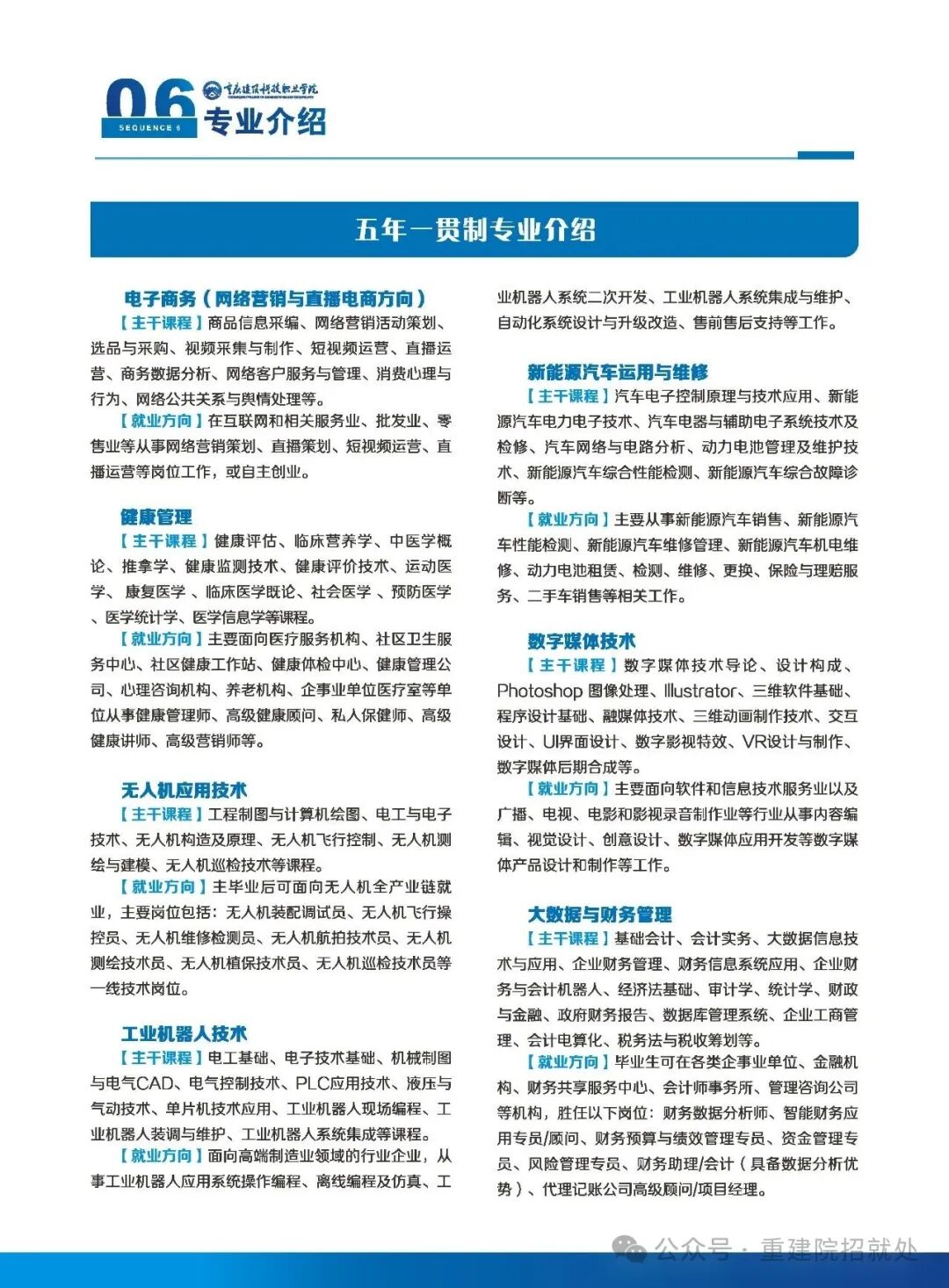
五年一贯制 | 选对赛道,抢先抵达!重建科五年一贯制是你的大学“快车道”!

| 来源:重庆建筑科技职业学院 2776

END

策划丨招生就业处

编辑丨李宇豪

审核 | 彭清

责任编辑 | 马涛

评论
说点什么吧
发布

手机扫一扫下载APP

400-181-5008

优志愿将竭力为您提供帮助

(免长话费 )

教APP备3100148号