近期各省份艺术类统考相继发布统考成绩及统考合格分数线。对于在统考中取得优异成绩且有志就读独立设置本科艺术院校校考招生专业的同学,在统考成绩合格之后还需要参加高校组织的校考招生考试。本文主要对美术与设计类校考招生院校进行招录分析。数据统计截至2026年1月13日。
2024年艺考改革以来,校考规模逐步缩小,2026年河北美术学院取消校考招生,天津美术学院等多所院校2026年美术与设计类校考招生专业数量减少,2026年美术与设计类校考招生计划数总体有下降趋势。校考招生规模的变化对校考上岸也会产生一定的影响,本文我们来一探究竟。
一、河北美术学院2026年取消校考招生
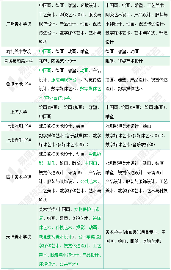
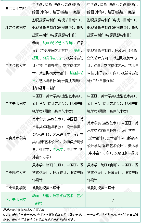
2026年校考招生专业数量减少。河北美术学院2026年取消校考招生,所有艺术类招生专业均使用省级统考成绩录取。北京电影学院、湖北美术学院、鲁迅美术学院等7所院校2026年美术与设计类校考招生专业数量较2025年均有减少,其中天津美术学院校考招生专业数量减少较多,大部分美术学类专业及所有的设计学类专业2026年均调整为统考招生,仅美术学类中国画、绘画、雕塑、实验艺术4个专业2026年校考招生。



二、美术与设计类校考招生计划数总体减少
下图展示了部分美术与设计类校考招生院校2025-2026年校考招生计划数,下图统计的15所院校2026年美术与设计类校考计划招生6318人,招生计划数较2025年减少了1070人,2026年校考招生计划数总体减少。
中国美术学院、广州美术学院等5所院校2026年美术与设计类校考招生计划数较上年增加。西安美术学院、北京印刷学院及上海音乐学院3所院校2026年美术与设计类校考招生计划数与上年一致。四川美术学院、鲁迅美术学院、景德镇陶瓷大学等7所院校2026年美术与设计类校考招生计划数均较上年减少,其中天津美术学院校考招生计划数减少幅度较大,2026年校考仅计划招生300人,较2025年减少600人。

三、中国美术学院2025年美术与设计类校考上岸难度增加
中国美术学院2024-2026年均为中国画、美术学类等4个美术与设计类校考招生专业(类),每年的招生计划数分别为1190人、1220人、1270人,招生计划数总体稳步增长。
从各专业的录取情况来看,设计学类专业2025年的最低录取专业位次相比2024年有一定程度的下降。中国画、美术学类和戏剧影视学类专业2025年的最低录取专业位次均高于2024年的最低录取专业位次,中国美术学院2025年美术与设计类校考上岸难度整体有所增加。

四川美术学院2024-2026年校考招生规模逐渐减少。2024年共有17个美术与设计类校考招生专业,2025年取消了实验艺术、美术教育、摄影专业校考招生,2026年取消了影视摄影与制作、中国画、公共艺术专业校考招生,校考招生专业数量逐年减少。川美2024-2026年美术与设计类校考招生计划数分别为1184人、1176人、1110人,校考招生计划数也是逐年递减。
四川美术学院2024年、2025年校考满分均为150分。校考招生专业按校考综合分从高到低录取,造型类专业校考综合分=素描×40%+色彩×35%+命题创作×25%;设计类专业校考综合分=素描×30%+色彩×30%+设计基础×40%。下表整理了2024年、2025年校考各专业的录取分数线。

广州美术学院2024-2026年均为中国画、绘画、雕塑等12个美术与设计类校考招生专业,每年的招生计划数分别为1037人、1047人、1090人,招生计划数总体稳步增长。
广州美术学院校考招生专业按校考成绩从高到低录取,校考初试成绩不作为专业录取因素,复试成绩满分450分。下表整理了广州美术学院2024年、2025年美术与设计类校考各专业的录取最低校考成绩,单从录取最低分来看,2025年的录取分普遍低于2024年录取分。最低录取分会受试卷难度、报考人数、弃考情况等多因素影响,最终能否成功上岸主要取决于考生能否文化课成绩达标及自身的专业素养,愿所有考生都能如愿以偿!

特别声明:本文为易度排名原创作品。未经著作权人授权,禁止转载和使用,否则将承担法律责任。