您当前的浏览器版本过低,请您升级浏览器
为了更好的使用优志愿产品,点击下载

谷歌浏览器

360极速浏览器

360安全浏览器

QQ浏览器

火狐浏览器

全国服务热线:400-181-5008
祝广大考生金榜题名
开通VIP

收藏

分享

辽宁2026提前批新政落地!A/B段怎么填不滑档?附各梯度填报技巧

| 来源:易度排名原创 3336

2026年起,辽宁普通类本科提前批正式调整为A、B两段

核心是优化近90所涉招高校与考生的志愿匹配度,适配高考综合改革需求。此次调整重构了升学逻辑,既提升中低分段考生容错率,也强化高分段策略博弈性。

根据官方通知,提前批按“先A段、后B段”分段投档,两段志愿模式、适配院校差异显著且可兼报,均设1次征集志愿(征集不可兼报),兼顾选拔性与普惠性。

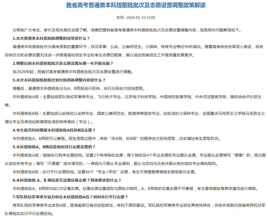
图源:辽宁招生考试之窗官网

本文将结合政策与院校数据以报考难度为核心,拆解两段报考逻辑并给出实操建议。

01 A段填报解析

A段为顺序志愿,设2个院校志愿及专业服从选项(未填或填“不愿意”视为不服从),涵盖军校、飞行技术、高校综合评价等类型。军校纳入A段旨在服务国防建设,暂不实行平行志愿,“第一志愿定生死”的特性要求考生精准匹配实力。

01 第一梯队

1. 国防科技大学军校龙头,2025年辽宁物理类最高分642分,历史类女生最低分640分,需通过严格政审、体检,女生名额极少,难度居首。

2. 北京电子科技学院党政机关保密人才输送院校,录取分堪比顶尖军校,政审严苛,公务员录取率超90%,适合高分、政治素养过硬考生。

3. 上海纽约大学昆山杜克大学综评计分侧重高考与综合评估,对经济实力、英语能力要求极高,录取难度不亚于顶尖985。

02 第二梯队

1. 海军工程大学等军校技术类:2025年物理类录取线超630分,选科要求“物理+化学”,面向高分理科生,就业性价比突出。

2. 飞行技术专业:分数接近特控线,体检标准严苛(限男生、视力及身体条件达标),体检淘汰率高,适配身体极佳的理科男生。

3. 东北大学本省唯一985综评院校,对特控线以上考生友好,热门工科专业录取难度显著高于其他专业。

03 第三梯队

1. 陆军步兵学院等指挥类专业:2025年物理类录取线约545分,体能要求高,适合身体素质突出、愿投身基层的考生。

2. 中国消防救援学院中央司法警官学院政审、体能有要求,录取线中等,就业稳定,适配追求体制内工作的考生。

3. 北京外国语大学南方科技大学综评侧重语言或科研能力,录取难度低于顶尖中外合作院校,适配有对应特长的考生。

04 填报禁忌

① 第一志愿盲目冲刺顶尖院校,忽视自身分数与体检、政审要求(如飞行技术、军校的身体限制);② 未勾选“专业服从调剂”或漏填,按政策一律视为不服从,多数院校直接退档且无法参与B段投档;③ 同时瞄准军校与中外合作院校,二者考核节奏、培养方向差异大,易顾此失彼;④ 忽视顺序志愿“第二志愿无效化”风险,第二志愿需选录取缺口大、竞争相对温和的院校。

02 B段填报解析

B段为平行志愿,覆盖公安、公费师范生、小语种、艰苦专业等,定位普惠性批次,容错率高,适合追求稳妥录取的考生,难度梯度集中在专业热度。

01 第一梯队

东北师大、华中师大等教育部直属公费师范生2025年录取线普遍在600分左右,享受免学费、包分配政策,但需签订6年服务期协议,违约将纳入征信。中国人民公安大学等公安院校的公安类专业需通过体能测试和政审,核心专业如刑事侦查治安学分数接近特控线,竞争激烈。

02 第二梯队

经批准的小语种专业(如北外、上外非综合评价批次小语种)、全国重点马院马克思主义理论专业,分数多在550-590分区间,适合有明确专业规划的考生。小语种专业对语言基础有一定要求,马院专业则更看重政治素养。

03 第三梯队

航海类、极地探测等艰苦专业,因工作环境特殊、对体能有要求,录取分数较低(2025年部分院校物理类分数线仅比特控线高10-20分)。适合分数中等、能接受艰苦工作环境的考生,部分院校提供专项补贴,就业竞争力强。

04 填报技巧

① 按录取位次定位,预留分数浮动空间;②按“20%冲、50%稳、30%保”排布志愿;③关注专业特殊要求,结合A段规划B段保底。

03 AB段志愿差异对比

A段的顺序志愿与B段的平行志愿,本质是“志愿优先”与“分数优先”的博弈,二者差异直接决定报考风险。

对比维度

顺序志愿(A段)

平行志愿(B段)

投档逻辑

先按志愿顺序检索,再按分数排序,第一志愿未录取则风险剧增

先按分数排序,再依次检索60个“专业+学校”志愿,符合即投档

志愿数量

2个院校志愿,容错率极低

60个“专业+学校”志愿,容错率极高

风险点

第一志愿落空后,第二志愿院校可能已录满,易滑档

无“志愿级差”,但需注意专业分数线,避免盲目冲刺

填报原则

“一冲二稳”,第一志愿精准匹配,不盲目拔高

“冲稳保垫”,按难度梯度分布志愿,规避热门专业扎堆

2026年辽宁提前批的调整,本质是通过“分段分类、双志愿模式”实现“选拔性与普惠性”的平衡——A段保障国防、保密等特殊领域的优质生源供给,B段拓宽考生录取路径、提升志愿匹配度。对于考生而言,精准把握院校报考难度梯度、吃透兼报与征集志愿规则,比盲目追求“名校光环”更重要。

特别声明:本文为易度排名原创作品。未经著作权人授权,禁止转载和使用,否则将承担法律责任。

评论
说点什么吧
发布

手机扫一扫下载APP

400-181-5008

优志愿将竭力为您提供帮助

(免长话费 )

教APP备3100148号