在社会高速发展的背景下,具备跨学科知识的复合型人才,愈发受到就业市场的青睐。而联合学士学位项目恰好契合这一人才培养需求,为高考生提供了一条多元化的赛道。
一、联合学士学位项目是什么
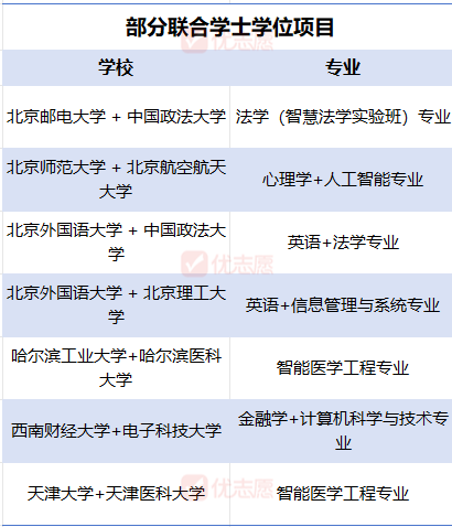
联合学士学位项目是教育部在《学士学位授权与授予管理办法》中明确的学位类型,核心在于培养多领域知识的复合型人才。此类项目依托两所高校各自的优势学科资源,开展跨领域培养,助力学生成长为交叉创新型人才。

二、如何开展培养
联合学士学位项目大多采用双校分段培养的模式,具体的培养方案由合作双方院校共同研讨制定。其中,2+2、1+1+1+1等模式已成为常见路径,以
除此之外,部分联合项目还会增设海外实习环节。例如中国石油大学(北京)与
三、有哪些招生方式
目前,该类项目主要通过两种形式进行招生,考生和家长可根据自身情况重点关注。
1. 高考统招
部分联合学士学位项目会直接通过高考统一招生,考生在志愿填报阶段,可直接在招生专业目录中找到对应联合培养专业,凭借高考成绩填报录取。比如
2. 入校二次选拔
另有部分项目是在学生入校后,通过院校组织的校内选拔考试,筛选符合条件的学生进入项目班学习。以
四、联合学士学位优势何在
联合学士学位是两校协同设计的一体化培养方案,课程体系相互衔接、师资资源共享,培养目标更聚焦“跨学科融合能力”。此外,联合学士学位依托两校优势学科,部分项目还配套海外交流、校企合作实习资源,能为学生提供广阔的成长平台。尤其适配这几类高中生报考:
1.发展规划明确,立志走跨学科发展路线的考生,比如希望兼顾电子信息与
2.成绩处于中等偏上水平,希望借助两所高校的优质资源提升学历含金量,打破单一院校专业培养局限的考生。
3.有长远职业规划,愿意接受双校区流动学习的考生。而对于偏科严重、仅想深耕单一学科,或不愿适应跨校区学习节奏的考生,则需谨慎考量。
特别声明:本文为优志愿原创作品。未经著作权人授权,禁止转载和使用,否则将承担
高招云直播