高考备考阶段,不少高中生都会面临专业与院校的选择难题。对于关注自然科学、有意向报考地质相关专业的同学来说,近日教育部地质学领域“101计划”的正式启动,是一项重要的参考信息,接下来跟着小优一起深入了解下吧。

图源:中国地质大学(武汉)
一、读懂“101计划”
“101计划”全称“基础学科本科教育教学改革试点工作计划”,是教育部推行的本科教育改革重点工程。计划聚焦本科阶段最核心的课程、教材、师资与实践环节,从基础层面发力,旨在培养高水平的拔尖创新人才。
近日,地质学领域“101计划”的启动,正是这一计划的重要扩容,该计划由中国地质大学(武汉)牵头,联合中国地质大学(北京)、北京大学、南京大学、浙江大学、中国科学技术大学、西北大学、长安大学等8所顶尖高校的优质教学资源,核心目标是建设“一流核心课程、一流核心教材、一流核心师资团队、一流核心实践项目”的“四个一流”教学体系。
简单来说,就是让选择地质学专业的学生,能学到最前沿的知识、使用最优质的教材、接受最顶尖的指导、参与最扎实的实践,最终成长为能为国家能源资源安全、美丽中国建设贡献力量的专业人才。
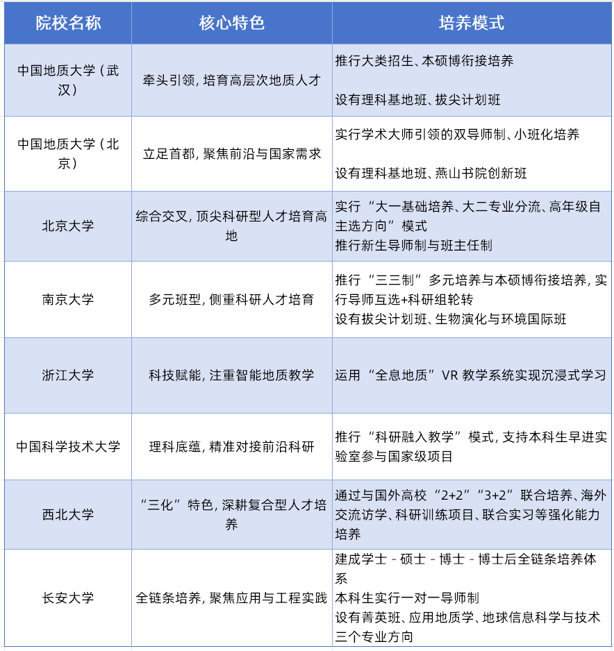
地质学领域“101计划”概览:
注:上述院校排序,与中国地质大学(武汉)官微发布的《教育部地质学领域“101计划”启动会在地大举行》新闻稿一致。
二、部分高校解析
1.中国地质大学(武汉)
作为此次“101计划”的牵头单位,该校地质学依托国家“双一流”建设学科、A+学科的雄厚实力,以拔尖人才培养与宽口径素质提升为核心特色。学校设理科基地班、拔尖计划班等特色培养方向,推行大类招生模式,让学生入学初期夯实基础,后续精准定位发展方向,同时构建本硕博衔接培养体系,为有志于深耕地质领域的学生提供持续深造的优质通道。
2.浙江大学
浙江大学以“科技赋能地质教育”为鲜明培养特色,依托学校强大的工科优势,将信息技术、人工智能等前沿技术与地质教学、科研深度融合。由杨树锋院士团队牵头开发的“全息地质”教学系统,利用VR技术生动再现抽象地质现象,让学生实现“沉浸式”学习。学校注重多学科交叉创新,拥有先进的数字地质科研平台,聚焦数字地质、智慧矿山等热门方向,培养具备跨学科应用能力的复合型地质人才。
3.西北大学
西北大学在地质学本科人才培养中,鲜明体现“综合化、国际化、学术化”三大核心特色,致力于培养兼具综合素养、国际视野与科研能力的复合型、实践型、研究型创新人才。学校将行业前沿知识与科研最新成果融入课堂,保障教学时效性与实用性,积极拓展国际合作,开展“2+2”“3+2”联合培养项目,提供中外双学位及各类国际交流访学机会。同时,支持学生参与各级科研训练项目,通过野外勘探等实践活动,提升现场操作与问题解决能力。
如果想了解更多院校信息,欢迎使用优志愿【找大学】功能。这里汇聚了海量高校信息,从985、211名校到特色鲜明的普通本科院校,从综合类大学到专业型院校,每所高校都能在这里找到详细信息。
三、报考建议
第一,锚定兴趣初心,理性匹配专业。地质学是一门需要热爱与坚持的学科,野外实践、实验分析是重要学习环节。如果你们对自然奥秘、地球演化、资源环境等领域充满好奇,且能接受一定的野外工作,地质学或许是绝佳选择,若更倾向于室内办公、纯理论研究,则需谨慎考量,避免盲目跟风。
第二,吃透高校特色,精准定位目标。喜欢科技交叉选浙江大学,热衷前沿科研选北京大学、中国科学技术大学,倾向工程实践选长安大学,希望国际化培养选西北大学。建议大家结合自身优势,对照高校特色梳理目标院校,避免只看学校名气而忽视专业适配度。
第三,夯实学科基础,提前做好铺垫。地质学对数理化基础要求较高,高中阶段要重视数学、物理、化学的学习,夯实知识功底。同时,可利用课余时间阅读地质科普书籍、观看地理纪录片,了解行业前沿,积累专业认知,为大学学习做好衔接。
第四,立足国家需求,规划长远发展。地质学专业的发展与国家能源安全、生态保护、灾害防控等重大需求紧密相关,这也意味着该专业的人才拥有广阔的发展空间。选择专业时,不妨将个人理想与国家需求相结合,这样的选择不仅能获得稳定的发展平台,更能在奋斗中实现个人价值。
特别声明:本文为优志愿原创作品。未经著作权人授权,禁止转载和使用,否则将承担法律责任。