一、考核范围及目标
文化素质测试主要考核《中等职业学校公共基础课课程标准》规定的教学内容及高中教育阶段语文、数学、英语等基础科目知识等有关内容。职业技能测试主要考核学生的综合素质和职业适应能力。
二、适用考生类别及考核方式
(一)文化素质测试:笔试
应往届中职考生(含技工院校学生)、往届普通高中考生及同等学力考生、艺术体育特长生;测试为《语文》《数学》《英语》三科综合试卷,闭卷形式,总分300分。
(二)职业技能测试:笔试
针对应届普通高中毕业考生、应往届中职考生(含技工院校学生)、往届普通高中考生及同等学力考生、退役军人考生,闭卷形式,总分300分。
(三)职业技能测试:专业测试
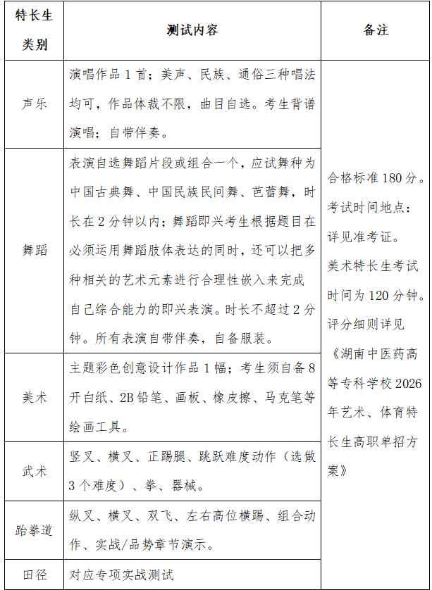
针对艺术特长生(声乐、舞蹈、美术)、体育特长生(武术、跆拳道、田径),专业测试形式,总分300分。
三、考核内容及要求
(一)文化素质测试笔试

(二)职业技能测试笔试

(三)艺术体育特长生职业技能专业测试

四、考试说明
考生只能携带透明考试专用包、2B铅笔、0.5毫米黑色签字笔、直尺(尺面只能印有长度计量单位标识,无其他数学符号公式等)、圆规、三角板(尺面只能印有长度计量单位或角度计量单位标识,无其他数学符号公式等)、垫板(纯色,无任何文字图案或符号)、无封套橡皮,其他任何物品(如书包、任何书籍报纸、草稿纸、校徽、手表和各类饰品等)不准带入考试封闭区域;不允许考生使用电子计算器;不允许考生使用英语词典。
附件1:《语文》考试基本要求和考试大纲
附件2:《数学》考试基本要求和考试大纲
附件3:《英语》考试基本要求和考试大纲
湖南中医药高等专科学校
2026年2月2日
附件1
《语文》考试基本要求和考试大纲
一、考试基本要求
(一)基本知识和基本技能的考试要求
1.熟练正确认读并书写3500个常用汉字,能使用常用汉语工具书查阅字音、字形、字义,正确区分常用的同音字、形近字,掌握基本的普通话知识。
2.能围绕中心,条理清楚,正确地遣词造句,联句成段,准确地表达意思,语言简明、连贯、得体。
3.了解应用文基本格式及语言特点,了解记叙文、说明文、议论文基础知识,了解小说、诗歌、散文、戏剧等文学体裁的基本特点。
4.能阅读并理解浅易的古代诗文,大体理解内容,背诵或默写其中的名句、名段、名篇。增强热爱中华民族传统文化的思想感情。掌握精读、略读、浏览等阅读方式。
(二)应用能力的考试要求
1.能够在阅读中发现问题,并能进行分析,加以解决。
2.能对信息资料进行筛选、辨别、整合和运用。
3.能运用与学习、生活、就业相关的常用文体(记叙文、说明文、议论文、应用文)进行写作。
4.能根据特定情景用口语简明、准确地表情达意。
二、考试内容与要求
(一)语文基础知识和语言表达
正确、熟练、有效地运用语言文字。
1.识记
(1)识记常用汉字的字音。
(2)识记常用汉字的字形。
2.表达应用
(1)正确使用标点符号。
(2)正确使用词语。
(3)辨识并修改病句(语序不当、搭配不当、成分残缺或赘余、结构混乱、表意不明、不合逻辑等)。
(4)语言运用简明,连贯,得体。
(5)选用、仿用、变换句式。
(6)正确运用常见的修辞手法(比喻、比拟、借代、夸张、对偶、排比、反问等)。
(7)掌握并运用朗读的一般技巧。
(8)掌握口语交际(介绍、交谈、复述、演讲、即席发言、接待、讲解、应聘等)的基本方法。
(二)文学常识
(1)识记中国重要作家及其时代和代表作。
(2)识记常见文学体裁(散文、诗歌、小说、戏剧)常识及常用文体(记叙文、说明文、议论文、应用文)常识。
(三)阅读
现代文阅读:能阅读一般社会科学类,自然科学类文章和文学作品(包括记叙文、说明文、议论文、应用文、散文和小说)。
1.理解
理解文中重要词语和句子的含义。
2.分析综合
筛选并提取文中的信息;分析文章结构,把握文章思路;归纳内容要点,概括中心意思;分析作者在文中的观点态度;分析文章的写作特点;发现、修改文章中的错误信息。
3.欣赏评价
欣赏文学作品的形象、语言和表达技巧;评价文章的思想内容和作者的观点、态度。
古代诗文阅读:能阅读浅易的文言文,初步鉴赏古代诗歌。
1.理解
(1)理解常见文言实词在文中的含义。
常见文言实词:安、被、倍、本、兵、察、长、朝、乘、除、传、辞、从、殆、怠、当、道、得、度、短、方、复、负、盖、故、顾、固、归、过、恨、后、胡、或、疾、及、即、假、间、见、解、进、尽,就、举、绝、堪、克、类、怜、临、名、莫、内、判、期、奇、迁、请、穷、求、去、劝、却、如、若、胜、识、使、是、适、书、孰、数、遂、说、私、素、通、徒、图、退、亡、王、望、微、相、谢、信、兴、行、幸、徐、许、要、宜、遗、贻、易、阴、引、逾、再、造、知、致、质、治、诸、卒、左,共 110个。
(2)理解常见文言虚词在文中的意义和用法。
常见文言虚词:而、乎、乃、其、且、所、为、以、于、则、者、之,共 12 个。
(3)理解词类的活用。
词类活用:名词活用为动词,名词作状语,动词、形容词使动用法,动词、形容词意动用法等。
(4)理解与现代汉语不同的句式。
与现代汉语不同的句式:判断句、被动句、倒装句、省略句等。
(5)理解并翻译文中的句子。
2.分析综合
筛选文中的信息;归纳内容要点,概括中心意思;分析提炼作者在文中的观点。
3.欣赏评价
欣赏文学作品中的形象、语言和表达技巧;评价文章的思想内容和作者的观点、态度。
附件2
《数学》考试基本要求和考试大纲
一、考试基本要求
(一)基本知识和基本技能的考试要求
对数学概念、性质、法则、公式和定理有一定的理性认识,能运用数学语言进行叙述和解释,懂得各知识点之间的内在联系,并能运用这些知识解决有关问题。
(二)应用能力的考试要求
能根据概念、法则、公式进行数、式、方程的运算和变形;能使用一般的函数型计算器进行运算;能依据文字描述想象出相应的空间图形,能在基本图形中找出基本元素及其位置关系;能依据所学的数学知识对工作和生活中的简单数学问题作出分析,并能运用适当的数学方法予以解决。
(三)体现职业教育特点的考试要求
能将实际问题抽象为数学问题,用数学语言正确地表述和说明,建立简单的数学模型,并能求解。综合运用数学知识和思想方法解决相关问题。
二、考试内容
(一)集合
1.理解集合、元素及其关系,掌握集合的表示法。
2.掌握集合之间的关系(子集、真子集、相等)。
3.理解集合的运算(交、并、补)。
4.了解充要条件。
(二)不等式
1.理解不等式的基本性质。
2.掌握区间的概念。
3.掌握一元二次不等式的解法。
4.了解含绝对值的不等式|ax+b|<c(或>c)的解法。
5.掌握从实际问题中抽象出一元二次不等式模型解决简单实际问题的方法。
(三)函数
1.理解函数的概念和函数的三种表示法。
2.理解函数的单调性与奇偶性。
3.能运用函数的知识解决有关实际问题。
(四)指数函数和对数函数
1.理解有理指数幂及其运算法则,掌握利用计算器进行幂的计算方法。
2.了解幂函数的概念及其简单性质。
3.理解指数函数的概念、图像及性质。
4.理解对数的概念(含常用对数和自然对数)及积、商、幂的对数运算法则。
5.理解对数函数的概念、图像及性质。
6.能运用指数函数与对数函数的知识解决有关实际问题。
(五)三角函数
1.了解任意角的概念,理解弧度制的意义,掌握弧度与角度的换算方法。
2.理解任意角的正弦函数、余弦函数和正切函数的概念,掌握利用计算器求三角函数值的方法。
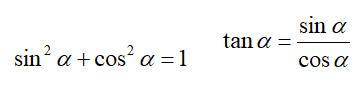
3.理解同角三角函数基本关系式:

4.理解诱导公式:
正弦、余弦及正切公式。
5.理解正弦函数的图像和性质。
6.了解余弦函数的图像和性质。
7.了解已知三角函数值求指定范围内的角的方法,掌握利用计算器求角的方法。
(六)数列
1.了解数列的概念。
2.理解等差数列的定义、通项公式及前 n 项和公式。
3.理解等比数列的定义、通项公式及前 n 项和公式。
4.能运用等差数列和等比数列的知识解决有关实际问题。
(七)平面向量
1.了解平面向量的概念。
2.理解平面向量的加、减、数乘运算。
3.理解平面向量的坐标表示。
4.理解平面向量的内积及两向量垂直、共线的充要条件。
5.能运用平面向量的知识解决有关实际问题。
(八)直线和圆的方程
1.掌握两点间的距离公式及线段的中点坐标公式。
2.理解直线的倾斜角和斜率,掌握直线的点斜式、斜截式及一般式方程。
3.理解两条直线平行与垂直的条件,掌握求两条相交直线的交点的方法。
4.理解点到直线的距离公式。
5.掌握圆的标准方程和一般方程。
6.理解直线与圆的位置关系。
7.能运用直线和圆的知识解决有关实际问题。
(九)立体几何
1.了解平面的基本性质。
2.了解直线与直线、直线与平面、平面与平面的位置关系。
3.理解直线与直线、直线与平面、平面与平面平行的判定与性质。
4.了解直线与直线、直线与平面、平面与平面所成的角。
5.理解直线与直线、直线与平面、平面与平面垂直的判定与性质。
6.理解柱、锥、球及其简单组合体的结构特征及面积、体积的计算方法。
(十)概率与统计初步
1.掌握分类计数原理和分步计数原理。
2.理解随机事件和概率的概念,掌握概率的简单性质。
3.了解直方图与频率分布,理解总体与样本的概念及抽样方法。
4.理解总体均值、标准差的概念,掌握用样本均值、标准差估计总体均值、标准差的方法。
5.能运用概率与统计初步的知识解决简单的实际问题。
(十一)三角公式及其应用
1.理解两角和与差的正弦、余弦、正切公式。
2.理解二倍角的正弦、余弦、正切公式。
3.理解正弦定理和余弦定理。
4.了解正弦型函数的图像、周期及最大(小)值。
(十二)椭圆、双曲线、抛物线
1.理解椭圆的定义,掌握椭圆的标准方程和性质。
2.理解双曲线的定义,掌握双曲线的标准方程和性质。
3.理解抛物线的定义,掌握抛物线的标准方程和性质。
(十三)概率与统计
1.理解排列、组合的概念,掌握排列数计算公式、组合数计算公式和组合数的性质,能运用排列组合的知识解决简单的实际问题。
2.了解二项式定理。
3.了解离散型随机变量及其分布,掌握离散型随机变量的期望与方差。
4.能运用概率与统计的知识解决简单的实际问题。
(十四)一元函数的导数与应用
1.了解导数的定义及几何意义。
2.能利用常见函数的导数公式和导数的四则运算法则,求简单函数的导数。
3.能利用一元函数的导数解决函数的单调性和最值问题。
附件3
《英语》考试基本要求和考试大纲
一、考试基本要求
本考试要求在考查考生语言基础知识、文化知识和基本语言技能的基础上,注重考查考生实际运用英语语言的能力,特别是在日常生活及相关的职业场景中的英语应用能力;突出素质教育和以能力为本位的精神,力争做到考学一致。考查的知识点以《中等职业学校英语教学大纲》基础模块的基本要求为基准,兼顾职业模块与拓展模块中与高等职业教育相关的部分内容,包括语音、词汇、语法、情景交际、阅读理解、英汉翻译等。
二、考试内容与要求
(一)语言知识
1.语音
要求考生掌握英语26个字母,48个音素;掌握英语单词的发音、基本拼读规则以及句子重音、英语语调等内容。
2.词汇
掌握 2500个左右单词及400个左右习惯用语和固定搭配(含九年义务教育阶段的词汇);能根据基本的构词法自主扩展词汇。包括以下考点:
(1)单词、词组在语境中的恰当使用。
(2)近义词在意义和用法上的差异。
(3)单词的固定搭配和词组的特定含义。
3.语法
掌握“语法项目表”中各语法项目的基本用法。
(1)名词:名词的分类、名词的数、名词的所有格、名词作主语、宾语、表语、定语等。
(2)代词:代词的种类、人称代词、物主代词、反身代词、指示代词、疑问代词、连接代词、不定代词等的用法。
(3)数词:基数词和序数词的写法、读法和用法,年、月、日的写法和读法,钟点的写法和读法。
(4)介词和介词短语:表示时间和地点的介词、其他常用介词和介词短语的用法。
(5)冠词:冠词的种类、定冠词和不定冠词的用法、不用冠词的情况等。
(6)连词:连词在句中的作用和用法。
(7)形容词:形容词的基本用法、形容词的比较级和最高级的基本用法等。
(8)副词:副词的种类、副词的构成、副词的比较级和最高级的基本用法。
(9)动词:系动词、行为动词、助动词、常见情态动词的基本用法。
(10)时态:一般现在时、一般过去时、一般将来时、现在进行时、现在完成时的用法。
(11)被动语态:一般现在时、一般过去时、一般将来时被动语态的构成及用法。
(12)动词的非谓语形式:动词不定式、V-ing、V-ed形式的基本用法。
(13)句子种类:陈述句、疑问句、祈使句、感叹句
(14)基本句型
SV(A):主语+谓语(+状语)
SVP:主语+系动词+表语
SVO(A):主语+谓语+宾语(+状语)
SVoO:主语+谓语+间接宾语+直接宾语
SVOC:主语+谓语+宾语+宾语补足语
(15)there be句型
(16)直接引语与间接引语
(17)并列复合句与主从复合句:理解各种复合句(包括宾语从句、状语从句、定语从句、主语从句、表语从句)的意义,并能在阅读中应用。
(18)主谓一致
(19)强调句型
(20)倒装结构:基本用法。
4.交际用语
要求考生掌握有关以下功能项目的基本交际用语。能对日常询问和要求做出恰当反应,能就日常生活和相关职业话题进行简单交流。
日常交际用语简表
(1)问候与道别 (Expressing greetings and saying goodbye)
(2)介绍自己与他人 (Introducing oneself and others)
(3)感谢与道歉 (Expressing thanks and apologies)
(4)预约与邀请 (Making appointments and invitations)
(5)祝福与祝贺 (Expressing wishes and congratulations)
(6)求助与帮助 (Asking for and offering help)
(7)劝告与建议 (Giving advice and suggestions)
(8)接受与拒绝 (Accepting and rejecting)
(9)赞同与反对 (Expressing agreements and disagreements)
(10)赞扬与鼓励 (Making compliments and offering encouragement)
(11)投诉与警告 (Making complaints and giving warnings)
(12)指令与询问 (Giving instructions and inquiry)
(13)情感表达 (Expressing feelings)
话题
(1)个人与家庭 (Personal information and family)
(2)日常生活 (Daily life)
(3)校园生活 (Campus life)
(4)娱乐休闲 (Recreation and leisure)
(5)健康状况 (Health Issue)
(6)居住环境 (Living condition)
(7)旅行 (Travel)
(8)职业 (Occupation)
(9)科学技术 (Science and technology)
(10)风俗习惯 (Customs and traditions)
(11)人与自然 (Man and nature)
(12)时代精神 (Spirit of the Times)
(二)语言技能
1.说的能力
能运用“日常交际用语简表”中的表达法进行基本交际;能围绕“话题”中的内容进行初步交流,具备跨文化理解与交际的能力;能用较为丰富的语言介绍中华优秀文化。
2.读的能力
能读懂生词率不超过3%的英文材料,阅读速度为每分钟70个词左右。能看懂公共场所常见标识和告示;能根据上下文和构词法猜测词义;能掌握文章的大意和主旨,理解上下文的逻辑关系;能识别语篇中的事实性信息;能根据语篇作出合理的逻辑推断。
3.写的能力
能根据所给信息,填写简单的登记表、电话记录、个人履历表等英文表格;能根据所给信息,写出信函、备忘录、通知、留言、请柬、电子邮件等常见应用文。要求格式正确,行文规范。
4.译的能力
能对常见的职场用语进行简单的英汉互译。要求理解正确,译文通顺达意。
高招云直播