

南海之滨,塘朗山下
从一张蓝图初创
到“双一流”画卷铺展
一所年轻的新型研究型大学
正在中国高等教育的版图上
写下掷地有声的“青春答卷”
准备好了吗?
未来的 「SUSTecher」
与南科大一起,探索未来!

扫描上图二维码
南科大2026年本科招生手册
一、学校简介



左右滑动查看学校简介
在新时代新征程
南方科技大学扎根中国大地
紧抓“双区”建设
和国家新一轮“双一流”建设的重大机遇
秉持“明德求是,日新自强”的校训精神
以立德树人为根本
以一流人才为基础
以学科建设为龙头
以服务国家战略为导向
努力建成具有全球重要影响力的
新型研究型大学
二、学科专业


左右滑动查看学科专业
南科大拥有覆盖理、工、医、商
及特色人文社科的完整学科体系
并大力推进“AI+X”的跨学科融合
仅6年,南科大便构建了
从本科到博士的完整培养体系
2024年新增博士点数量位居全国第一
多个学科跻身国内前列
3个学科进入ESI全球前1‰
11个学科位列软科世界一流学科全球前50
从高原到高峰
学科实力在创新中持续跃升
三、师资力量



左右滑动查看师资力量与科学研究
我们充分发挥大湾区人才“蓄水池”功能
“南科人”的凝聚力与影响力不断提升
全员聘用制与准聘-长聘制
打破传统评价壁垒
彰显“聚天下英才而用之”的魄力
建校以来
已有8位教授当选两院院士
高层次人才占比超过教研系列教师的50%
南科学者斩获
国家最高科学技术奖
国家技术发明奖一等奖
巴克利奖、菲列兹·伦敦奖
大金奖、未来科学大奖等殊荣
……
四、人才培养



左右滑动查看人才培养
在这里,书院学院“双院”协同育人
营造了亦师亦友的学术社区
“学分制”与“导师制”赋予学生
规划学业、探索兴趣的充分自由
课堂从教室延伸到重点实验室
再到顶级学科赛事的竞技场
产业一线的脉搏连通校园
让知识传授与能力锻造同频共振
五、毕业去向


左右滑动查看毕业去向
每年超八成本科毕业生
去往境内外顶尖高校继续深造
就业毕业生中近四成
进入世界、中国500强
近1.3万名学子足迹
遍布31个国家和地区
这正是我们献给时代最鲜活的青春答卷
六、校园生活




左右滑动查看校园生活
我们匠心营造“最美校园”
让校园不仅是空间形态
更是精神家园
“以美育人、以文化人”
百余个学生社团蓬勃生长
各类高品质文化活动轮番上演
积极探索高校文化创新发展新路径
文化艺术已成为南科大学子生活中
可感、可参与、可创造的真实部分
守正创新,步履不停
南科大正以蓬勃的文化生命力
托举起青年一代的美好未来
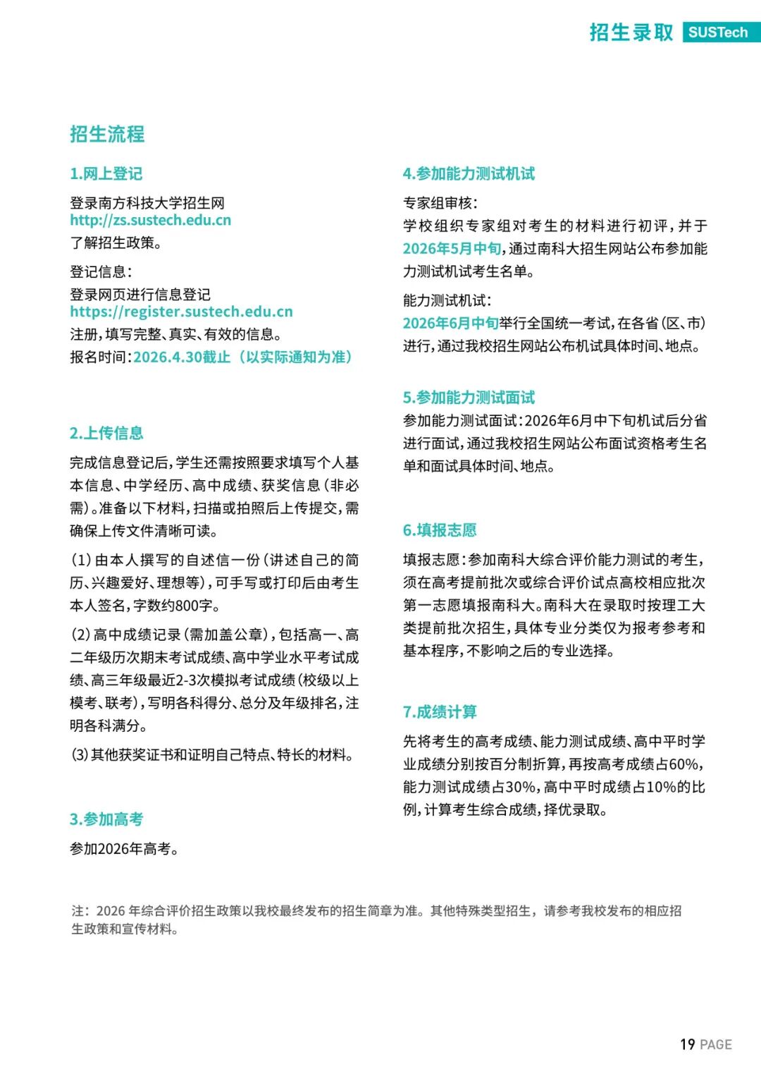
七、招生录取




左右滑动查看招生录取
南科大深入探索
拔尖创新人才培养模式
在国内率先采用
基于高考的“631”综合评价录取模式
着力选拔具备创新潜质的学子
整体生源质量持续攀升,列全国高校前茅
2025年,南科大首次在粤、鲁、浙三省
开展普通本科批次招生
广东本科批次投档线居省内本土高校首位
注意!开往未来的列车
即将开启
目的地 — 南方科技大学!
在这里
解锁「SUSTecher」专属身份
不被标签束缚,不用框架定义
只管探索、突破、创造
湾区双一流精彩南科大
2026 期待与你相遇
—部分文字来源于我校官微—


招生组联系方式

2025年综合评价招生简章

欢迎报考南方科技大学

听说关注南科大招生
考上南科大的概率更大哦
↓ ↓ ↓
高招云直播