根据教育部教育考试院有关文件精神,自2027年普通高校招生音乐类、书法类专业省级统考开始,对有关考试内容作如下调整,现公告如下:
一、音乐类统考
1.声乐:“通俗唱法”名称调整为“流行唱法”,考试涵盖内容不变;
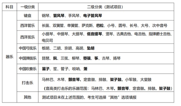
2.器乐:乐器种类按以下分类及

二、书法类统考书法创作科目
书法类统考书法创作科目题目二,由考生从楷书、隶书、行书中自选一种字体完成命题创作,调整为当年试题从楷书、隶书、行书中指定一种字体,且与书法临摹科目中要求的字体不重复,考生须按指定字体完成命题创作。
根据教育部教育考试院有关文件精神,自2027年普通高校招生音乐类、书法类专业省级统考开始,对有关考试内容作如下调整,现公告如下:
一、音乐类统考
1.声乐:“通俗唱法”名称调整为“流行唱法”,考试涵盖内容不变;
2.器乐:乐器种类按以下分类及

二、书法类统考书法创作科目
书法类统考书法创作科目题目二,由考生从楷书、隶书、行书中自选一种字体完成命题创作,调整为当年试题从楷书、隶书、行书中指定一种字体,且与书法临摹科目中要求的字体不重复,考生须按指定字体完成命题创作。
扫码下载APP
手机扫一扫下载APP