随着2026年浙江省属高校“三位一体”综合评价招生工作的正式启动,广大高中生及家长的目光再次聚焦于这一重要的升学途径。作为浙江省高考招生的重要组成部分,“三位一体”招生模式以其独特的综合评价机制,为众多学子提供了展示综合素质、实现升学梦想的舞台。本文将从招生院校变化、专业调整、学考赋分规则变动等方面进行深入剖析,并为考生及家长提供针对性的报考建议。
招生院校缩减
与2025年相比,2026年参与“三位一体”招生的省属高校数量有所减少,
这一调整不仅直接导致招生计划总量压缩、院校选择范围变窄,更使得原本就激烈的竞争格局愈发白热化。建议家长与考生尽早制定差异化备考方案,以应对“僧多粥少”的升学挑战。
专业调整
截止目前,除了

1.新增专业紧贴国家战略
从已公布的招生专业来看,各高校纷纷响应国家战略需求,新增了一批与新兴产业、前沿技术紧密相关的专业。如
2.撤销专业优化资源配置
与此同时,部分高校也根据市场需求及自身发展定位,对部分专业进行了撤销或调整。如
3.专业组别细化,提高匹配度
部分高校还根据专业特点及考生需求,对专业组别进行了进一步细化。如
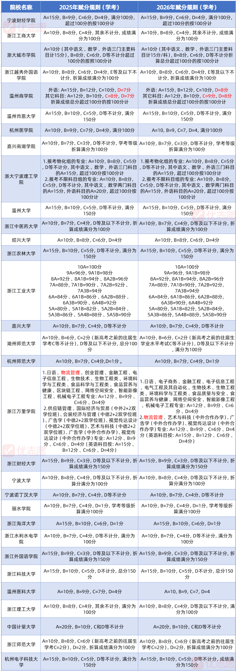
学考赋分规则变动
浙江“三位一体”综合评价体系采用“高考成绩+校测成绩+学考成绩”的多元赋分模式,其中学考成绩既是院校初审筛选的重要标尺,也是综合成绩核算的基础指标。对比2025年和2026年各省属高校的学考赋分规则,我们可以发现大部分院校保持了原有的赋分规则不变。
然而,也有部分院校对赋分规则进行了调整。如

报考建议:
1.关注专业的变化:多所高校对专业组进行了调整,包括新增、撤销和调整专业。考生应仔细研究目标院校的专业变化,结合自身兴趣和职业规划进行选择。
2.针对目标院校和专业制定备考方案:不同高校和专业的招生要求和选拔标准存在差异,考生需结合目标院校和专业的特点,制定差异化的备考方案。例如,对于注重面试能力的高校,考生需加强面试技巧的训练;对于注重学考成绩的高校,考生需重点提升学考成绩。
3.计算目标院校的“赋分预期”:多数院校保持赋分规则不变,但需重点关注调整院校,部分院校提高了中低等级赋分,建议结合自身学考等级测算综合成绩;部分院校特定专业对某一科目赋分权重更高,对应科目成绩突出的考生可优先选择这类专业,放大优势。
特别声明:本文为优志愿原创作品。未经著作权人授权,禁止转载和使用,否则将承担
高招云直播