您当前的浏览器版本过低,请您升级浏览器
为了更好的使用优志愿产品,点击下载

谷歌浏览器

360极速浏览器

360安全浏览器

QQ浏览器

火狐浏览器

全国服务热线:400-181-5008
祝广大考生金榜题名
开通VIP

收藏

分享

​安徽绿海商务职业学院 2026年分类考试招生职业技能测试大纲

| 来源:安徽绿海商务职业学院 2934

根据《安徽省2026年高等职业院校分类考试招生和应用型本科高校面向中职毕业生对口招生工作实施方案》的通知要求,按照《安徽绿海商务职业学院2026年分类考试招生章程》的有关部署,制定本职业技能测试大纲。

一、测试对象

中等职业学校毕业生以及中等教育阶段毕业类型为中职毕业生的社会人员考生。

二、测试形式

线下笔试

三、测试内容与要求

职业技能测试包括专业能力测试和技术技能测试。专业能力测试考核学生对相关专业知识、专业基本技能的掌握和熟练程度以及基本职业素养等情况,包括专业基础知识、专业基本技能、职业道德精神、职业行为规范四个方面;技术技能测试主要考核学生对相关岗位技能、通用技术的掌握及熟练程度等内容。考生可根据报考专业选择相应测试科目。

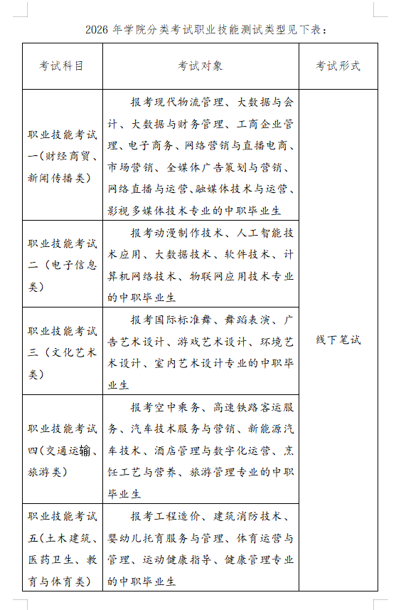
2026年学院分类考试职业技能测试类型见下表:

(一)职业技能测试一(财经商贸、新闻传播类)

适用于报考现代物流管理、大数据与会计、大数据与财务管理、工商企业管理、电子商务、网络营销与直播电商、市场营销、全媒体广告策划与营销、网络直播与运营、融媒体技术与运营、影视多媒体技术专业的中职毕业生。

专业能力:

1.具有运用正确的思想、观点与方法,分析和解决问题的能力;

2.具有良好的口头和书面表达能力、沟通协调能力、以及团队合作能力;

3.具有接受新知识、新事物以及自主学习、终身学习的能力;

4.具备严谨规范、吃苦耐劳的优良品质;

5.具有积极的人生态度和责任感,具有良好的社会适应能力、心理承受能力和心理调节能力;

6.具有良好的职业道德和社会责任感,具备一定的处理和协调工作场合常见事务的能力;

7.具有不断学习和适应社会和行业发展的能力。

技术技能:

1.对本专业所面向职业岗位群的基本工作内容及工作流程有所了解,具备完成本职工作的基本能力;

2.掌握本专业的专业基础知识并熟悉专业相关的法律法规,具备对社会热点等知识储备与运用的能力;

3.掌握必备的思想政治理论、科学文化基础知识;

4.能够运用办公软件,进行文档编辑、演示汇报;

5.掌握计算机操作方法的基础理论知识;

6.具有创新意识,对职业发展方向有一定理解;

7.具有良好的解决问题的能力。

(二)职业技能测试二(电子信息类)

适用于报考动漫制作技术、人工智能技术应用、大数据技术、软件技术、计算机网络技术、物联网应用技术专业的中职毕业生。

专业能力:

1.具有运用正确的思想、观点与方法,分析和解决问题的能力;

2.具有良好的口头和书面表达能力、沟通协调能力、以及团队合作能力;

3.具有接受新知识、新事物以及自主学习、终身学习的能力;

4.具备严谨规范、吃苦耐劳的优良品质;

5.具有积极的人生态度和责任感,具有良好的社会适应能力、心理承受能力和心理调节能力;

6.具有良好的职业道德和社会责任感,具备一定的处理和协调工作场合常见事务的能力;

7.具有不断学习和适应社会和行业发展的能力。

技术技能:

1.对本专业所面向职业岗位群的基本工作内容及工作流程有所了解,具备完成本职工作的基本能力;

2.具有计算机服务技能,以及紧急情况处置的基本技能;

3.能够了解、阅读计算机维护维修的相关技术文件,能够应用各种计算机维修技术资料查阅相关维修信息;

4.具备计算机科学的基本理论,熟悉计算机科学基础的技能;

5.了解计算机的基本组成及计算机网络基础知识;

6.了解关系数据库系统的相关内容;

7.了解计算机网络安全常识,具有正确应用网络,遵守网络道德法规,不沉迷网络游戏的思想意识。

(三)职业技能测试三(文化艺术类)

适用于报考国际标准舞、舞蹈表演、广告艺术设计、游戏艺术设计、环境艺术设计、室内艺术设计专业的中职毕业生。

专业能力:

1.具有人文社会科学素质、自然科学素质以及文化艺术修养等方面的基础理论和基本知识,具备健康的审美情趣和正确的审美观点、较强的审美能力;

2.具有良好的思想素质、心理素质和身体素质,控制和稳定情绪的能力、压力承受能力;

3.具有一定的沟通与合作能力以及自我更新知识的自学能力;

4.具有安全意识、理性思维、自我管理能力、创新思维和市场洞察力、拥有团队合作精神;

5.具有较好的沟通与合作、分析与解决问题的能力;

6.具备对中国传统文化等艺术领域常识性知识储备的能力;

7.具备在日常学习中,能始终保持主动学习,注重提升信息输入、处理和输出三种能力;

8.具有创新意识和一定的创业创新能力;

9.具有良好的职业道德和社会责任感,具备处理和协调工作场合常见事务的能力。

技术技能:

1.熟悉艺术专业所面向职业岗位群的基本工作内容及工作流程,具备完成本职工作的基本能力;

2.具有良好的语言表达能力和人际沟通能力;

3.具有掌握本专业基本原理和技能的能力;

4.具有一定的美术修养和审美的能力;

5.报考舞蹈相关专业的考生,具有本专业的基本理论知识。

(四)职业技能测试四(交通运输、旅游类)

适用于报考空中乘务、高速铁路客运服务、汽车技术服务与营销、新能源汽车技术、酒店管理与数字化运营、烹饪工艺与营养、旅游管理专业的中职毕业生。

专业能力:

1.具有质量意识、环保意识、安全意识、服务意识、信息素养、和创新思维;

2.具有文献检索、资料查询,以及组织、指导专业相关各类活动的能力,具备一定程度的文化、艺术素养;

3.具有接受新知识、新事物以及自主学习、终身学习的能力;

4.具有积极的人生态度和责任感,身心健康以及良好的社会适应能力、心理承受能力和心理调节能力;

5.具有创新意识和一定的创业创新能力,有不断学习和适应社会和行业发展的能力。

技术技能:

1.掌握计算机基础知识,熟悉常用办公软件(Word 、Excel 、PPT等),掌握文档与数据录入、编辑、存储等基本操作技能;

2.具备自我管理和调节能力、职业生涯规划能力,有良好的集体意识和团队合作精神;

3.具备与空乘、汽车、高铁、餐饮、旅游等行业相关从事建设、服务、管理等工作所具备的基本常识、技能等;

4.具备与空乘、汽车、高铁、餐饮、旅游等工作现场有关的或发生意外情况时能发挥作用的基础知识。

(五)职业技能测试五(土木建筑、医药卫生、教育与体育类)

适用于报考工程造价、建筑消防技术、婴幼儿托育服务与管理、体育运营与管理、运动健康指导、健康管理专业的中职毕业生。

专业能力:

1.学生应该具备掌握文献检索、资料查询的基本方法,初步具备科技、社会、文化等各项活动的操作能力与组织、指导及创新能力,具备一定程度的艺术素质和职业素养;

2.具有接受新知识、新事物以及自主学习、终身学习的能力;

3.具备严谨规范、精益求精、吃苦耐劳的优良品质;

4.具有积极的人生态度和责任感,具有良好的社会适应能力、心理承受能力和心理调节能力;

5.具有创新意识和一定的创业创新能力,有不断学习和适应社会和行业发展的能力。

技术技能:

1.具备判断影响健康状况因素的基本能力;

2.能处理日常所遇到的健康问题;

3.报考体育类、教育类的考生应该具备语言表达能力、沟通协调能力、问题解决能力等基本能力;

4.具有根据相关教具、教材设计不同体育活动、婴幼儿活动的能力;

5.报考婴幼儿托育服务与管理专业的考生了解婴幼儿健康、体育健康教育理论的发展动态,具有初步的实际工作能力;

6.报考体育运营与管理、运动健康指导专业的考生掌握体育锻炼常识和生理保健、心理咨询知识和方法,养成良好的卫生习惯,具有良好的心理素质和自我调节能力。

7. 具备与建筑、消防等行业相关从事生产、建设、管理等工作所具备的基本常识、技能等。

四、测试题型

客观选择题+主观题

五、测试时间与分值

测试时间为90分钟

职业技能性测试满分为300分。

六、注意事项:

参加考试考生需提前预约考试并自行打印准考证,在考试前凭身份证和准考证参加考试,准考证需粘贴本人一寸证件照。考生在考试期间严禁以任何形式泄题(例如将试题拍照、上传网络传播等),一旦发现将根据相关法律严肃处理。

2026年3月13日

评论
说点什么吧
发布

手机扫一扫下载APP

400-181-5008

优志愿将竭力为您提供帮助

(免长话费 )

教APP备3100148号