各生源学校、各位考生:
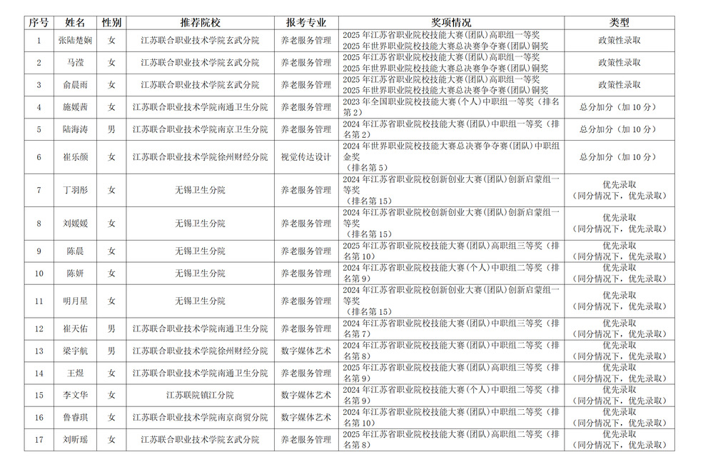
根据《省教育厅关于做好2026年五年一贯制高职(高师)“专转本”工作的通知》《南京审计大学金审学院2026年五年一贯制高职“专转本”招生简章》文件精神,通过考生个人申请、生源学校初审、联院复审和我校现场校验,经我校招生工作领导小组审核评议,17名考生符合我校2026年五年一贯制高职“专转本”政策性录取条件,现将具体名单予以公示(详见附件)。
公示时间:2026年3月19-25日。
如对公示有异议,请在公示期内向我校反映情况。公示名单如无异议,我校将按照《南京审计大学金审学院2026年五年一贯制高职“专转本”招生简章》中公布的有关政策,开展后续工作。
受理电话:025-85780040。
附件:南京审计大学金审学院2026年五年一贯制高职“专转本”招生考试符合政策性录取条件考生公示名单

高招云直播