一、2026年
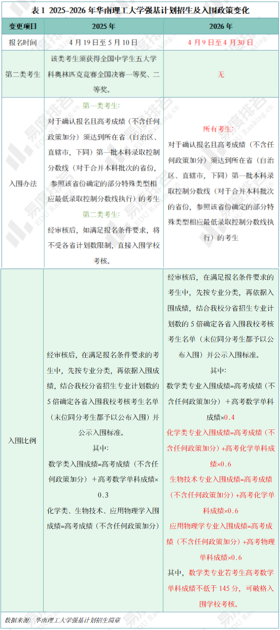
今年整体报名窗口提前了10天,但时长不变。于4月30日截止报名,较往年提前;
同时,不再招收竞赛破格考生,普通高考生(第一类)是唯一目标群体;
2026年所有专业均引入了相关核心单科成绩加权(

二、综合成绩折算:各专业独立加权
2025年所有专业统一公式计算综合成绩,2026年综合成绩计算公式中不仅加入了核心单科加权,还将满分基数从750分调整为810分(即学校考核成绩的满分值提高),进一步放大了单科优势与校考权重。鉴于各专业加权规则不同,报考

特别声明:本文为易度排名原创作品。未经著作权人授权,禁止转载和使用,否则将承担
高招云直播