您当前的浏览器版本过低,请您升级浏览器
为了更好的使用优志愿产品,点击下载

谷歌浏览器

360极速浏览器

360安全浏览器

QQ浏览器

火狐浏览器

全国服务热线:400-181-5008
祝广大考生金榜题名
开通VIP

收藏

分享

2026年山东大学强基计划招生政策变更,新增密码科学与技术专业!

| 来源:易度排名原创 3876

一、新增密码科学与技术专业

2026年山东大学强基计划招生新增密码科学与技术专业,选考科目或招生科类为物理+化学或理工类,其余招生专业及选科要求保持不变。

ScreenShot_2026-04-09_145055_448.png

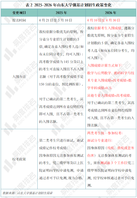
二、报名时间提前、入围规则变更、校考政策优化

2026年山东大学强基计划?报名时间较2025年提前11天,其余招录节点保持不变,为考生预留更充裕的备考周期。

入围规则发生变更。数学与应用数学密码科学与技术专业入围成绩提升数学单科权重,其余专业仍以高考成绩入围,第二类考生依据高考成绩破格入围的规则保持不变;取消“高考数学145分及以上考生直接不占额入围”条款。

校考政策调整细化:第二类考生由“只进行面试”调整为与第一类考生统一参加校考;面试分专业进行;无法参加体育测试的身体情形限定为残疾、重疾或意外伤害,并设置申请免测截止时间为测试前3个工作日。

ScreenShot_2026-04-09_145106_570.png

特别声明:本文为易度排名原创作品。未经著作权人授权,禁止转载和使用,否则将承担法律责任。

评论
说点什么吧
发布

手机扫一扫下载APP

400-181-5008

优志愿将竭力为您提供帮助

(免长话费 )

教APP备3100148号