









微电子技术
专业介绍
一
专业概况


我校微电子技术专业于2025年获广东省教育厅批准设立,充分依托学校智能制造学院和人工智能学院的交叉学科优势,聚焦于半导体器件与集成电路设计、制造、封装测试及应用开发的全产业链人才培养。本专业在现有实训资源基础上,专项升级建成微电子技术的专用实训基地,配备主流EDA工具、半导体工艺模拟系统及封装测试设备等先进教学资源。同时,我校与江门荣信电路板、奔力达电路板等20余家市内知名微电子企业建立深度校企合作关系,共育专业人才。
二
培养目标


本专业培养理想信念坚定,德、智、体、美、劳全面发展,具有一定的科学文化水平,良好的人文素养、职业道德和创新意识,精益求精的工匠精神,较强的就业能力和可持续发展的能力,掌握本专业知识和技术技能,面向集成电路设计、电子器件制造等行业的电子元器件工程技术人员、半导体芯片制造工、半导体分立器件和集成电路装调工等职业群,能够从事集成电路版图设计、半导体芯片制造工艺、半导体芯片封装与测试、FPGA应用与开发、芯片技术应用与产品开发等工作的高技能人才。
三
主要课程


学科基础与核心理论模块:电气工程制图、电工电子技术、半导体技术概论、半导体器件物理等课程,让学生掌握核心电子器件的工作原理、特性与数学模型,为后续进行电路设计和工艺开发奠定基础。
集成电路设计与实现模块:电子线路仿真、PCB电路板设计与制作、集成电路版图设计、芯片封装技术、半导体集成电路等课程,让学生能够将电路设计转化为符合制造工艺要求的物理版图。
集成电路制造与工艺模块:微电子制造工艺、电子产品制作工艺、电子产品安装与调试等课程,让学生全面了解集成电路的制造流程、各步工艺的原理及相互关系。
支撑技术与应用拓展模块:单片机原理与应用、传感器与测控技术、C语言程序设计、FPGA应用与开发等课程,将微电子技术与系统应用紧密结合,拓展学生知识和强化技术应用能力。
通过这一系列课程的学习,学生能够建立起对微电子产业从设计、制造到封测、应用的完整知识体系。

四
教学条件


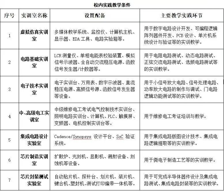
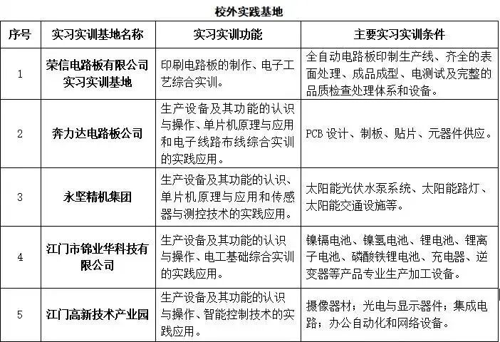
学校重视微电子技术专业建设,在实训室建设、设备购置和实验耗材的储备上已投入大量的资金。在现有校内实训室基础上进行升级改造,并增加多家校外实践基地,已形成校内外联动、产学研一体化的实践实训教学体系。








五
师资力量


本专业拥有一支理论知识扎实、富有创新精神、专业技术能力强、教学经验丰富的教师队伍。现有专业教师22名,其中研究生学历教师8名,双师型教师19名,高级职称教师5名,中级职称教师14名(讲师12名,工程师2名)。本专业教师发表论文100余篇,自编教材8本,建设校级精品课程3个。

刘嘉敏,硕士研究生,高级工程师,毕业于广州大学电子与通信工程专业,双师型教师,现任智能制造学院微电子技术专业带头人。主讲科目:电力电子技术、单片机原理及应用、传感器与测控技术、C语言程序设计等专业必修课程;曾指导学生参加省级技能大赛并获三等奖两项;主持/参与省级、校级教科研课题三项;获得国家授权实用新型专利1项(第一发明人);公开发表学术论文多篇,参编教材一部;被学校多次评为“优秀教师”。

李波,副教授,微电子技术专业骨干教师。曾参与多项省级、市级科研项目,包括“基于产教融合的智能控制技术课程实践研究”“江门市智能制造装备工程技术研究中心”建设,以及“人工智能技术成果转化下的校办企业产教融合效应挖掘”等课题,涵盖智能制造与人工智能领域。在科研平台建设与成果转化方面积累了丰富经验。指导学生竞赛方面表现突出,曾获全国大学生机器人大赛ROBOTAC赛国家级三等奖,多次在广东省职业院校技能大赛中获奖,包括电子产品设计及制作赛项二等奖、5G全网建设技术二等奖等,并荣获校级教师教学能力比赛一等奖,具备较强的专业技术与实践能力。
六
专业特色


1.实践导向,强化技能培养。本专业配备先进的虚拟仿真实训室、电工基础实训室、电子技术实训室、维修电工技能实训室等实训设备,帮助学生掌握实际操作技能。
2. 校企合作,产教融合。与广东本地微电子企业(如荣信电路板、摩尔科技、海尔江门分公司等)建立实习实训基地,教学过程利用企业真实案例或模拟项目,让学生在实践中学习,提升解决问题的能力。
3.双导师团队共同制定人才培养计划。已组建由校内“双师型”教师与企业导师共同构成的双导师团队。校企双方基于专业人才素质要求与岗位实际任务需求,共同制定人才培养方案,并依据“岗课赛证”一体化的育人理念,明确岗位所需的知识范畴与基本技能,推动微电子技术专业建设更加契合企业用人需求。
4. 循序渐进的人才培养模式,提升毕业生就业竞争力。根据微电子技术专业理实结合,技术应用范围广的特点,专业学习分为课堂学习、实操练习、企业实训三个阶段,通过理论知识学习、仿真软件练习、模拟生产实训、顶岗实习等四大步骤,难度逐层加深,实践性逐层加强,实现循序渐进阶梯式的人才培养。鼓励学生考取微电子行业相关职业资格证书,如维修电工等,增强自身就业竞争力。
七
应考技能证书


1.高等学校英语应用能力A级或B级证书。
2.全国计算机等级考试一级证书。
3.1+X职业技能等级证书。
4.鼓励毕业生获取下列职业技能职业证书之一,增强就业竞争力。



八
就业方向与职业前景


1.就业方向
(1)集成电路设计。对应岗位有设计工程师、验证工程师、版图工程师,主要职责是负责芯片设计、验证及版图绘制。
(2)半导体制造。对应岗位有工艺工程师、设备工程师、质量控制工程师,主要职责是负责制造工艺优化、设备维护及质量控制。
(3)封装测试。对应岗位有封装工程师、测试工程师,主要职责是负责芯片封装和测试
(4)电子系统应用。对应岗位有应用工程师、技术支持工程师,主要职责是负责电子系统集成和技术支持。

2.职业前景
随着5G、物联网、人工智能等技术的发展,微电子技术人才需求持续增长,就业前景广阔。广东省作为电子制造业中心,对微电子技术人才需求旺盛,毕业生将大多数就业于粤港澳地区。
薪资水平方面,初级岗位月薪约5000-8000元,经验丰富者可达10000元以上。
个人职业发展空间方面,微电子行业技术更新快,毕业生有较大的职业发展空间,可通过继续教育或工作经验积累,晋升至高级技术或管理岗位。



部分内容来源网络
(评论功能已开启,欢迎评论)图、文:智能制造学院编辑:廖雅香
责任编辑:叶泳欣
初审:简海贤
复审:李济屹
审核:陈敏豪
(如有侵权请联系删除,谢谢)

高招云直播