前不久,全国“两会”《政府工作报告》明确提出要“建设国家交叉学科中心”,为这一领域的发展按下了加速键。作为即将步入大学的高中生,提前了解交叉学科,不仅能让你在志愿填报时多一份选择,更能让你站在未来职业发展的制高点,抢占人才市场的先机,接下来跟着小优一起来了解。
一、什么是交叉学科?
简单来说,交叉学科就是将两个或多个不同领域的知识、方法和技术整合在一起,用来解决单一学科难以应对的复杂问题的专业。2021年,交叉学科正式成为我国第14个学科门类,标志着它从“学术探索”走向“规范发展”的新阶段。
你可以把传统学科想象成一个个独立的“知识孤岛”,而交叉学科就是连接这些岛屿的“桥梁”。比如,人工智能=计算机科学+数学+自动化,储能科学与工程=物理+化学+材料+电气,数字人文=计算机+文学+历史学。
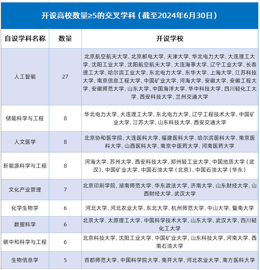
截至2024年,我国已有435所高校自设交叉学科878个,涵盖了从硬科技到人文社科的各个领域,成为高等教育改革的重要方向。

注:数据来源于教育部发布的《学位授予单位(不含军队单位)自主设置交叉学科名单(截至2024年6月30日)》。
二、为什么交叉学科突然“火”了?
1.国家战略驱动:政策“加持”的黄金赛道
从“十五五”规划到“双一流”建设,从“双碳”目标到人工智能发展规划,国家对交叉学科的重视程度前所未有。2026年两会更是明确提出“建设国家交叉学科中心”,为交叉学科人才培养提供了强有力的政策支持。这些专业大多服务于国家战略需求,如人工智能、储能、碳中和等,未来就业稳定性和发展空间都十分广阔。
2.产业升级需求:复合型人才成“香饽饽”
现代社会的很多问题,如气候变化、疾病防控、人工智能伦理等,都不是单一学科能解决的。企业越来越需要既懂技术又懂管理,既懂理论又懂应用的复合型人才。数据显示,AI行业人才缺口超1000万,储能领域部分企业甚至开出百万年薪争抢人才,交叉学科毕业生正成为就业市场的“香饽饽”。
3.个人发展优势:跨域能力提升竞争力
学习交叉学科,你不仅能掌握多个领域的知识,更能培养跨学科思维——一种能从不同角度看待问题、整合不同资源解决问题的能力。这种能力将成为你未来职业发展的核心竞争力,让你在快速变化的职场中始终保持优势。
.jpg?photoId=69deebbc8077780001d2b6ee)
三、部分交叉学科专业解析
人工智能:以计算机科学为基础,融合数学、自动化等学科,通俗来说就是教电脑“学习”和“思考”,让它能完成图像识别、语音助手、智能推荐等我们日常接触到的任务,就业方向涵盖科技公司算法工程师、自动驾驶研发、医疗影像诊断、金融风控等,应届生起薪普遍达到30-50万元,适合逻辑思维能力强、对计算机和数学有浓厚兴趣,愿意钻研技术、喜欢探索智能科技的学生。
碳中和科学与工程:2025年新增设的专业,服务于国家“双碳”战略目标,交叉整合能源、环境、人工智能等诸多学科,覆盖流程工业降碳、碳资产管理等领域,核心是培养掌握熟练运用低碳技术的复合型高端人才,就业方向包括环保企业技术专家、政府碳中和项目顾问、能源公司低碳转型专员,适合有社会责任感、关注环境问题,对能源和环保领域有兴趣的学生。
化学生物学:该专业是化学、生物学、医学等学科知识高度交叉融合的前沿专业,核心是利用化学的理论、方法、工具和策略,研究生命现象的本质、动态过程及调控机制,包含对疾病发生发展和药物干预病理过程的化学基础探索,就业方向有制药公司研发、医院临床检验、生物科技企业技术岗,适合对医学和化学都有兴趣,善于观察、乐于钻研生命科学奥秘的学生。
.jpg?photoId=69df4ec98077780001d2b7ab)
数据科学:2020年数据被确定为第五生产要素,该专业具备大数据分析、多学科交叉等特点,依托统计学、数学、计算机科学与技术、人工智能等领域知识,着重培养数据采集、挖掘、清洗、处理、存储与分析等应用能力,就业方向几乎覆盖所有行业,包括互联网公司数据分析师、金融机构风控建模、咨询公司市场研究,适合擅长逻辑推理、对数据分析有敏感度,喜欢从海量数据中寻找规律的学生。
生物信息学:该专业涉及生物学、数学、计算机科学等多领域的交叉学科,主要运用数理和信息科学理论去研究生命现象、组织及分析呈现指数增长的生物数据,同时对生物信息进行获取、加工、存储、分析和解释,就业方向包括基因测序公司、生物科技企业、科研院所,适合喜欢生物学科,同时对编程和数学有一定兴趣,愿意探索生命数据奥秘的学生。
文化产业管理:融合管理学、经济学、艺术学、文化学等多方面学科知识与技能,重点探讨文化产业中企业的盈利方法及模式、文化经营管理改革升级等问题,涉及文旅、文博、影视、新闻、出版、美术、体育、动漫等多种产业形态,适合思维活跃、善于沟通,对文化领域和管理工作有兴趣,兼具审美和商业思维的学生。
四、报考交叉学科:这些坑千万别踩
1.避坑指南:不要只看“名字”选专业
很多交叉学科名称听起来“高大上”,但实际培养方向可能和你想象的不一样。比如“生物医学工程”不是当医生,而是研究医疗设备。“数字媒体技术”不是学画画,而是学编程做动画。报考前一定要查清楚核心课程,看看要学哪些具体内容,了解培养目标,毕业时能掌握什么技能,明确就业方向,毕业后能做什么工作,查看师资力量,有没有相关领域的优秀老师。
2.自我评估:你适合学交叉学科吗?
交叉学科对学生综合学习能力要求较高,更适合以下几类学生报考。一是对多个知识领域抱有兴趣,不满足单一学科的学习边界,二是思维逻辑灵活,能够从多角度思考和分析问题,三是自主学习能力良好,可适应多学科带来的课程压力,具备足够耐心与毅力,愿意深耕钻研复合型复杂问题。如果自身成绩处于中等水平,建议优先选择贴合自身优势的单一学科专业。后续可通过辅修、修读双学位、考研深造等方式拓展跨学科学习,这种成长路径风险更低,学习与发展的实际效果也会更好。
3.报考策略:理性选择,科学规划
报考交叉学科时,要结合自身兴趣和优势,根据自己喜欢的领域选择对应的交叉专业。比如喜欢科技就关注人工智能、储能等,喜欢人文就关注数字人文、文化产业管理。院校选择上要优先挑选在交叉学科领域有深厚积淀的高校,避开跟风开设相关专业的院校。此外,还要多查阅权威信息,通过高校官网、教育考试院平台等渠道,详细了解专业详情和院校实力,让志愿填报更科学合理。
特别声明:本文为优志愿原创作品。未经著作权人授权,禁止转载和使用,否则将承担法律责任。