您当前的浏览器版本过低,请您升级浏览器
为了更好的使用优志愿产品,点击下载

谷歌浏览器

360极速浏览器

360安全浏览器

QQ浏览器

火狐浏览器

全国服务热线:400-181-5008
祝广大考生金榜题名
开通VIP

收藏

分享

强基计划报考全攻略:39所高校5大入围方式,哪条最适合你?

| 来源:优志愿原创 2911

强基计划凭借直通名校、本硕博贯通培养的优势,是很多考生家长心中的理想升学路径。但很多人不知道,39所强基高校的入围方式和门槛差异极大,报考时稍有不慎,就可能错失名校机会。

今天优志愿就为大家全面盘点各校入围方式,给考生提供报考参考,一起了解!

No.1凭高考成绩入围

纯高考成绩入围,适合不偏科、高考发挥稳定且总分偏高的考生。这种方式核心只看高考分数,高考出分后,院校会按分省招生计划的3-6倍,根据考生成绩从高到低划定入围名单,北大、清华均采用这种方式。

需要注意的是,不同院校对高考成绩是否含政策加分要求不同,部分院校明确不含任何政策加分,部分则无此限制,具体情况如下:

No.2单科加权成绩入围

这种方式更适合高考发挥稳定、数学或物理等单科成绩突出的考生。部分高校在核算入围分数时,会对数学、物理这类核心科目设置更高加权系数,按权重折算成综合分后再划定入围线,也是如今越来越多强基院校采用的入围模式。

今年采用该方式的高校共有14所,相比去年增加了4所:

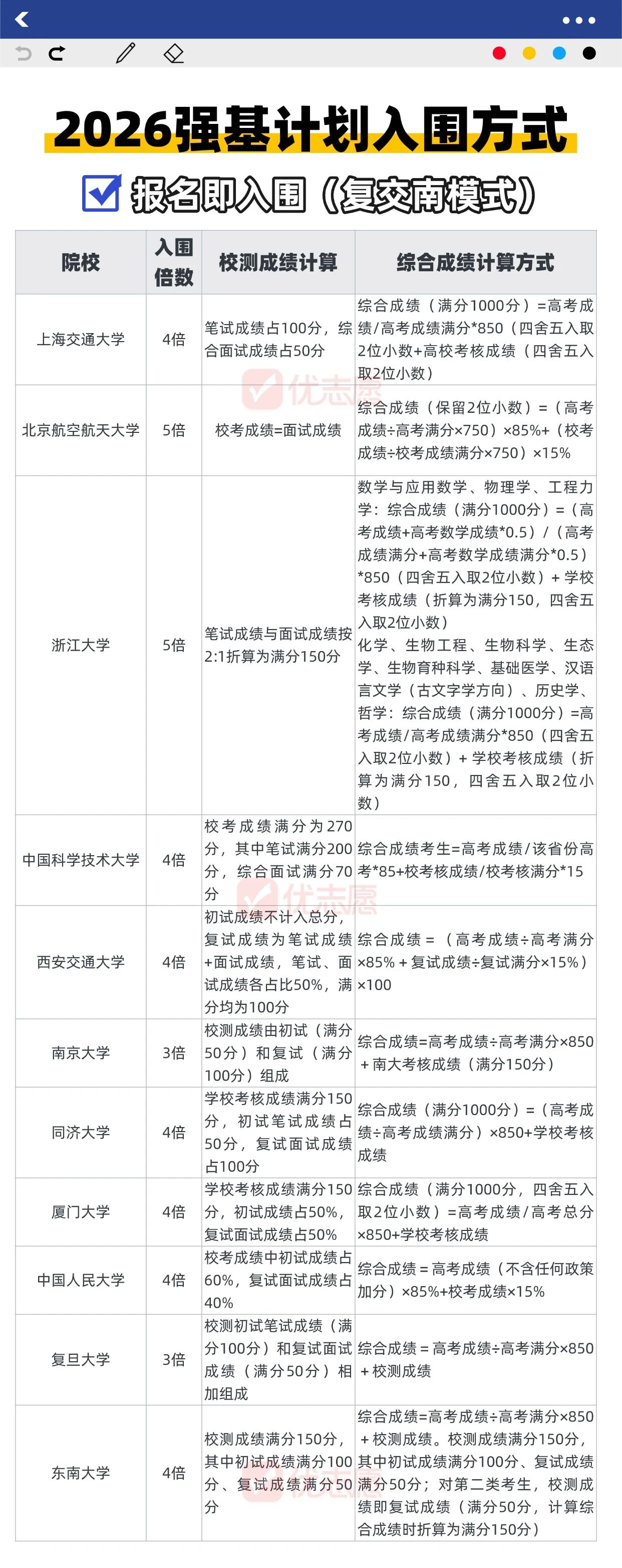
No.3报名即入围

这种方式又称复交南模式,只要报名成功,所有考生都能入围参加校测初试。院校会根据校测初试成绩确定复试名单,最终结合综合成绩择优录取。

校测初试多考竞赛题,复试为面试,且校测时间在高考出分前,因此更适合擅长竞赛、沟通表达能力强的考生。即便高考发挥失常,也有机会靠优异的校测成绩实现逆袭。2026 年,共有11所高校采用这种入围方式,具体情况如下:

No.4竞赛破格入围

在数学、物理、化学、生物、信息学五大学科竞赛中获得金银牌的考生,高考成绩只要达到本省本科特殊类型招生控制分数线,就可凭奖项破格入围强基计划。像复交南模式的部分高校,还允许这类获奖考生直接免初试进入复试。

各高校具体规则如下:

No.5单科小破格

除竞赛生外,部分高校还为数学、物理等单科成绩突出(如数学145分以上)的考生开设专项破格通道,即便未达到常规入围标准,也可破格入围。

可申请破格的科目一般为数学、物理、化学,各校要求有所差异:部分学校仅允许报考特定专业的考生破格,部分则无专业限制。具体情况如下:

最后为了帮助大家科学备考,顺利进入顶尖学府,推荐大学使用优志愿app-【强基专栏】。

为大家提供关于强基计划的最新资讯、深度解析以及实用指南,助力广大考生在强基之路上迈出坚实步伐。有需要的考生家长可千万不要错过!

特别声明:本文为优志愿原创作品。未经著作权人授权,禁止转载和使用,否则将承担法律责任。

评论
说点什么吧
发布

手机扫一扫下载APP

400-181-5008

优志愿将竭力为您提供帮助

(免长话费 )

教APP备3100148号