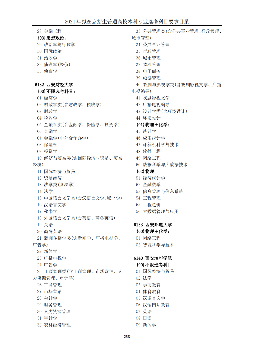
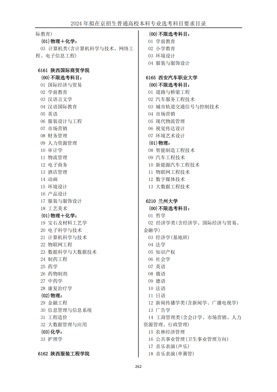
北京教育考试院日前正式发布《2024年拟在京招生普通高校本科专业选考科目要求目录》。
2024年拟在京招生普通高校本科专业选考科目有哪些要求?哪些专业要求均须选考“物理+

2024年拟在京招生普通高校
本科专业选考科目
要求目录
请滑动阅览

















































































































































































































































































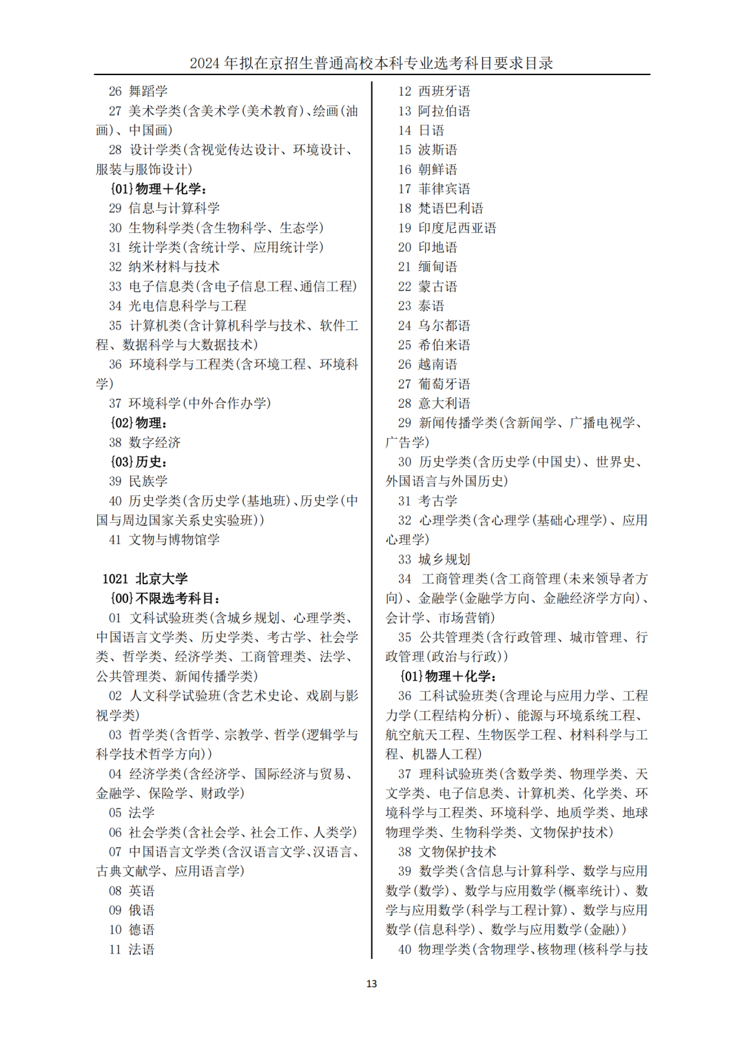
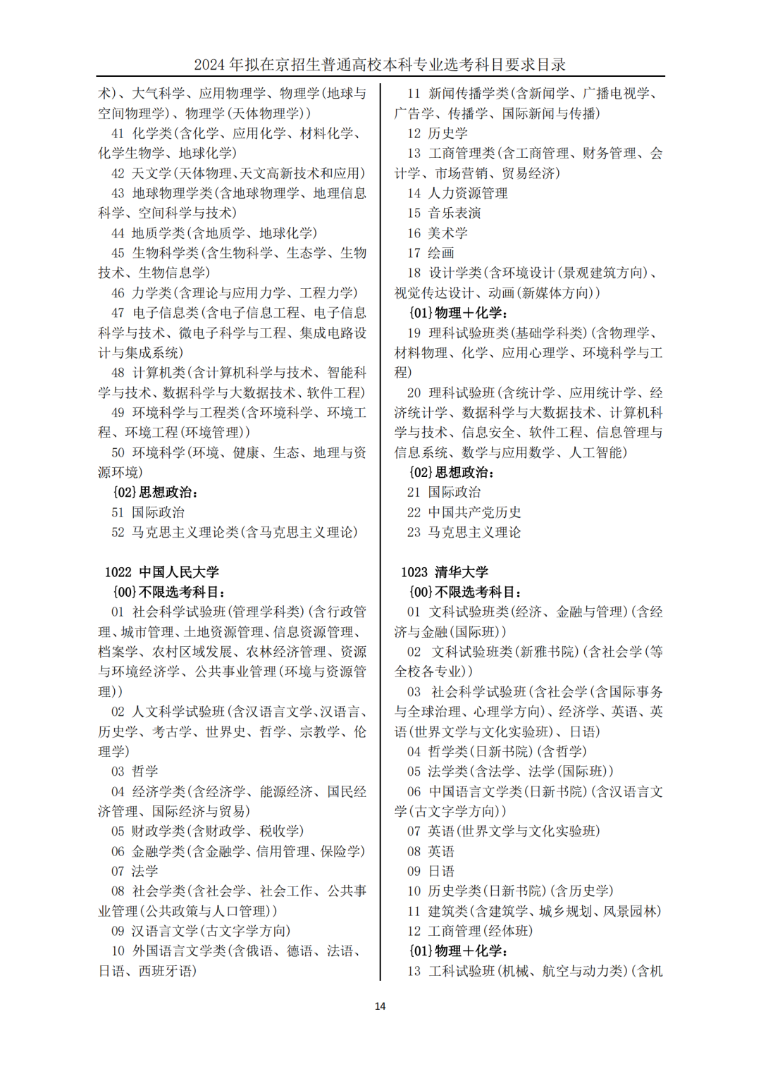
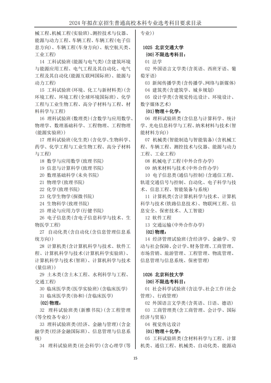
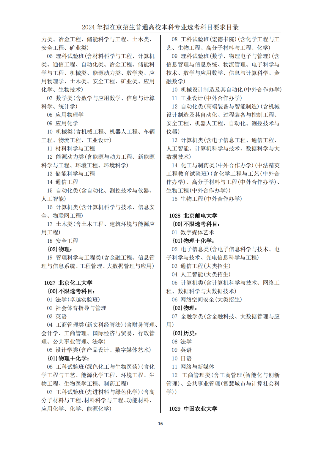
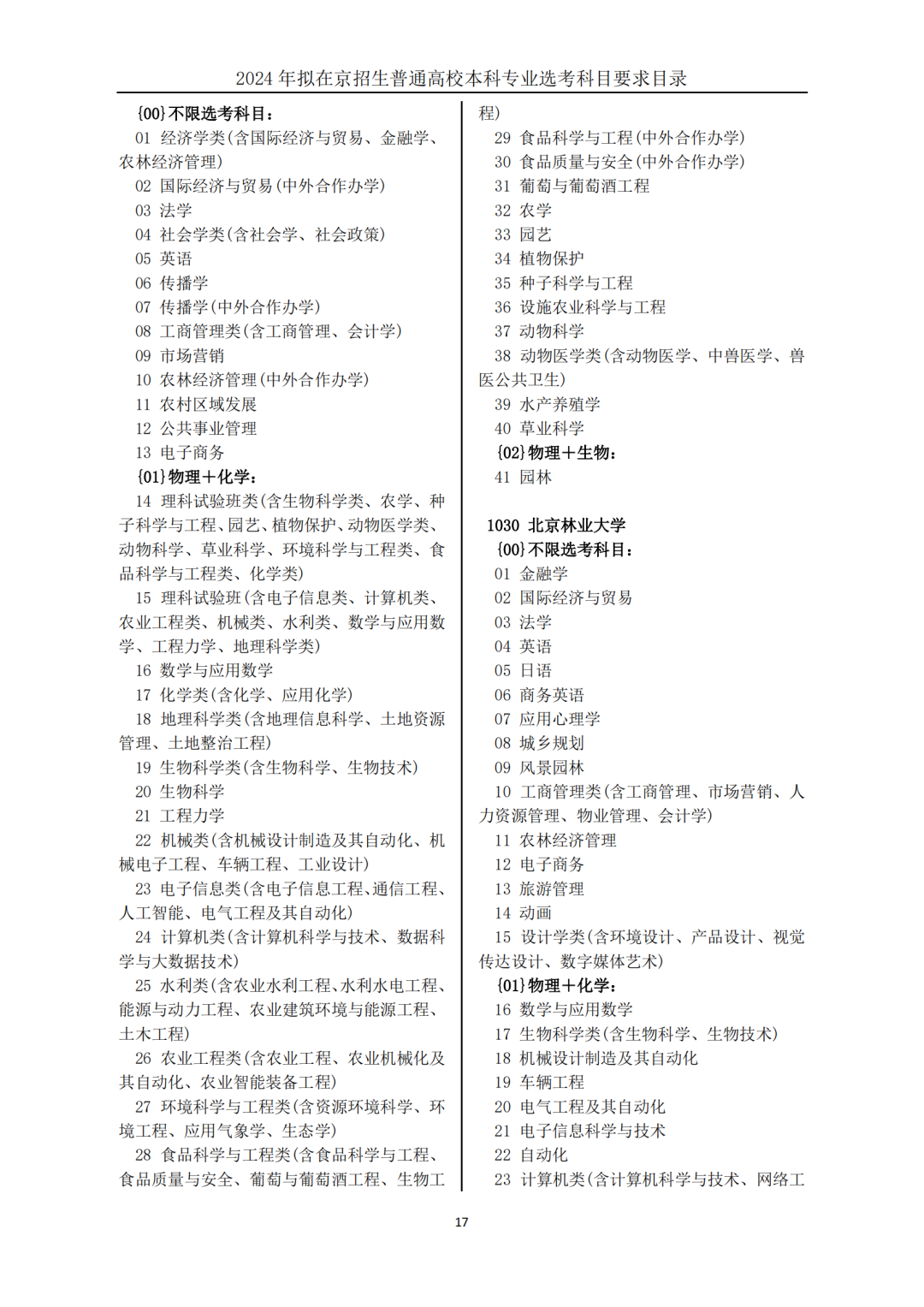
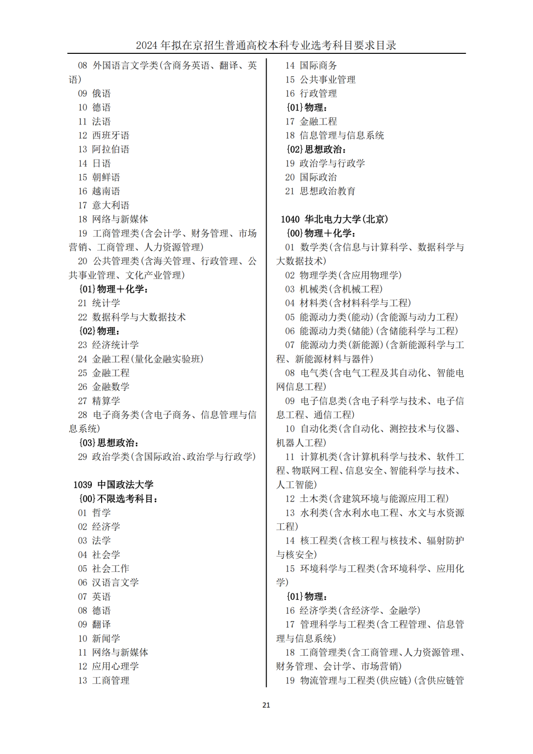
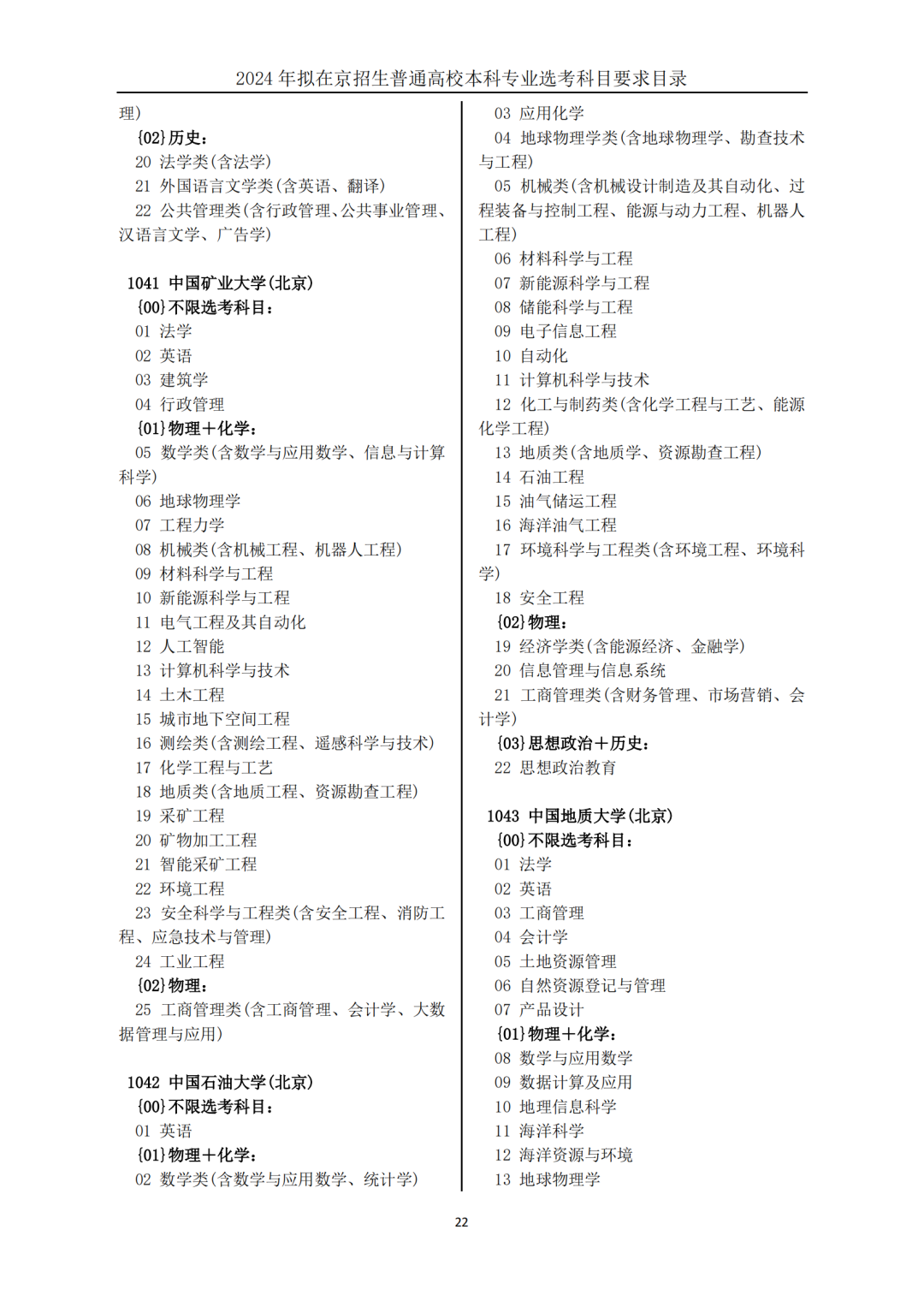
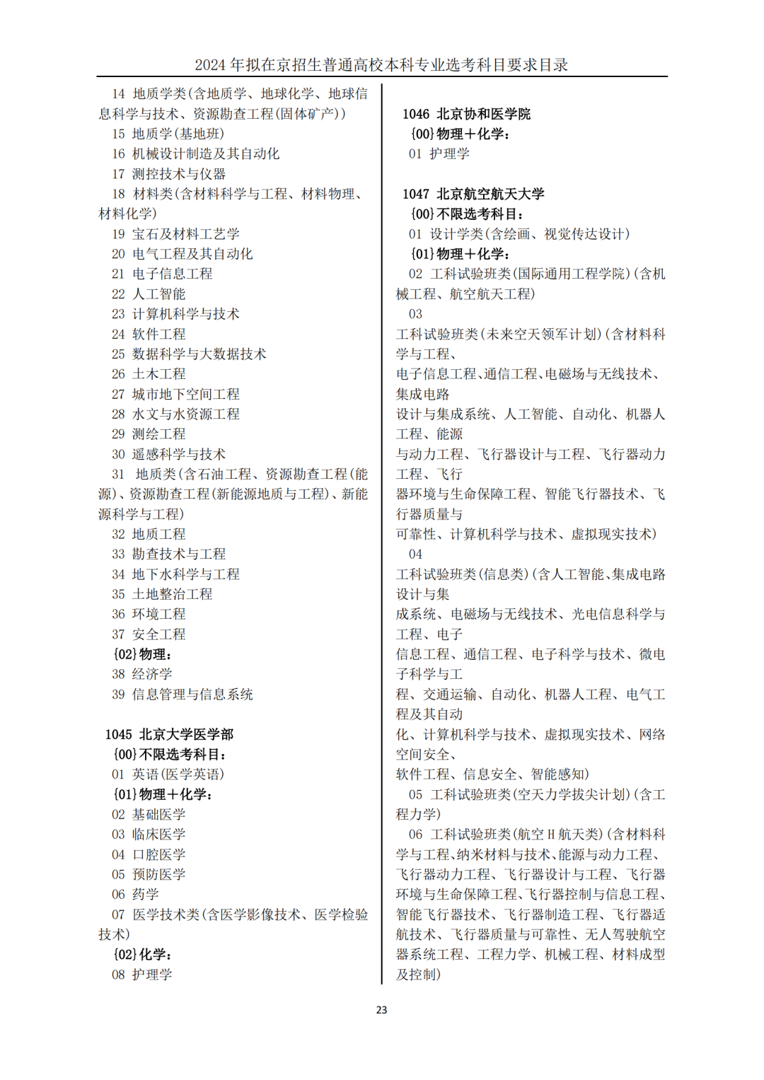
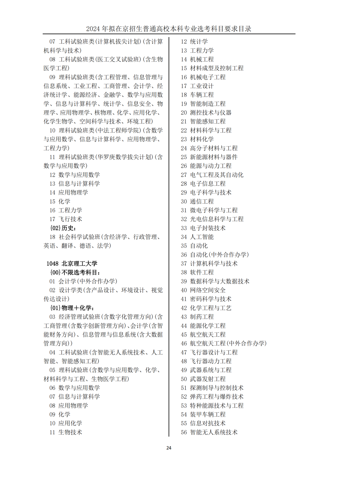
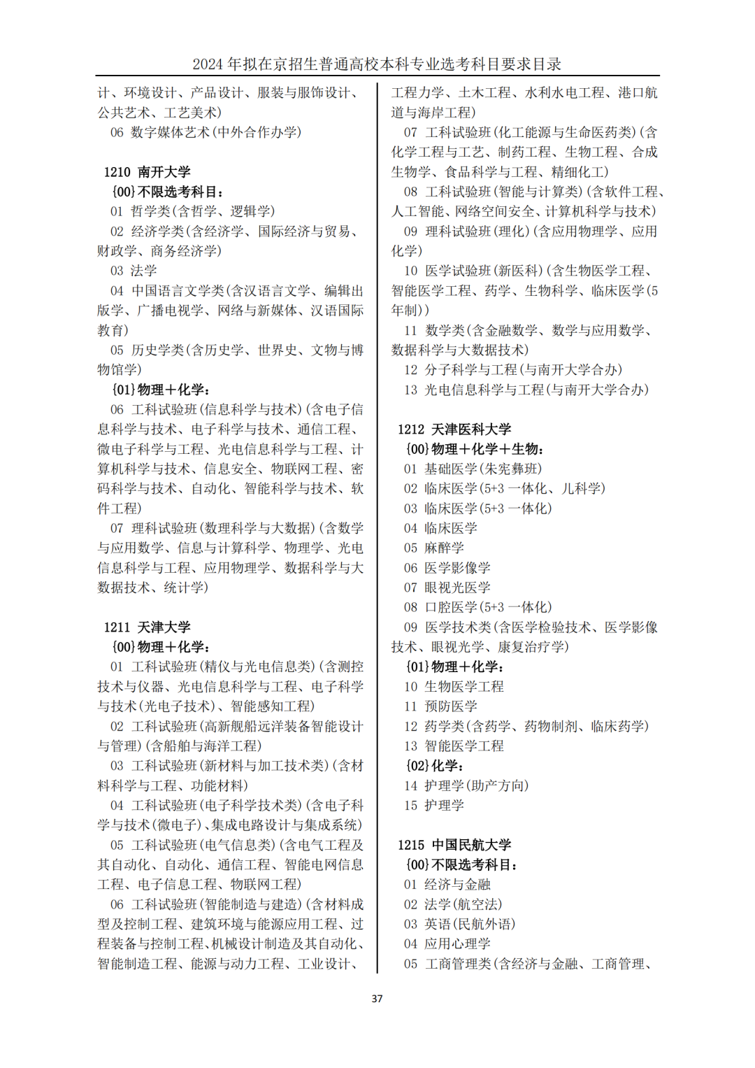
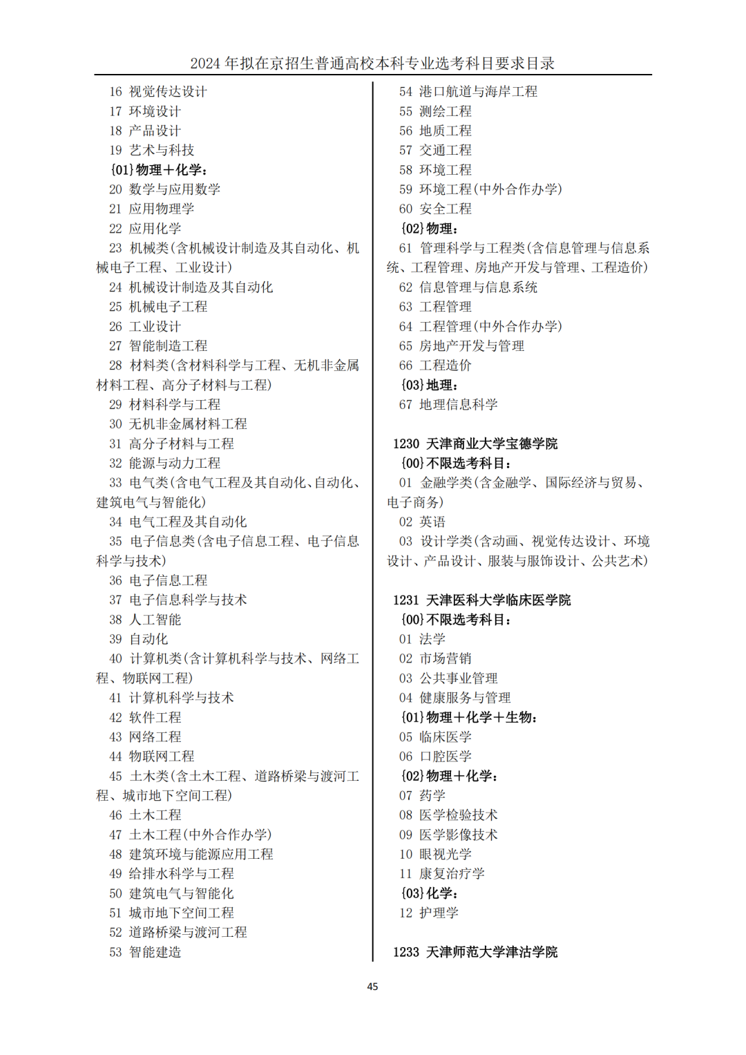
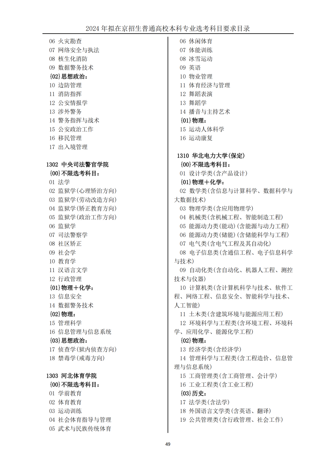
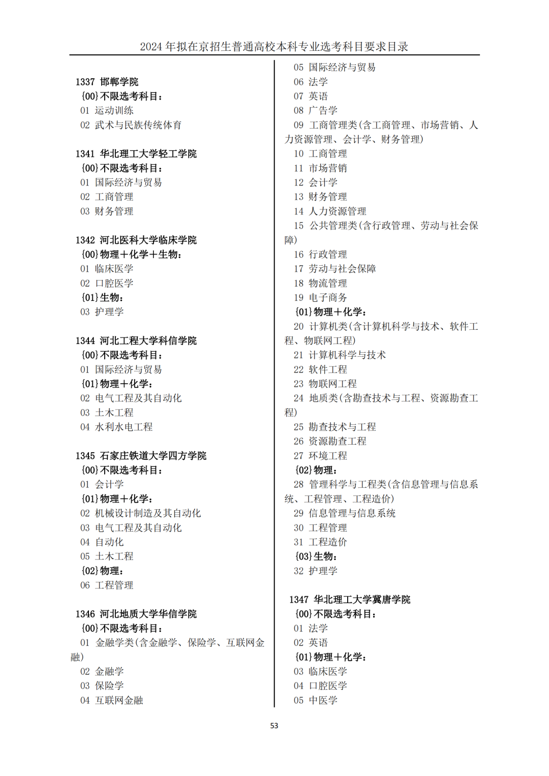
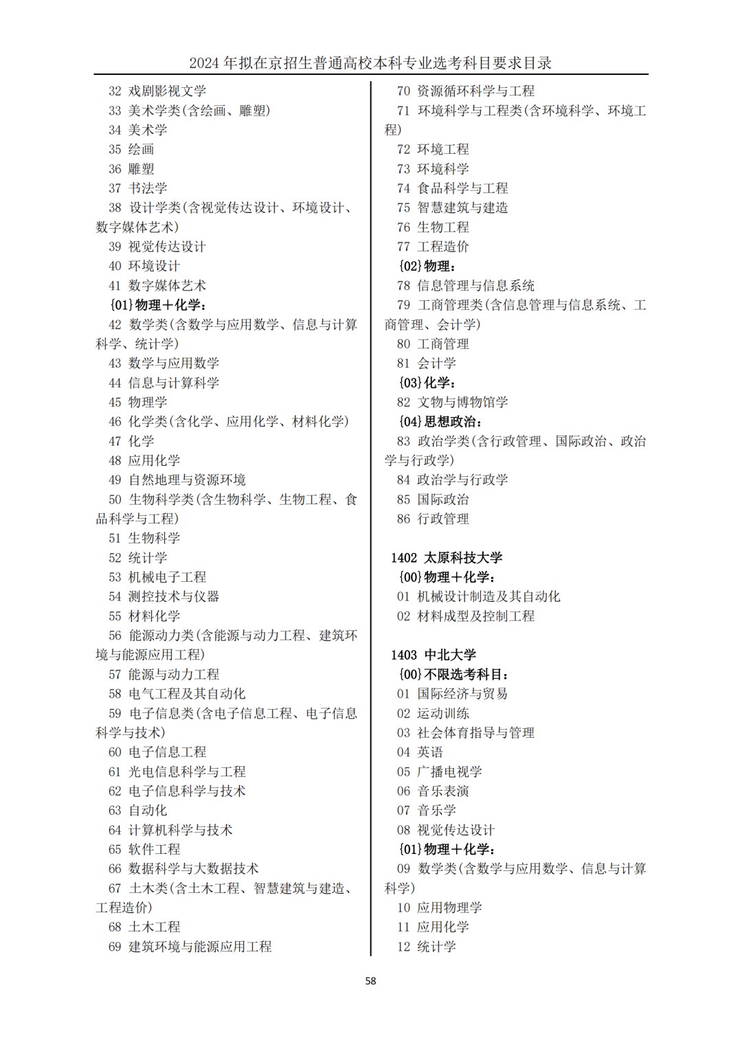
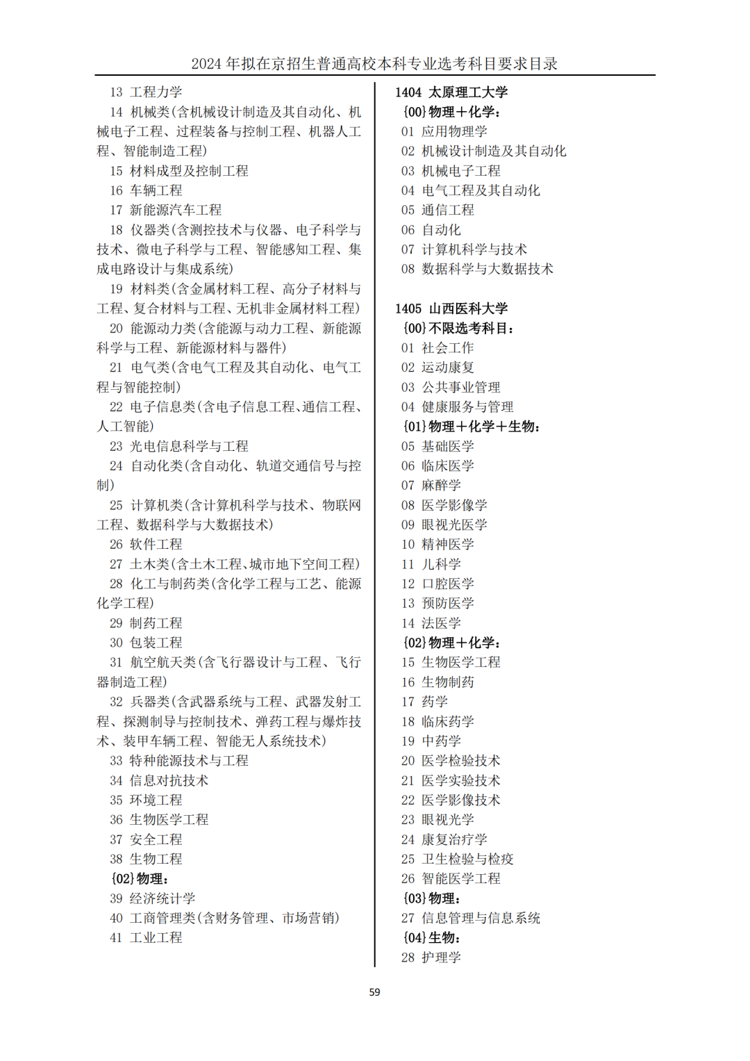
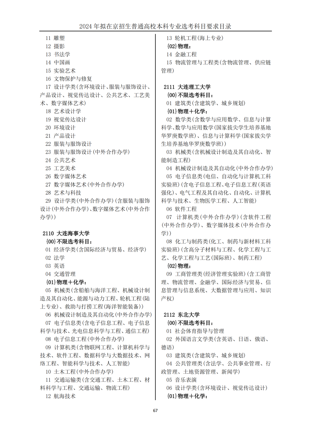
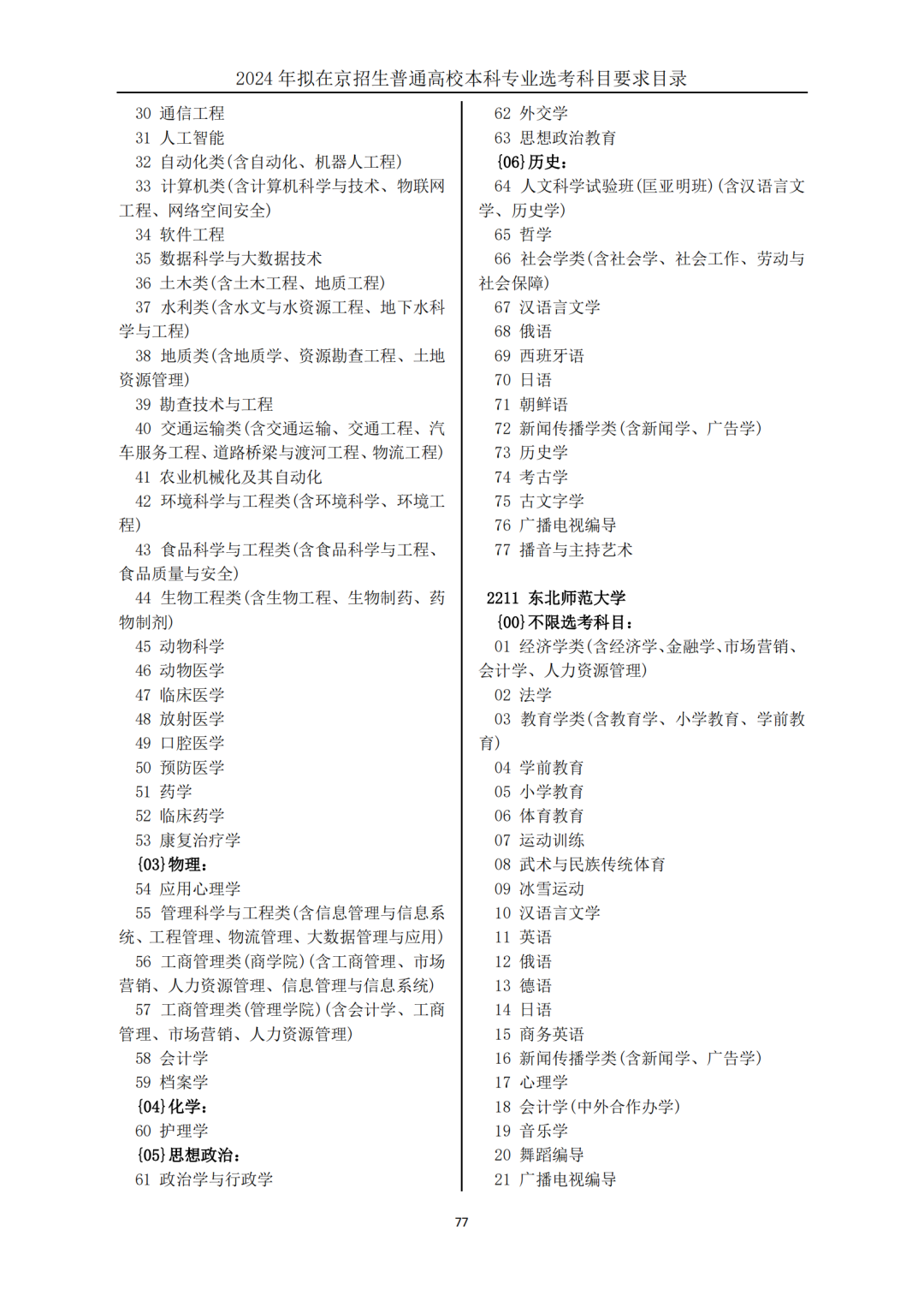
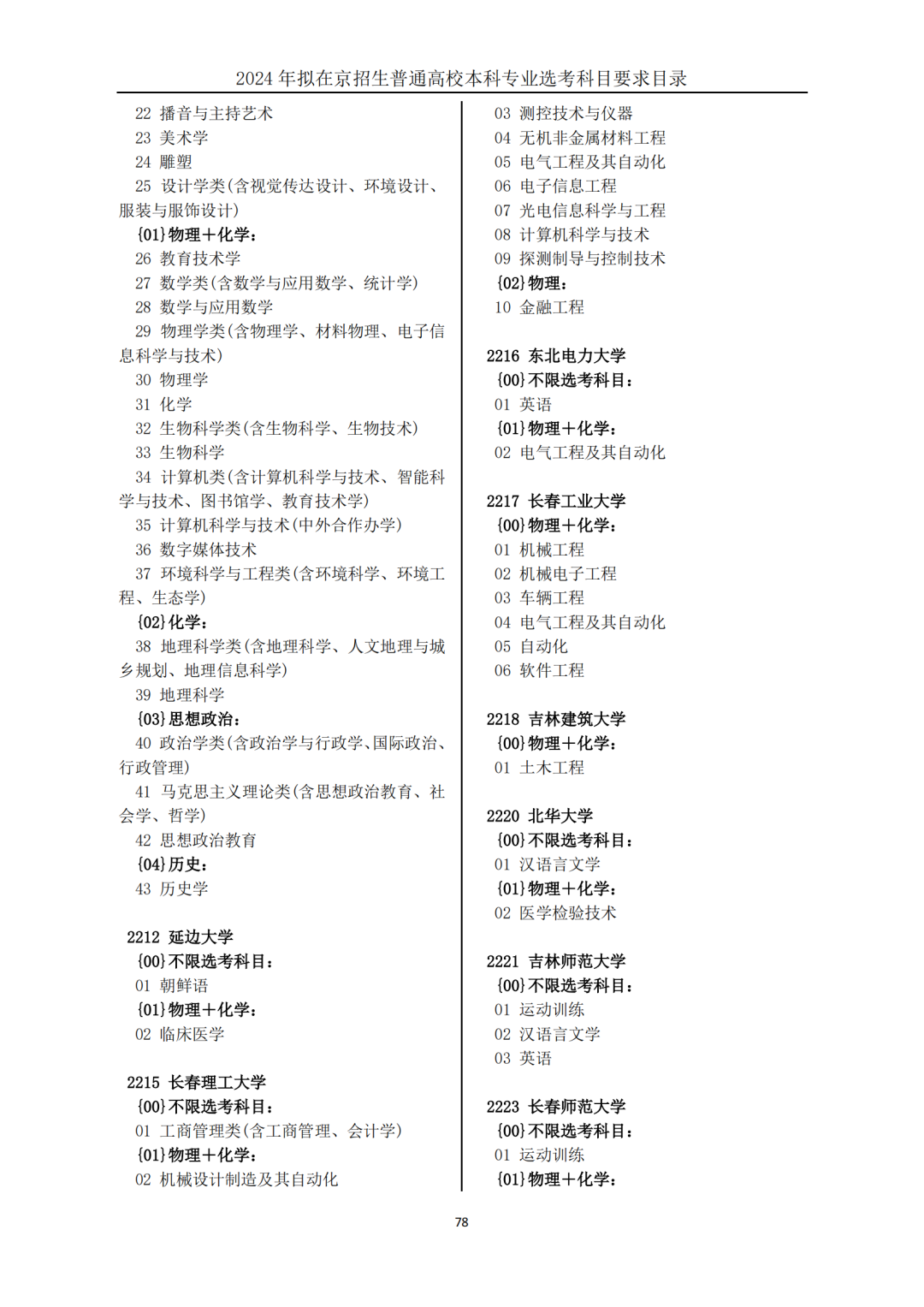
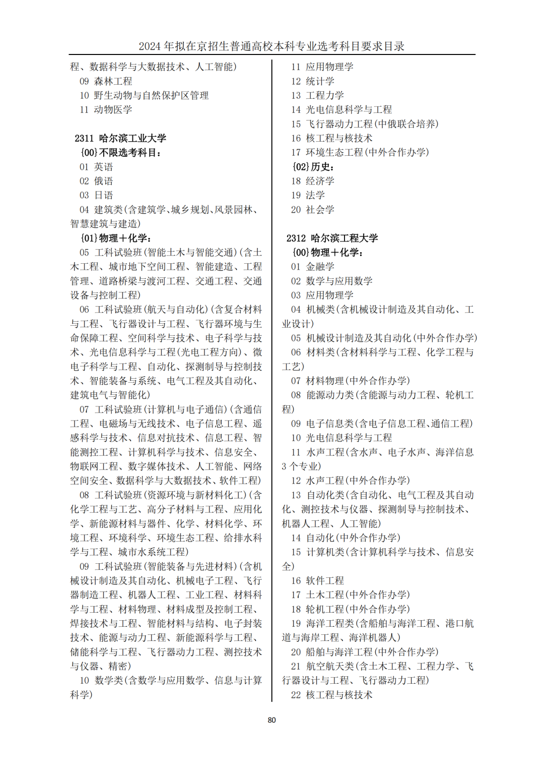
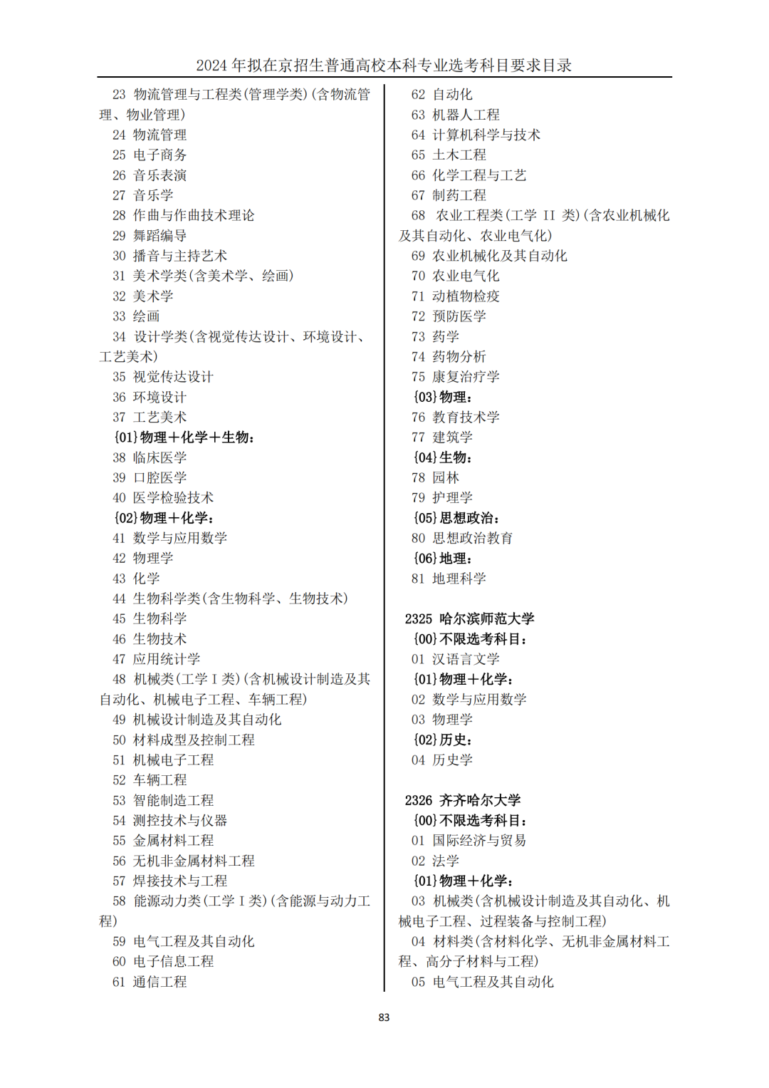
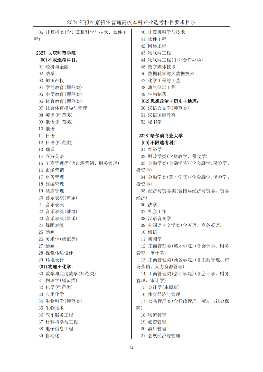
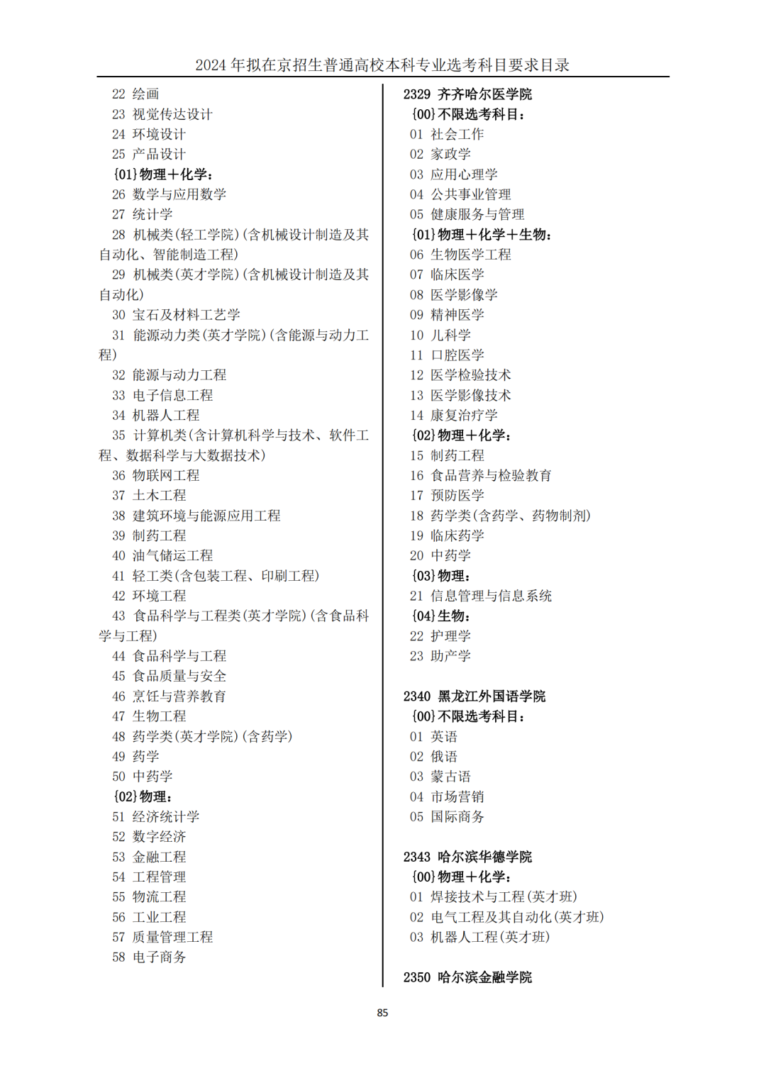
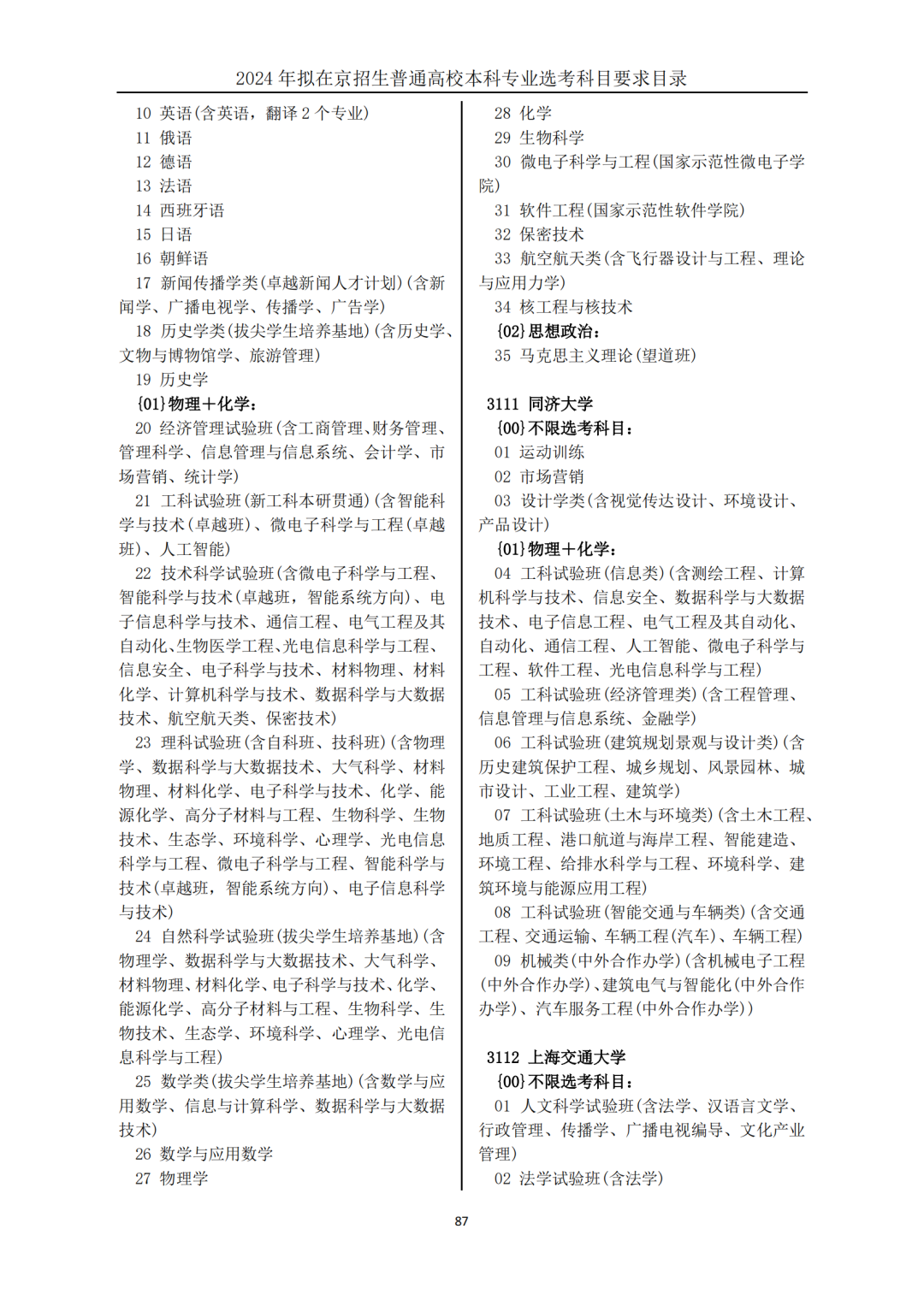
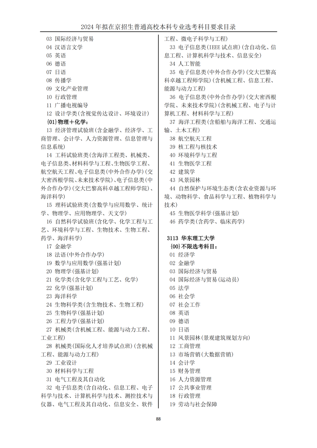
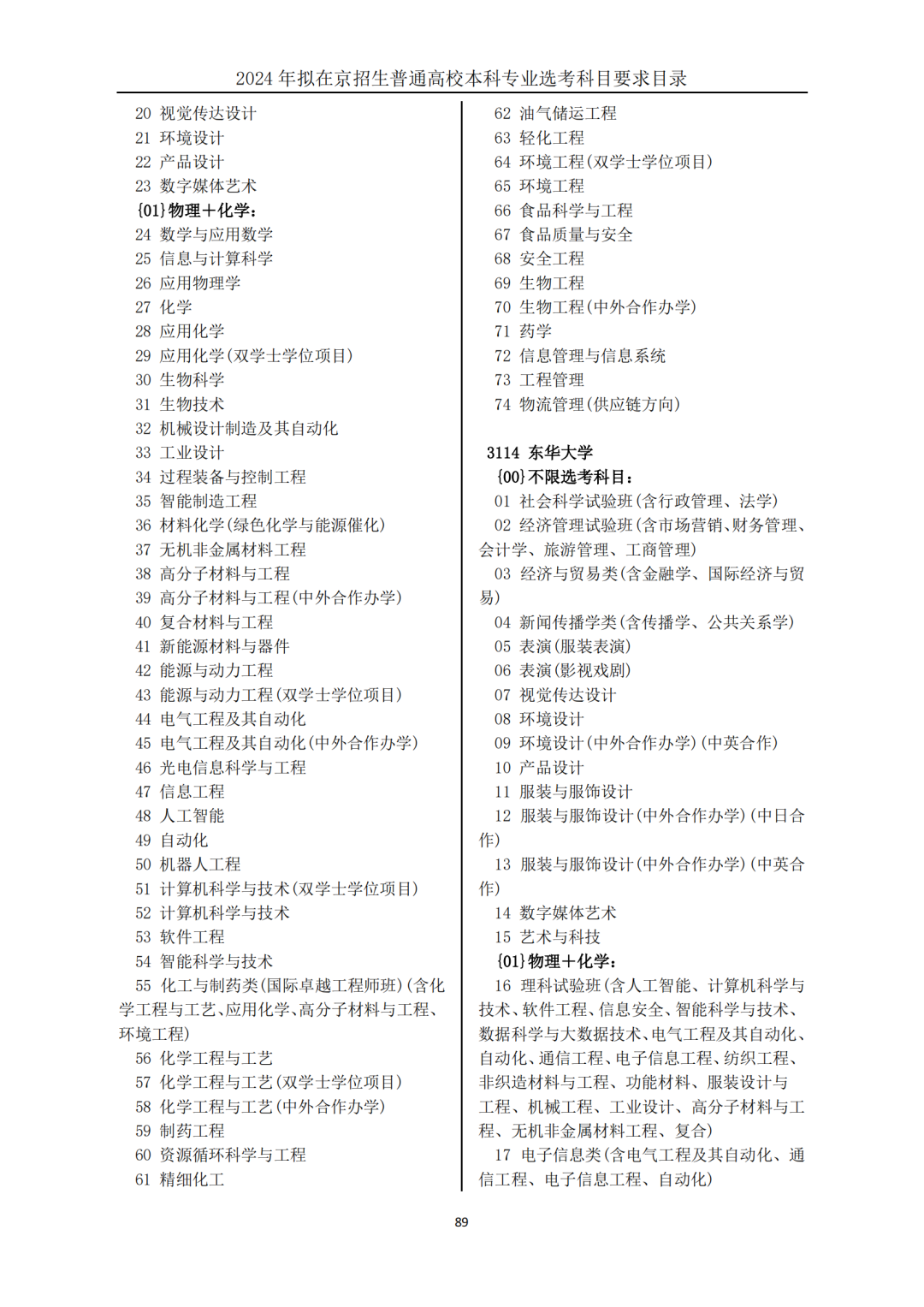
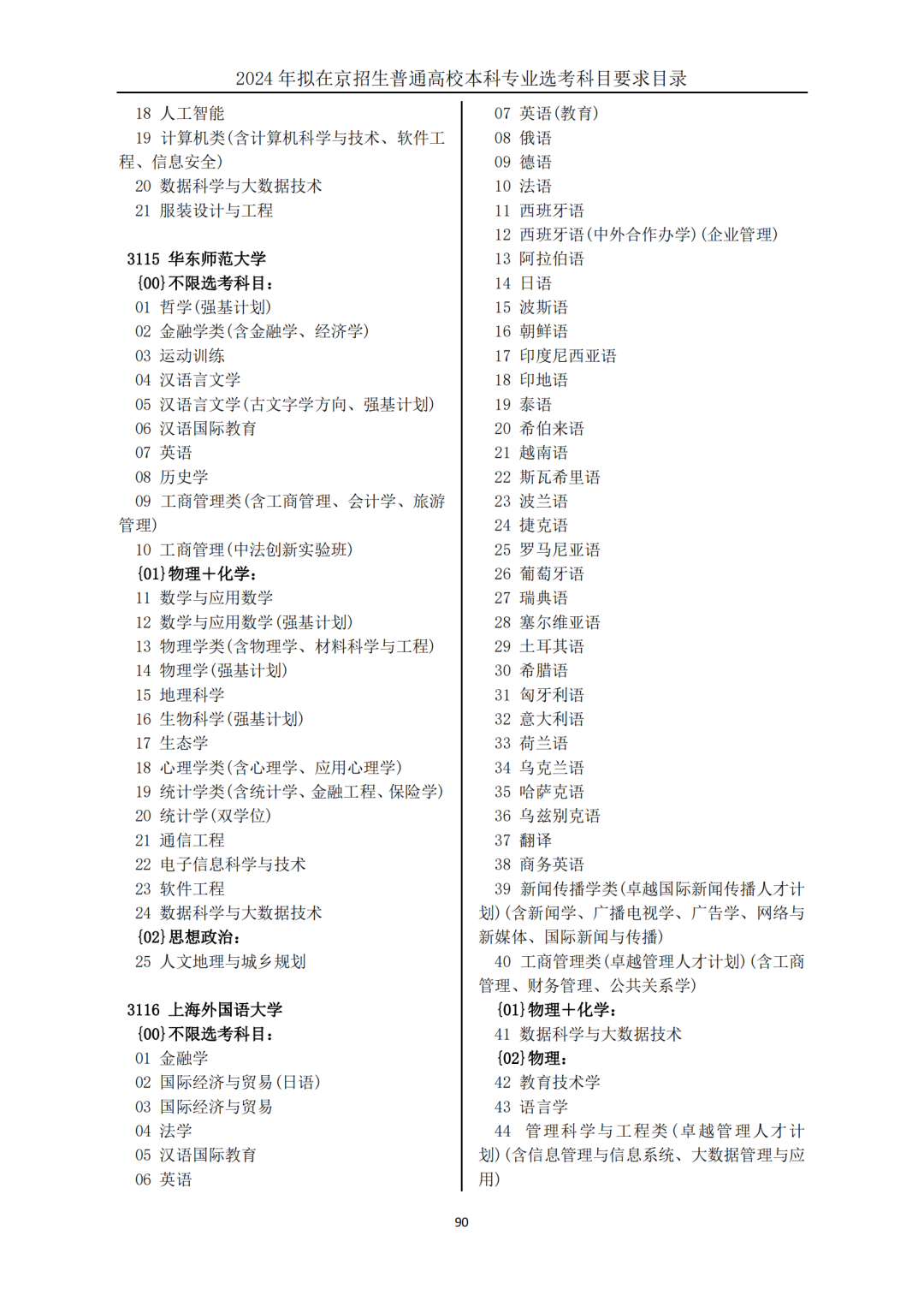
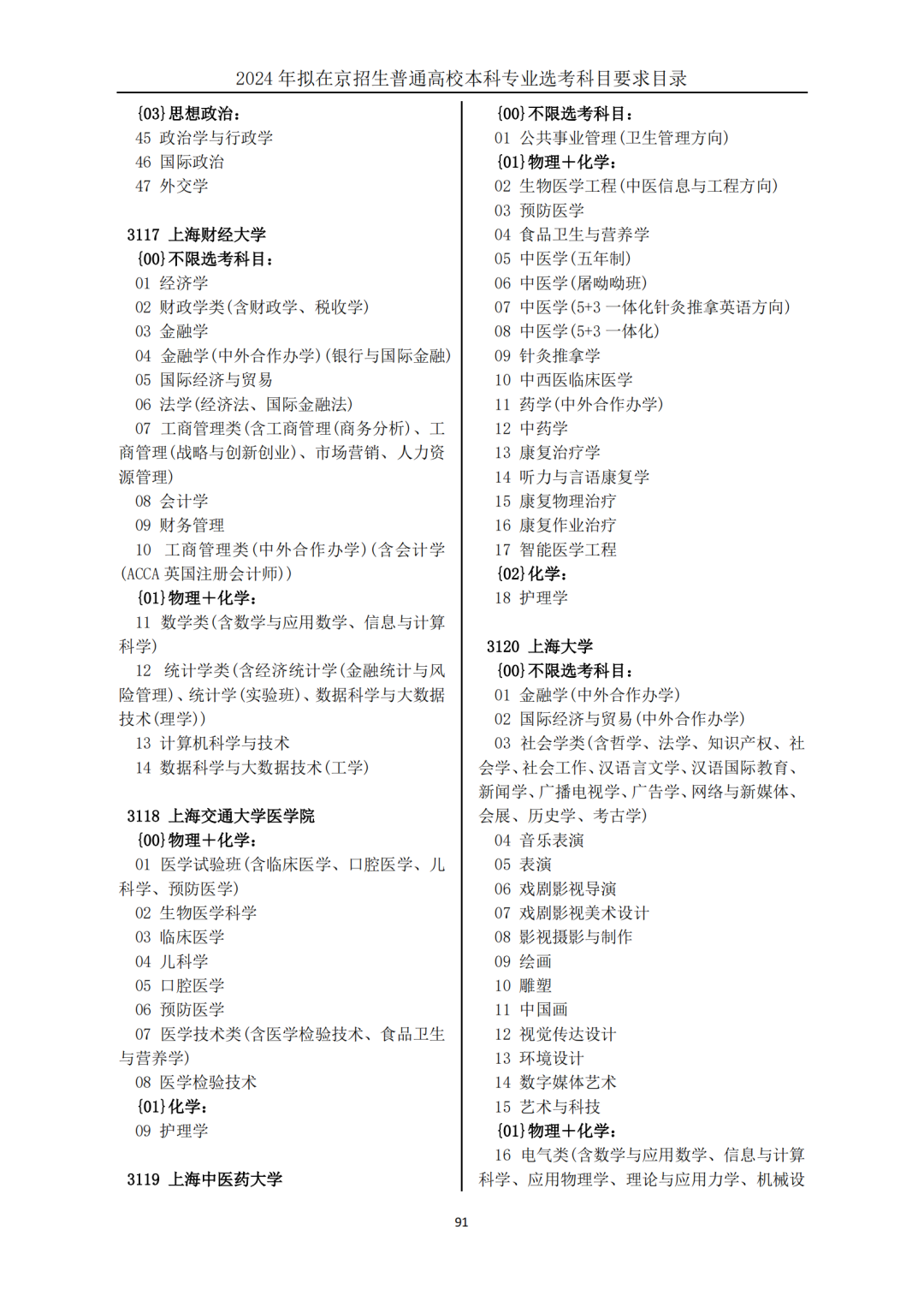
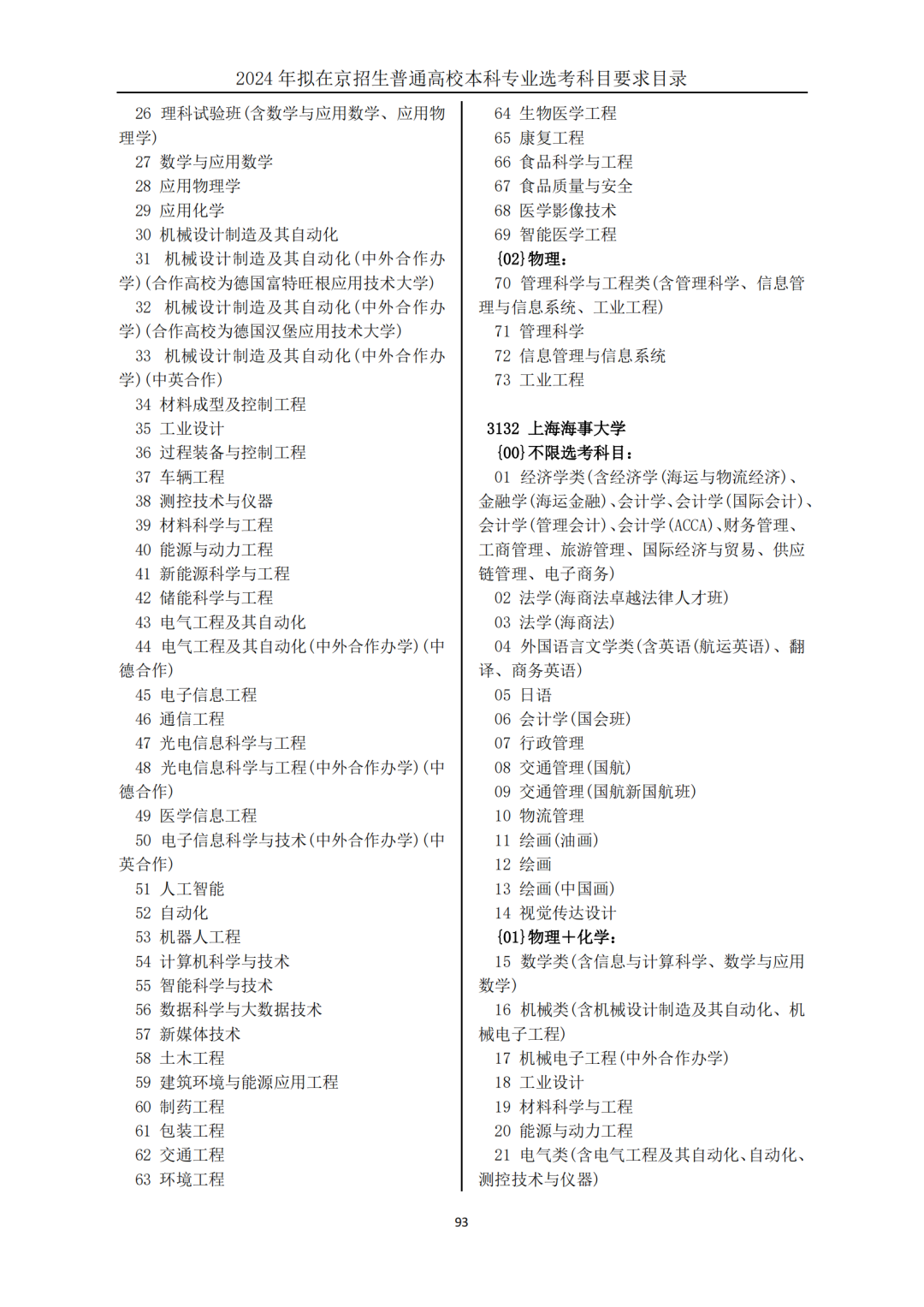
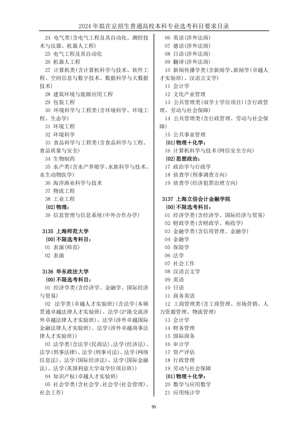
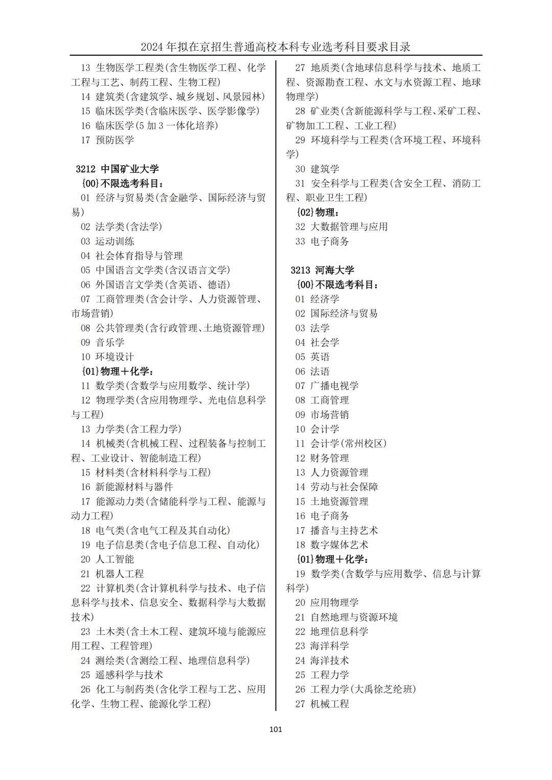
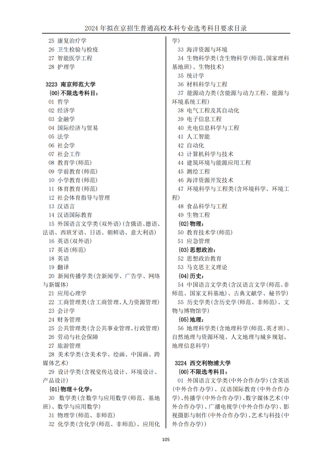
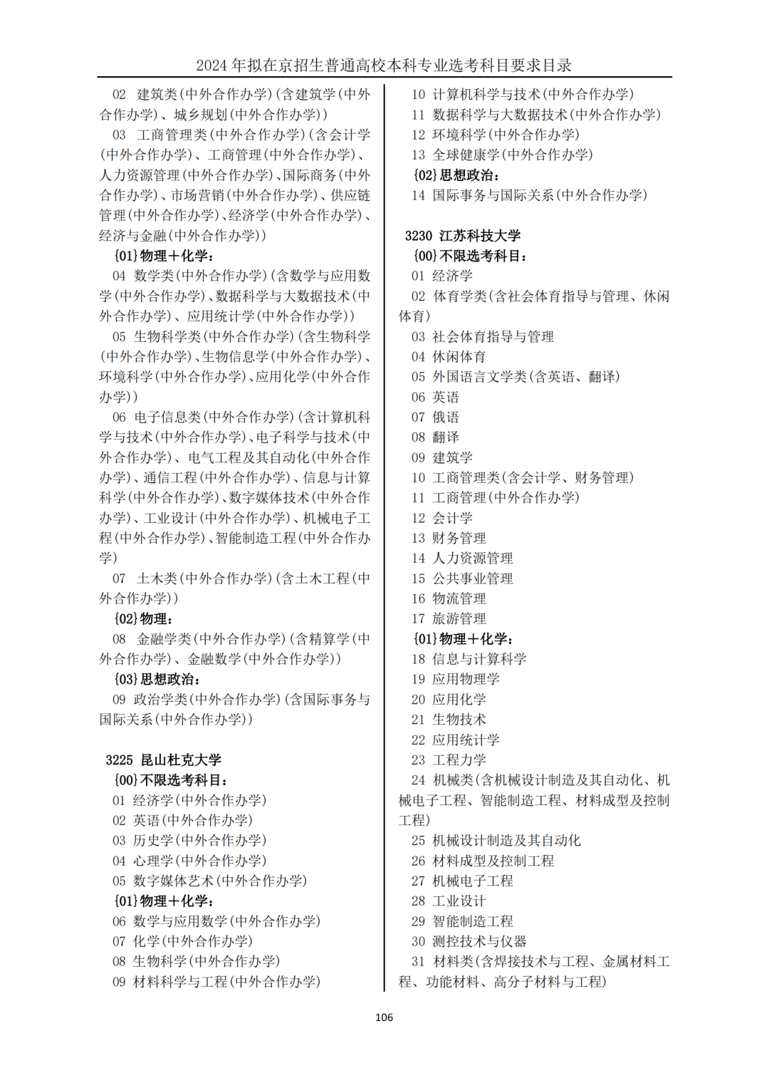
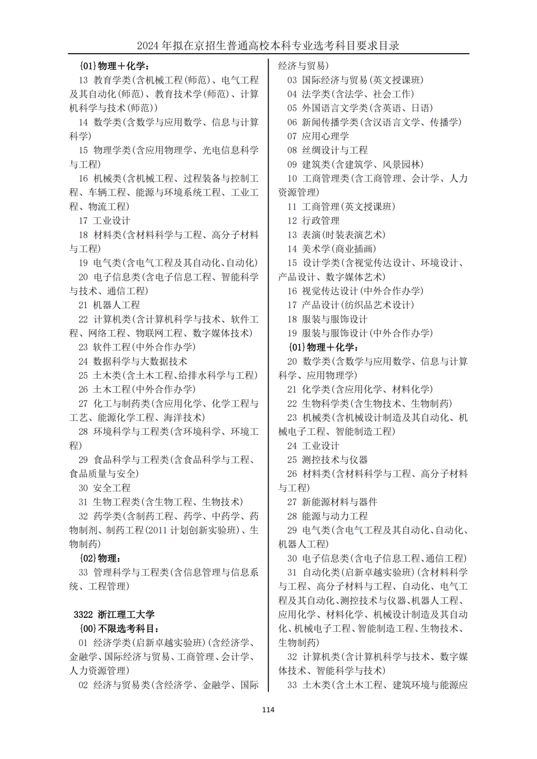
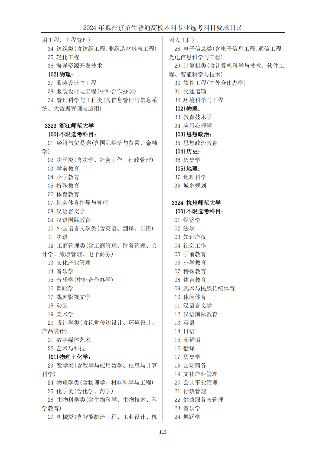
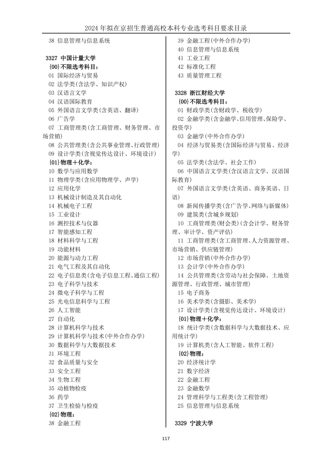
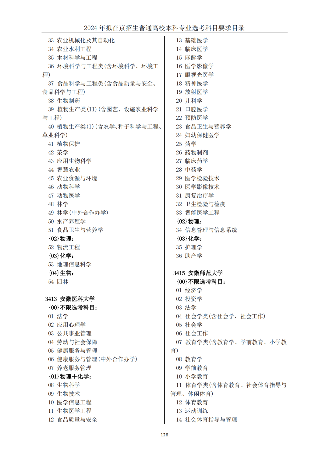
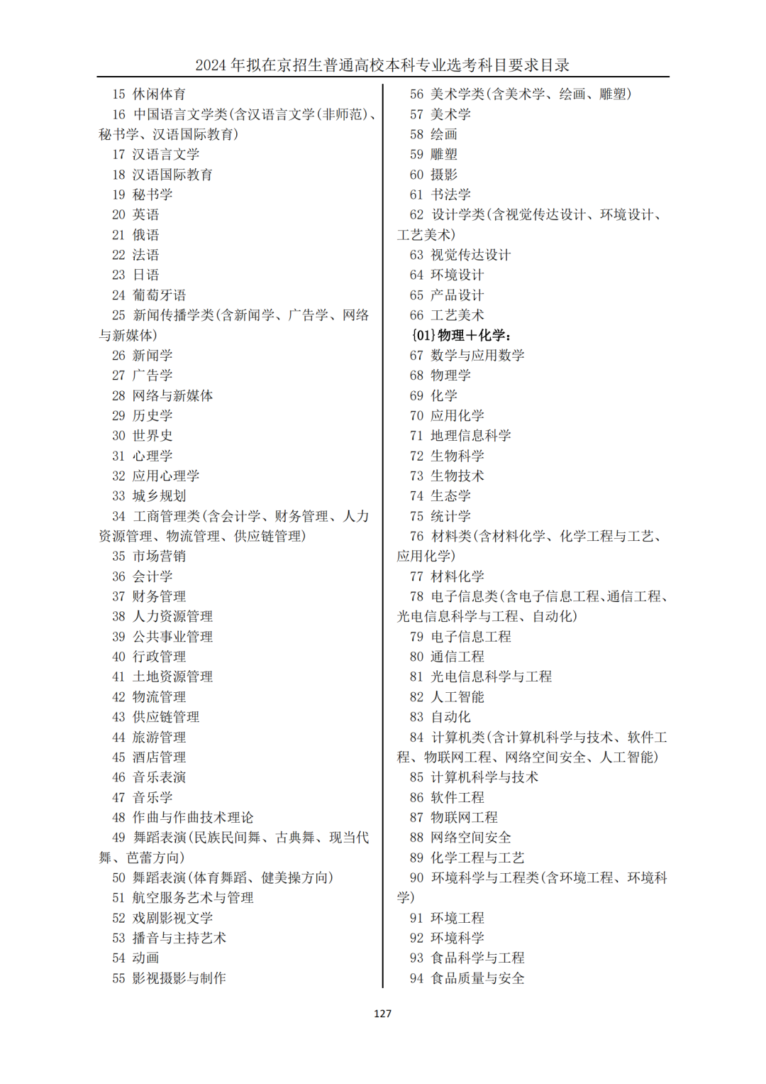
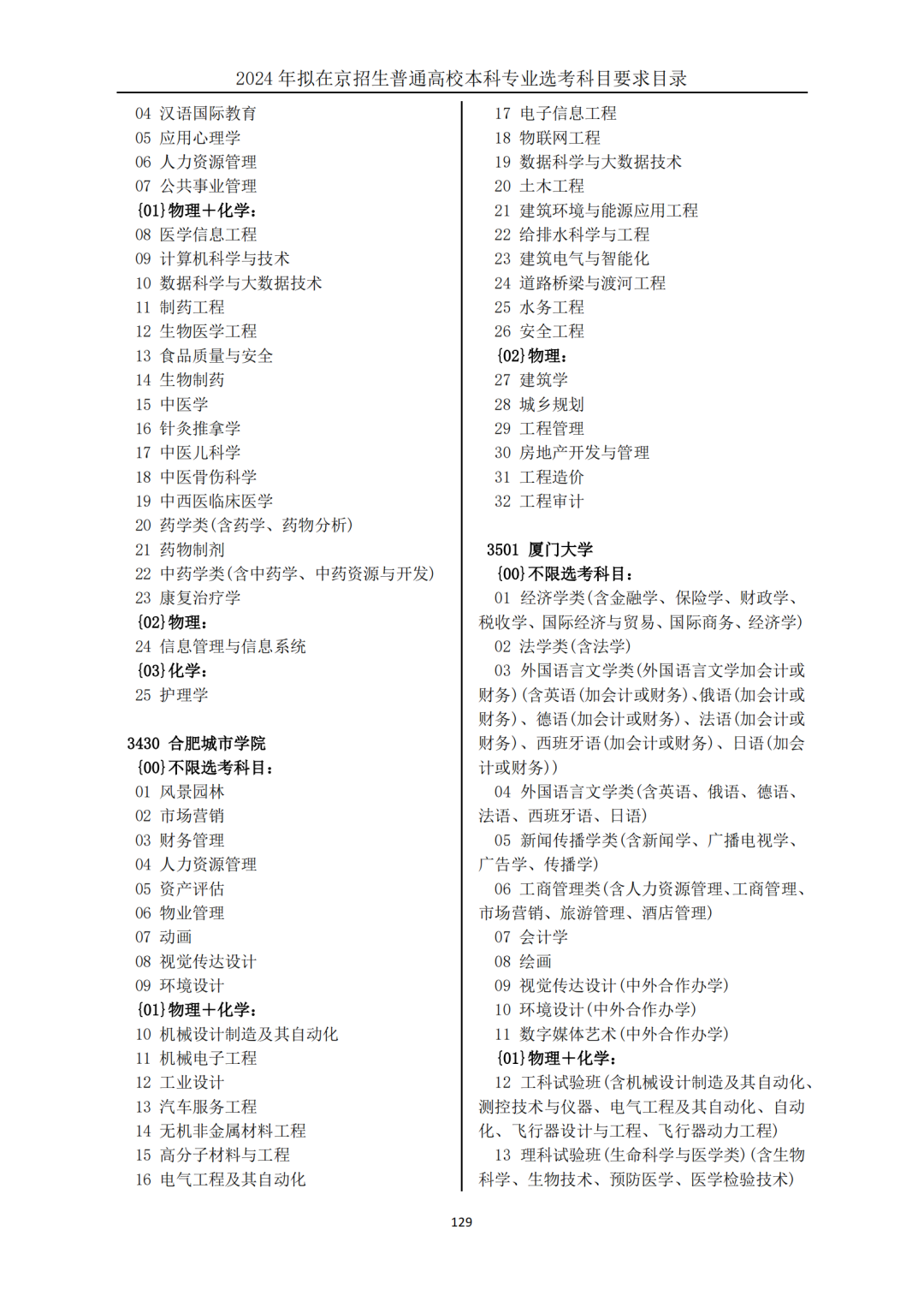
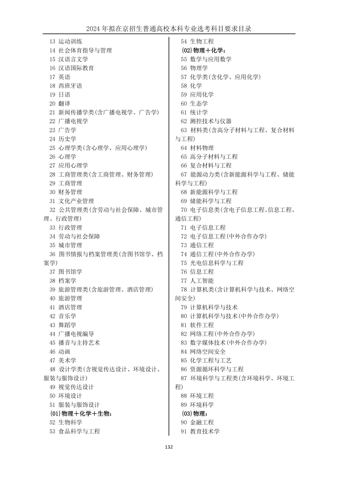
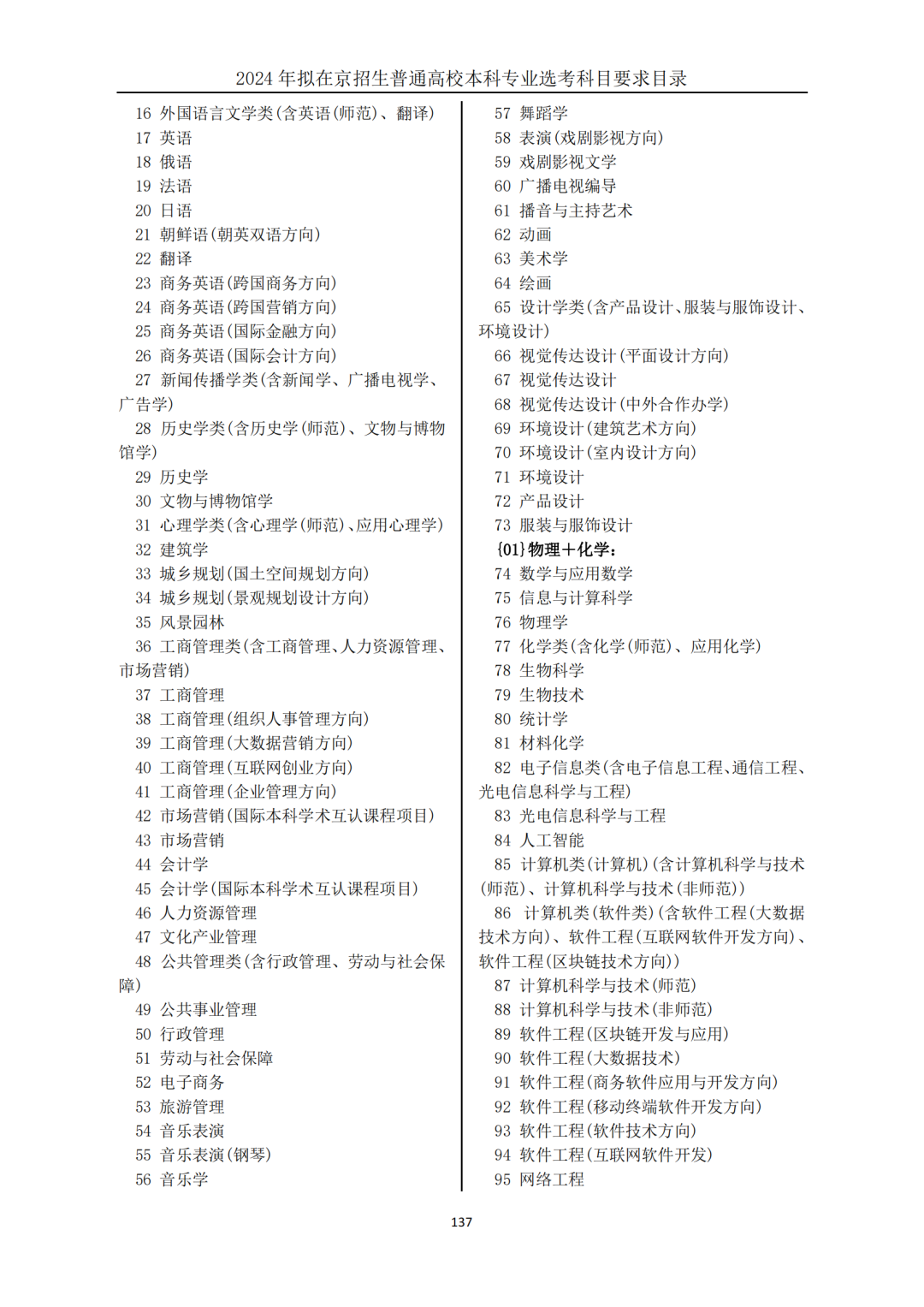
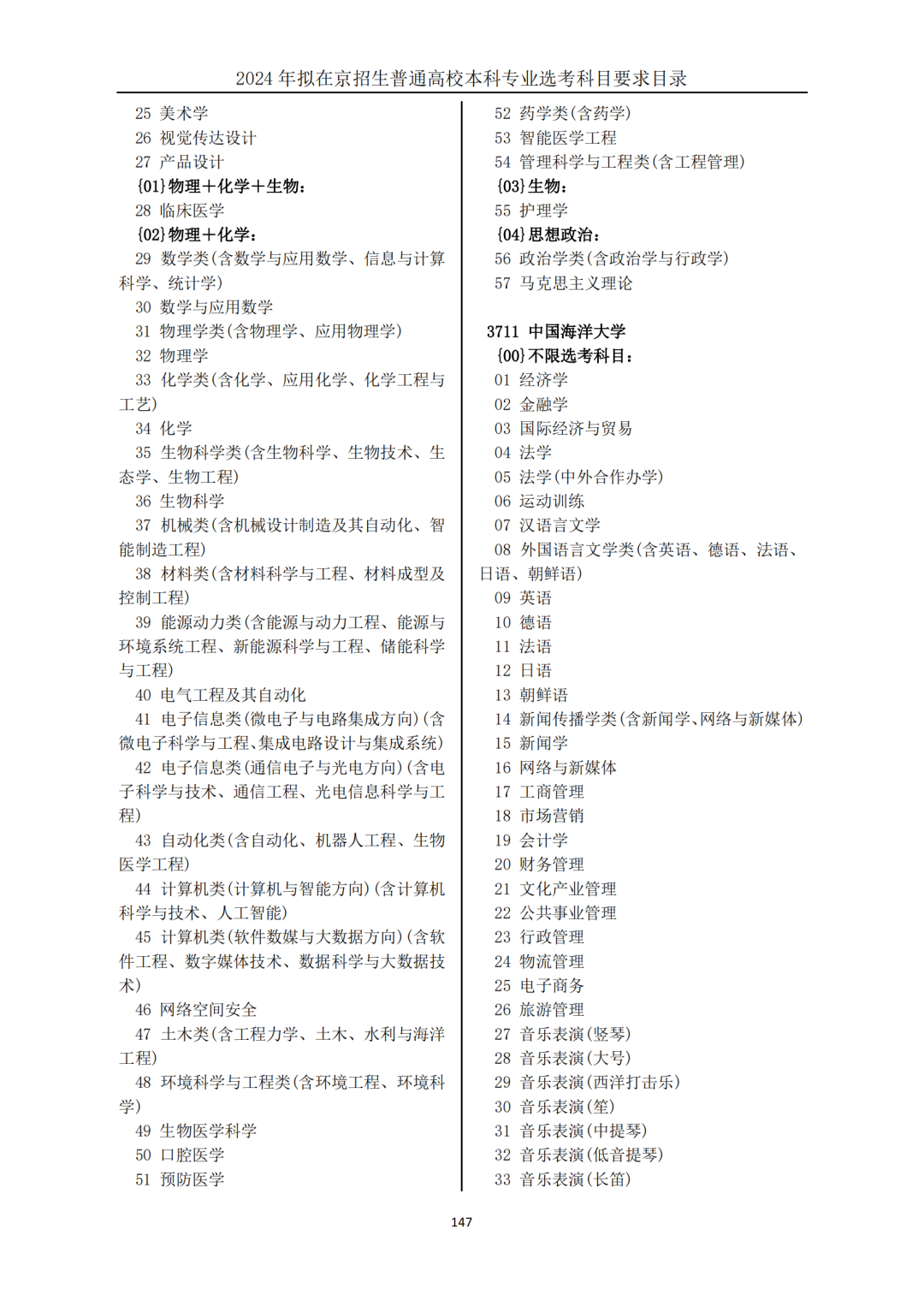
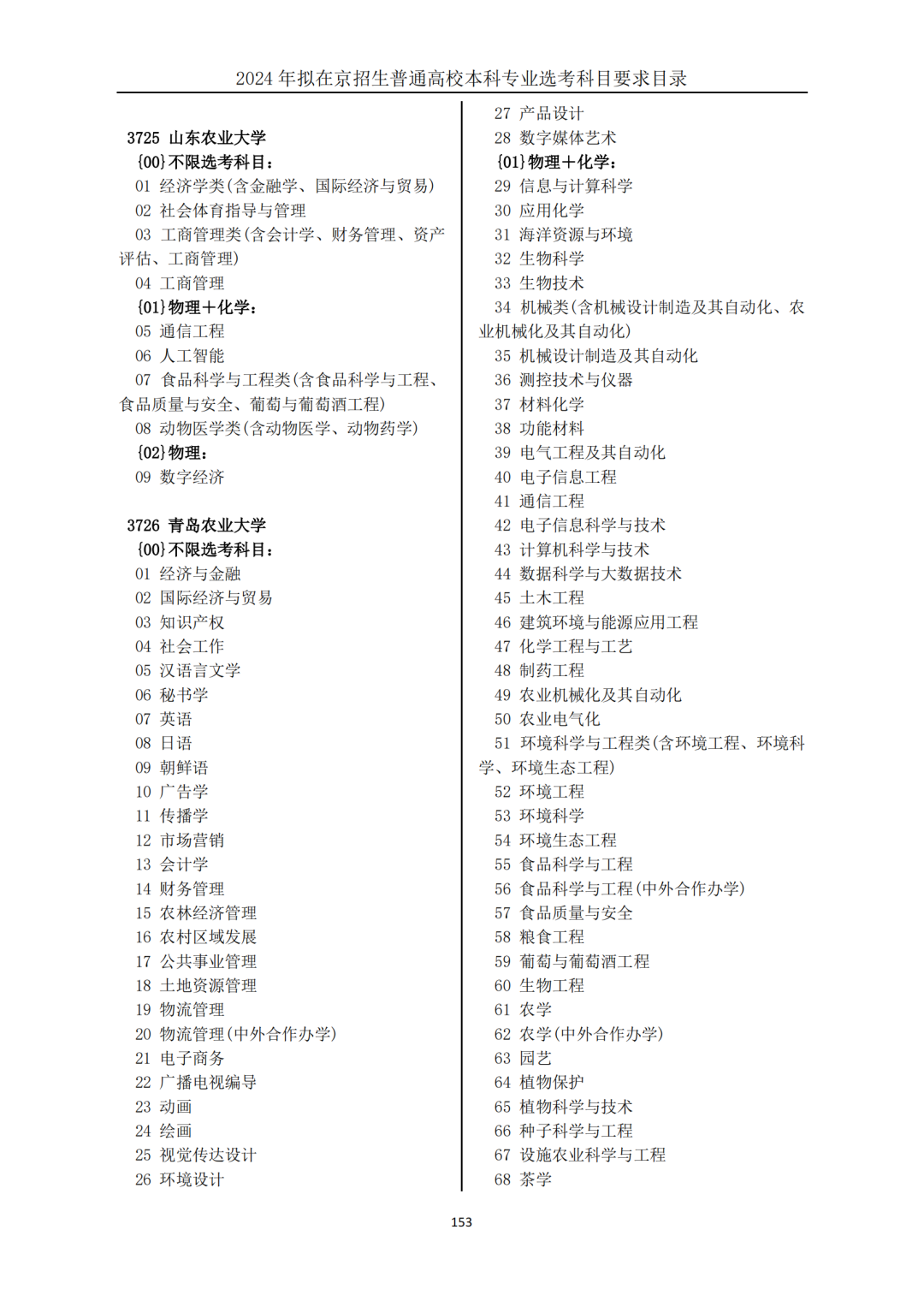
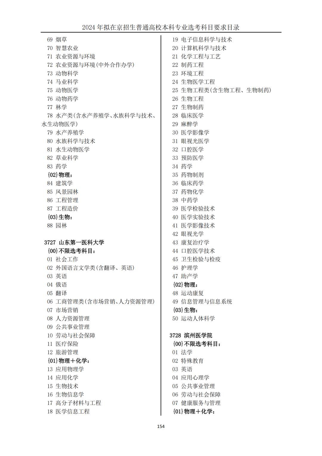
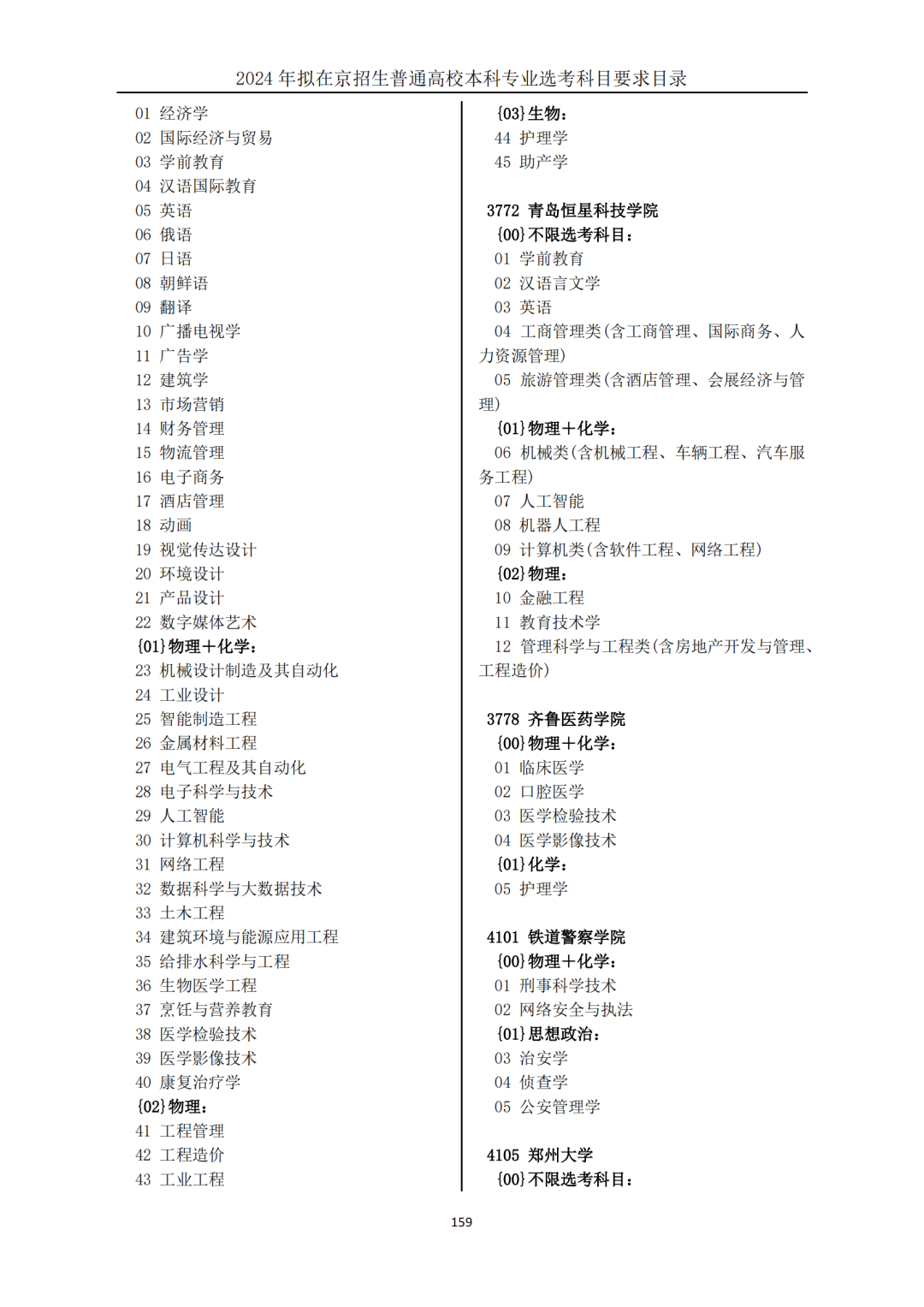
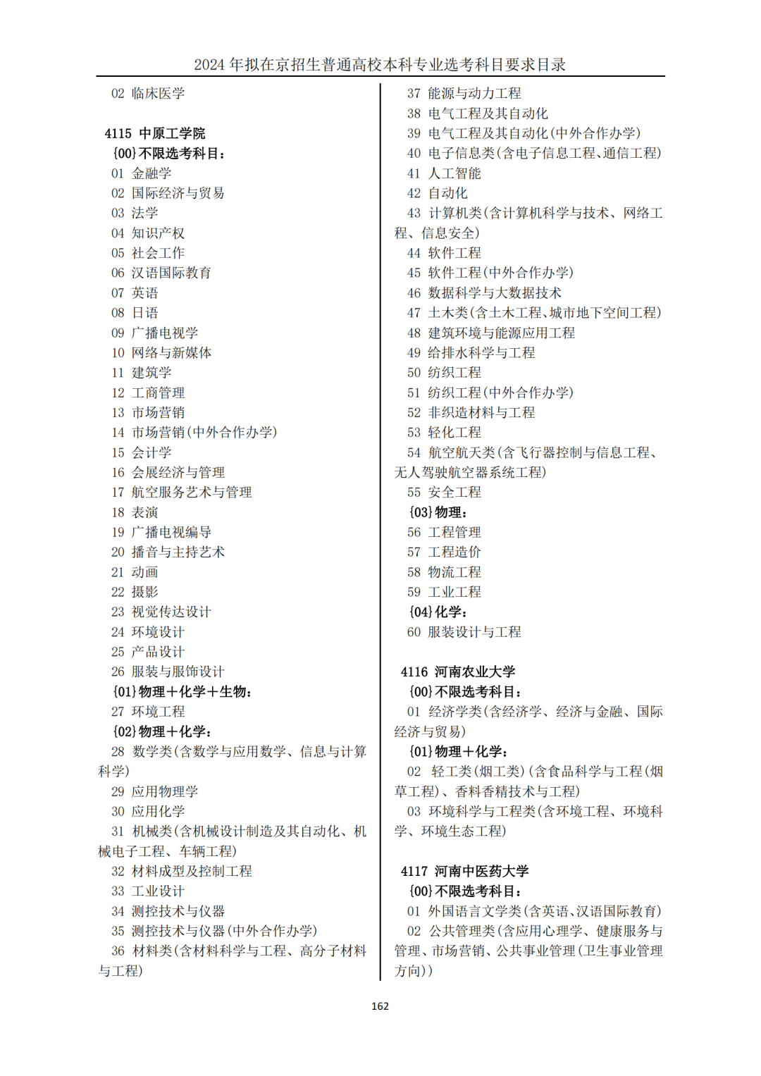
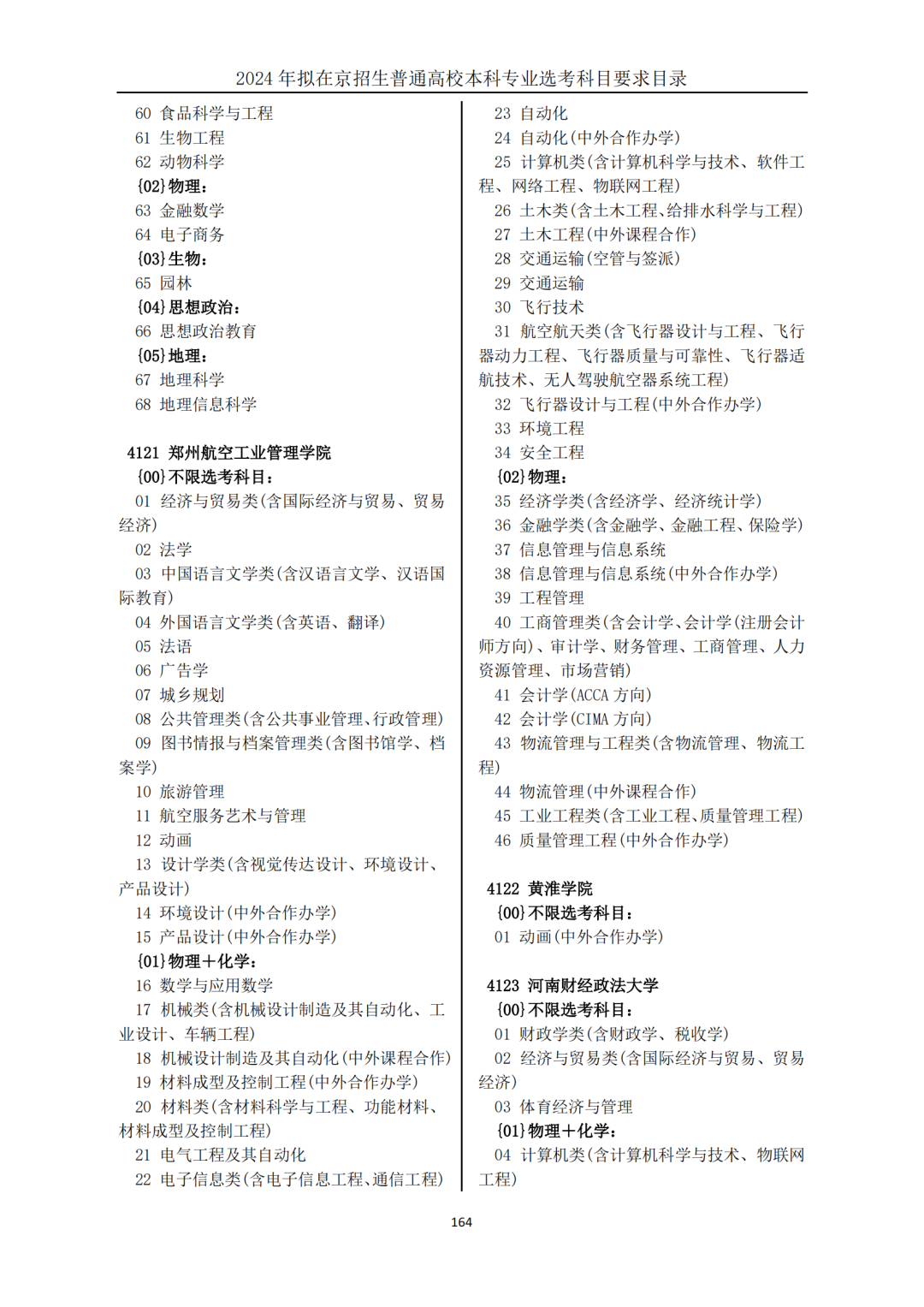
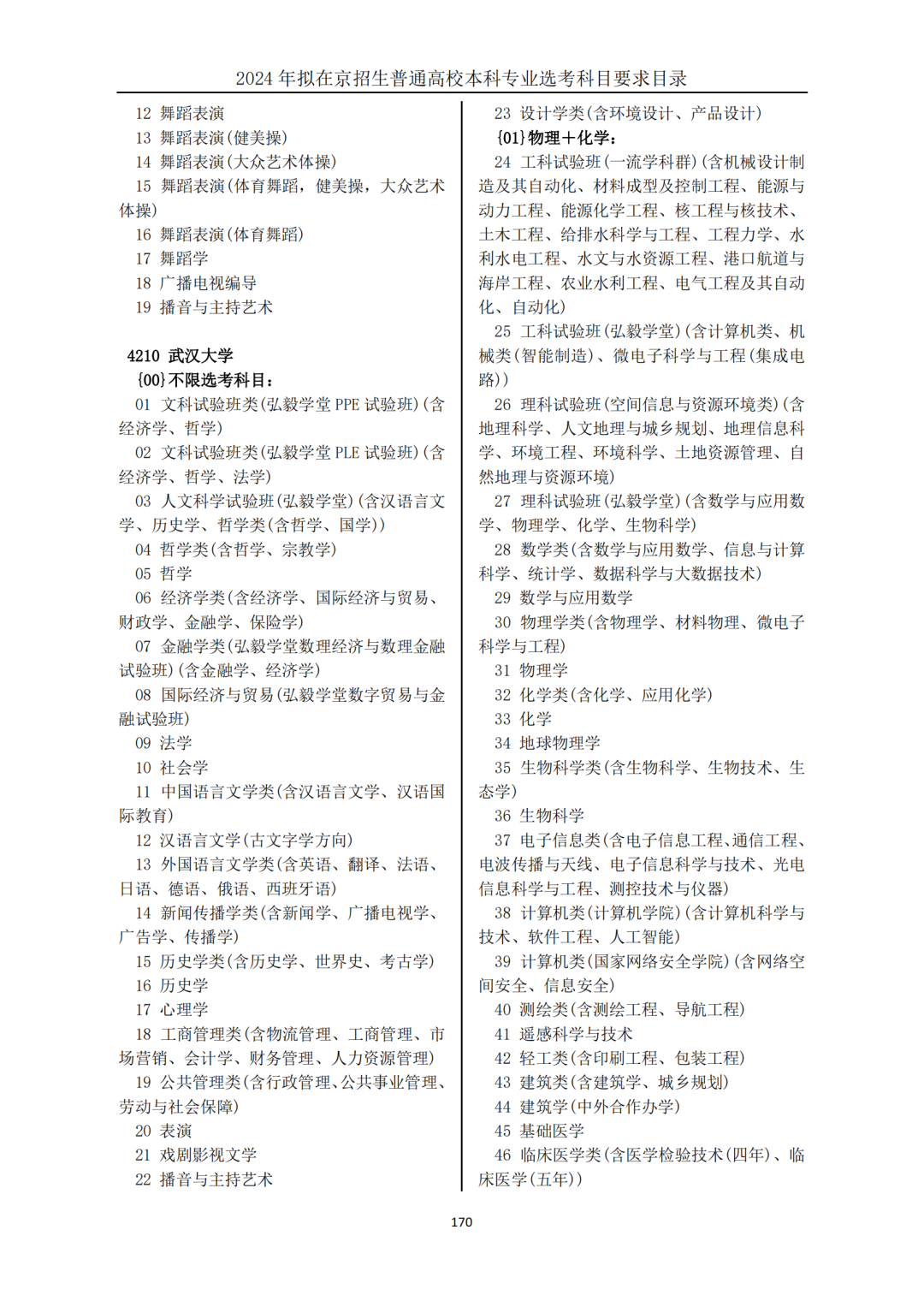
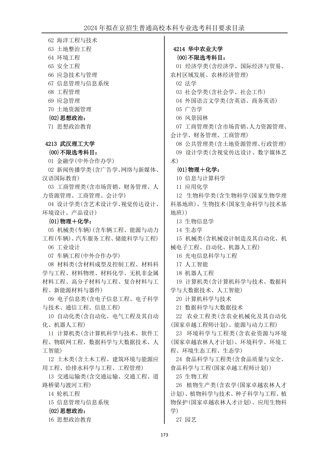
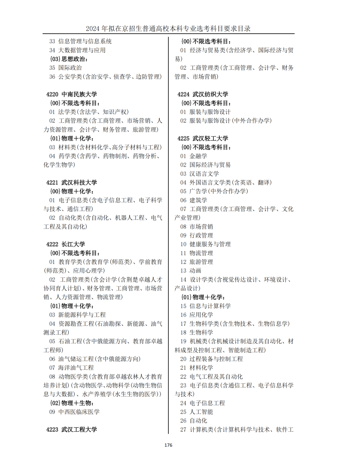
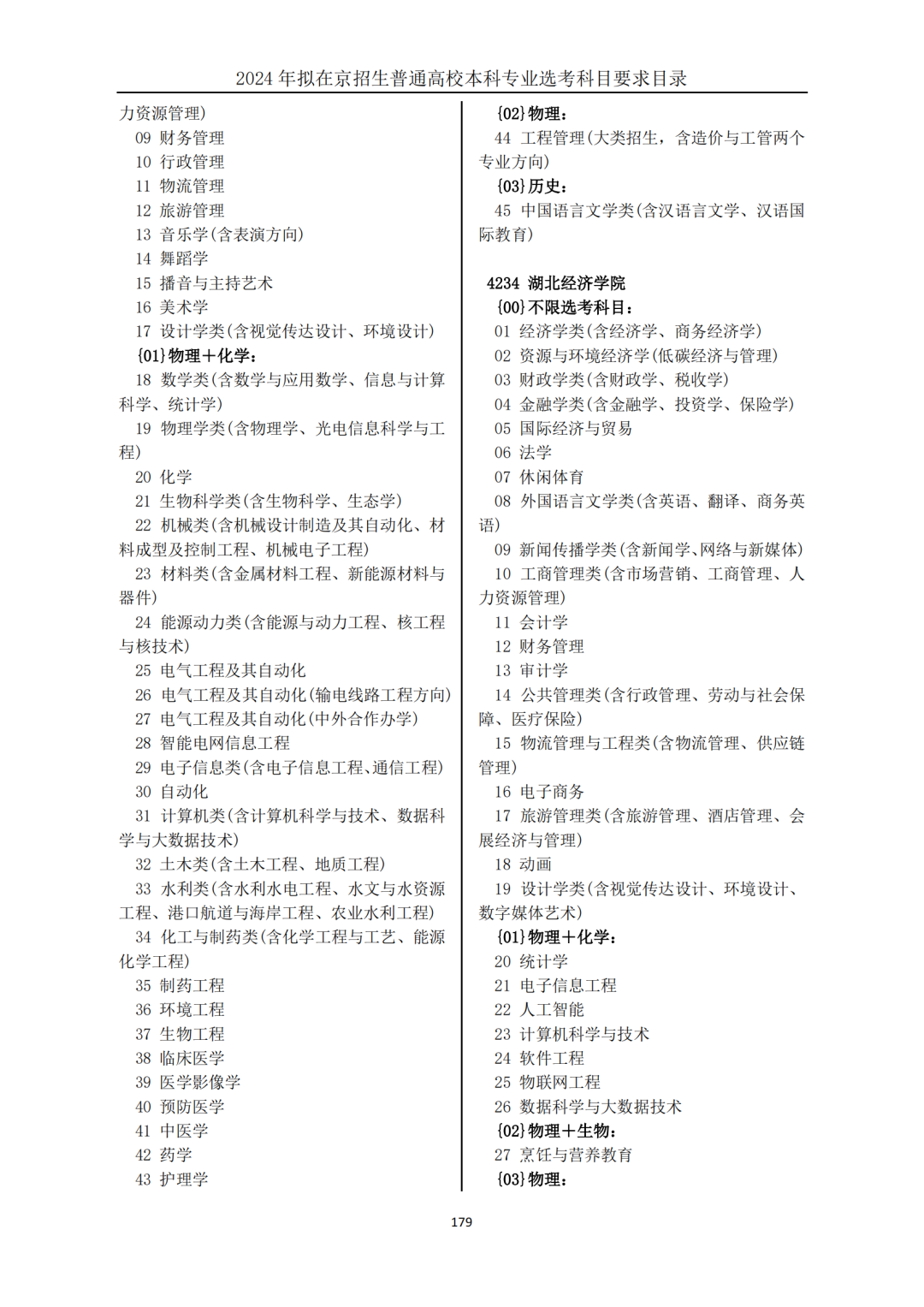
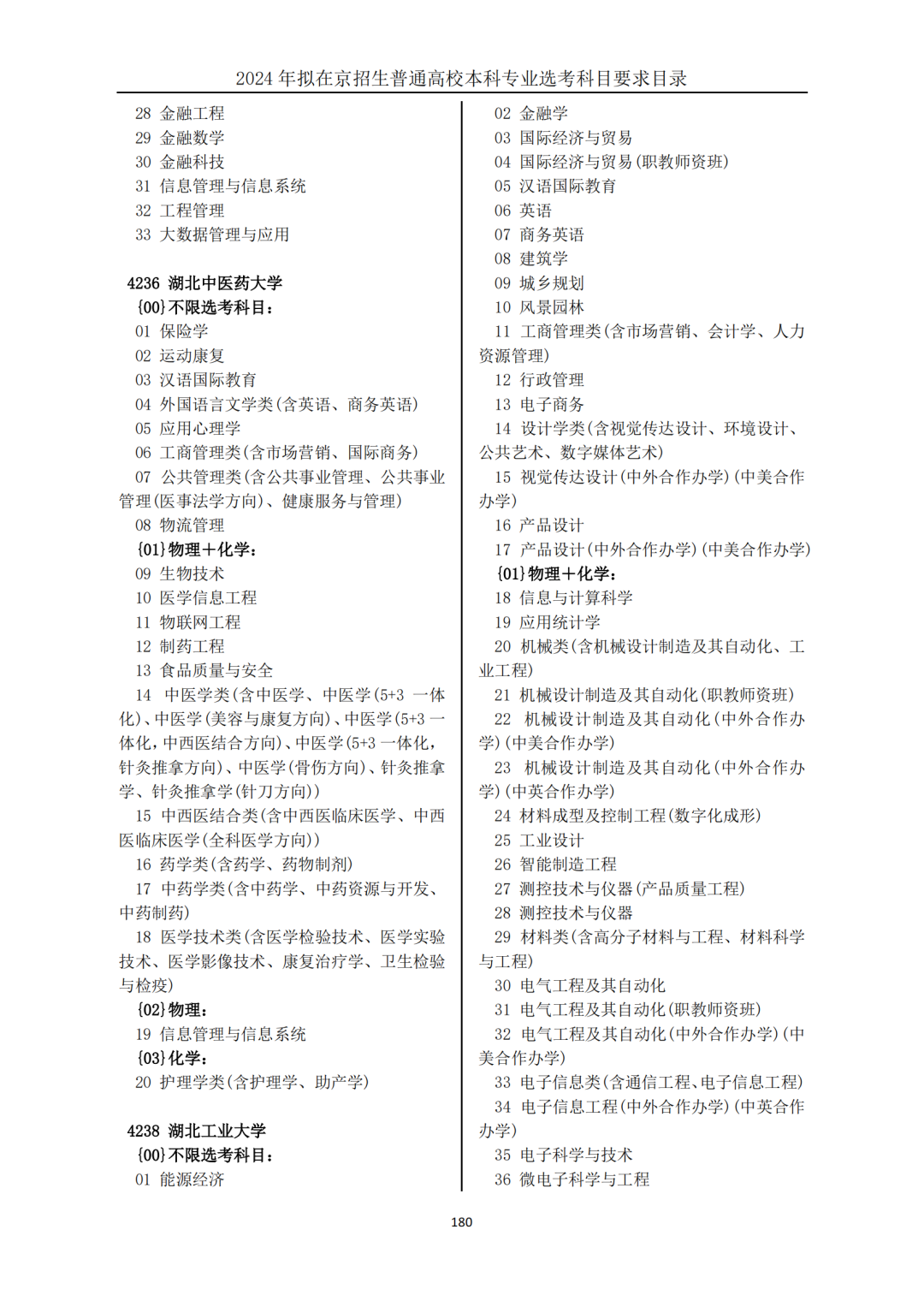
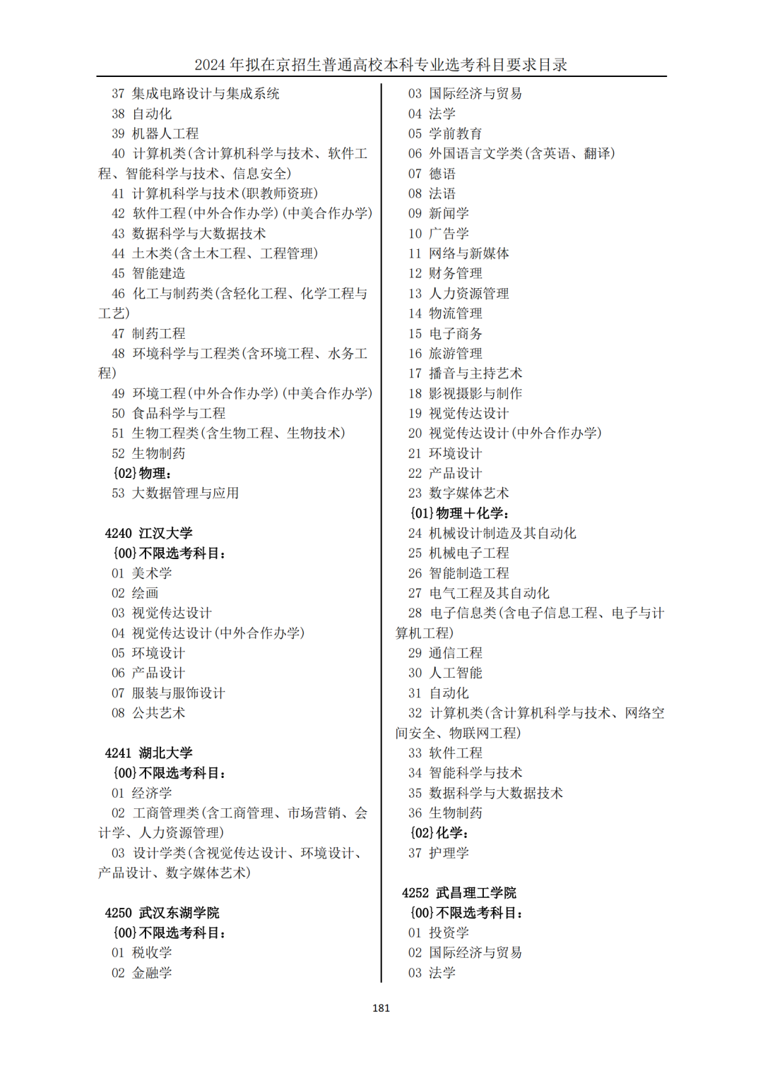
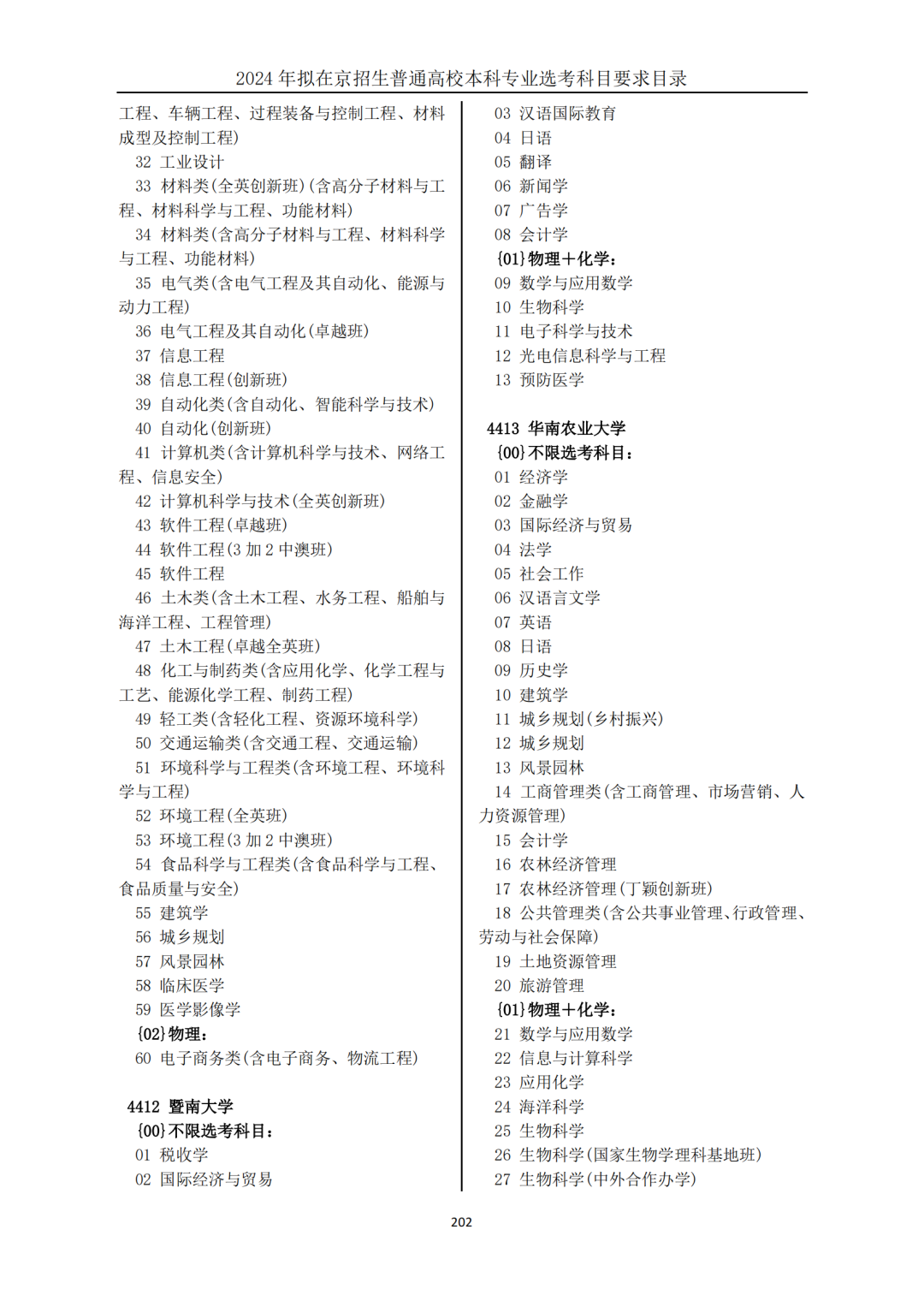
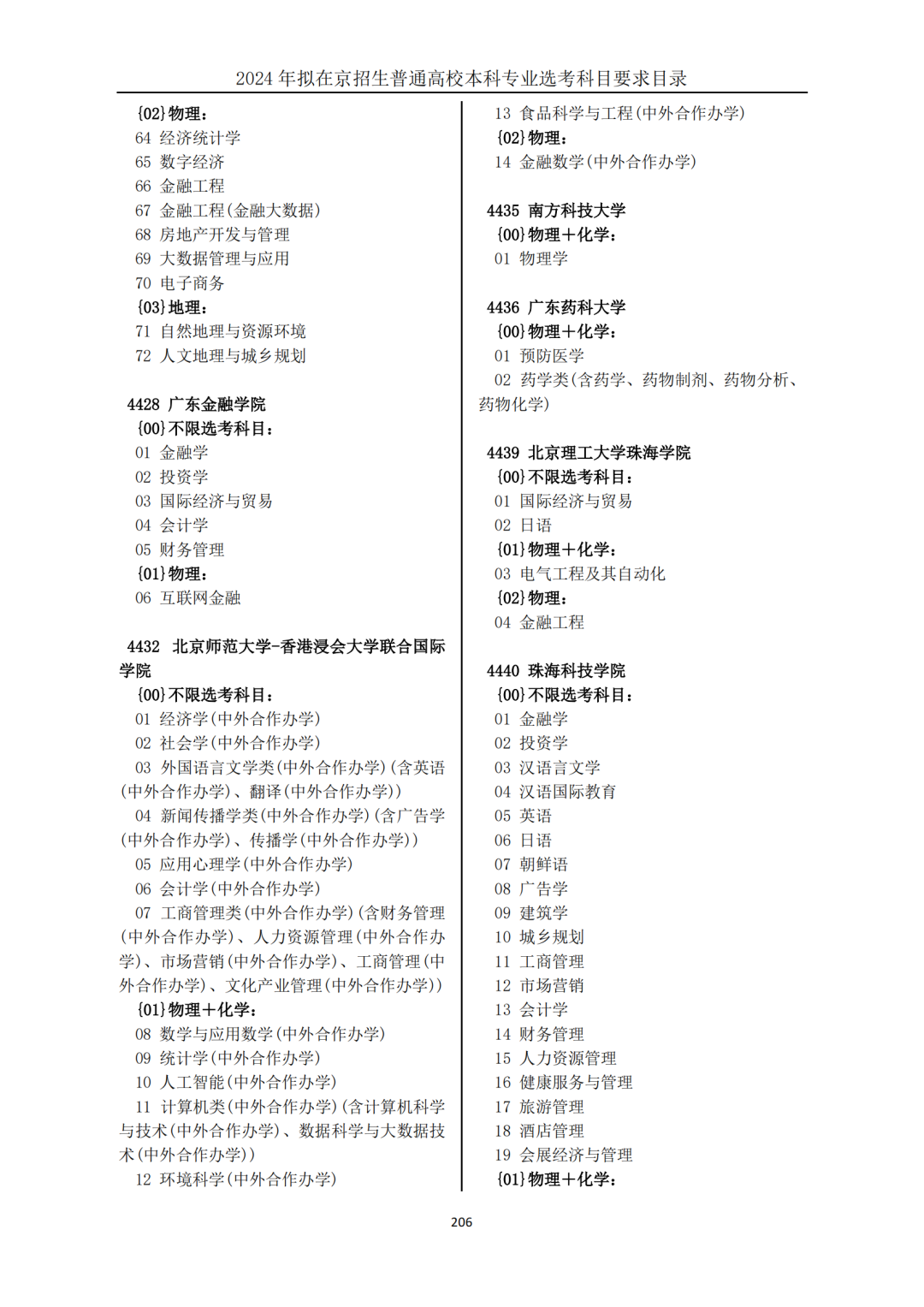
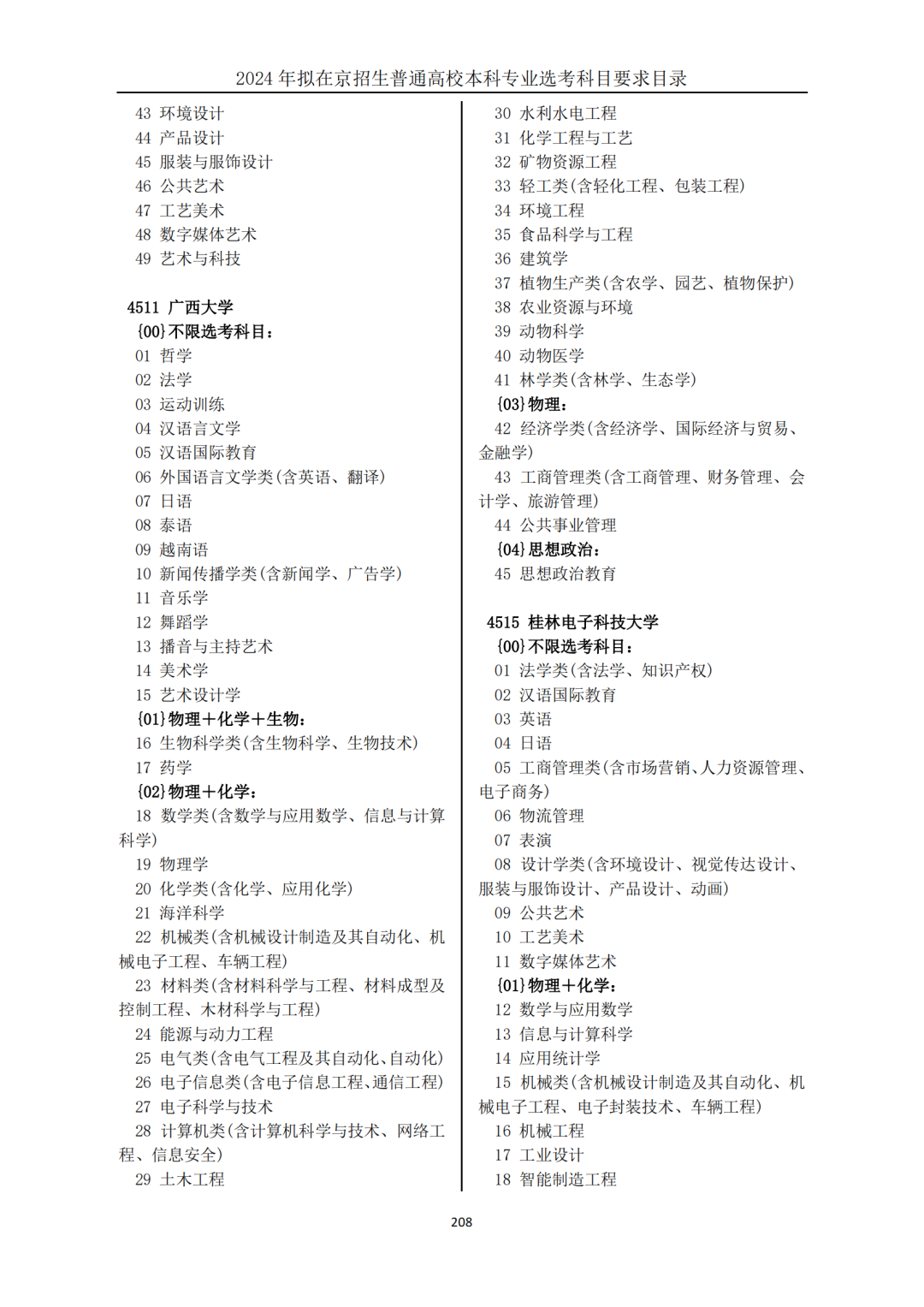
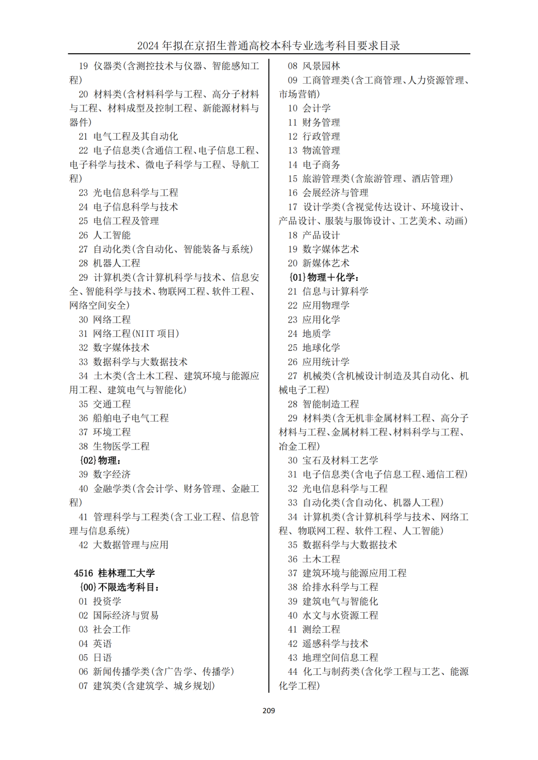
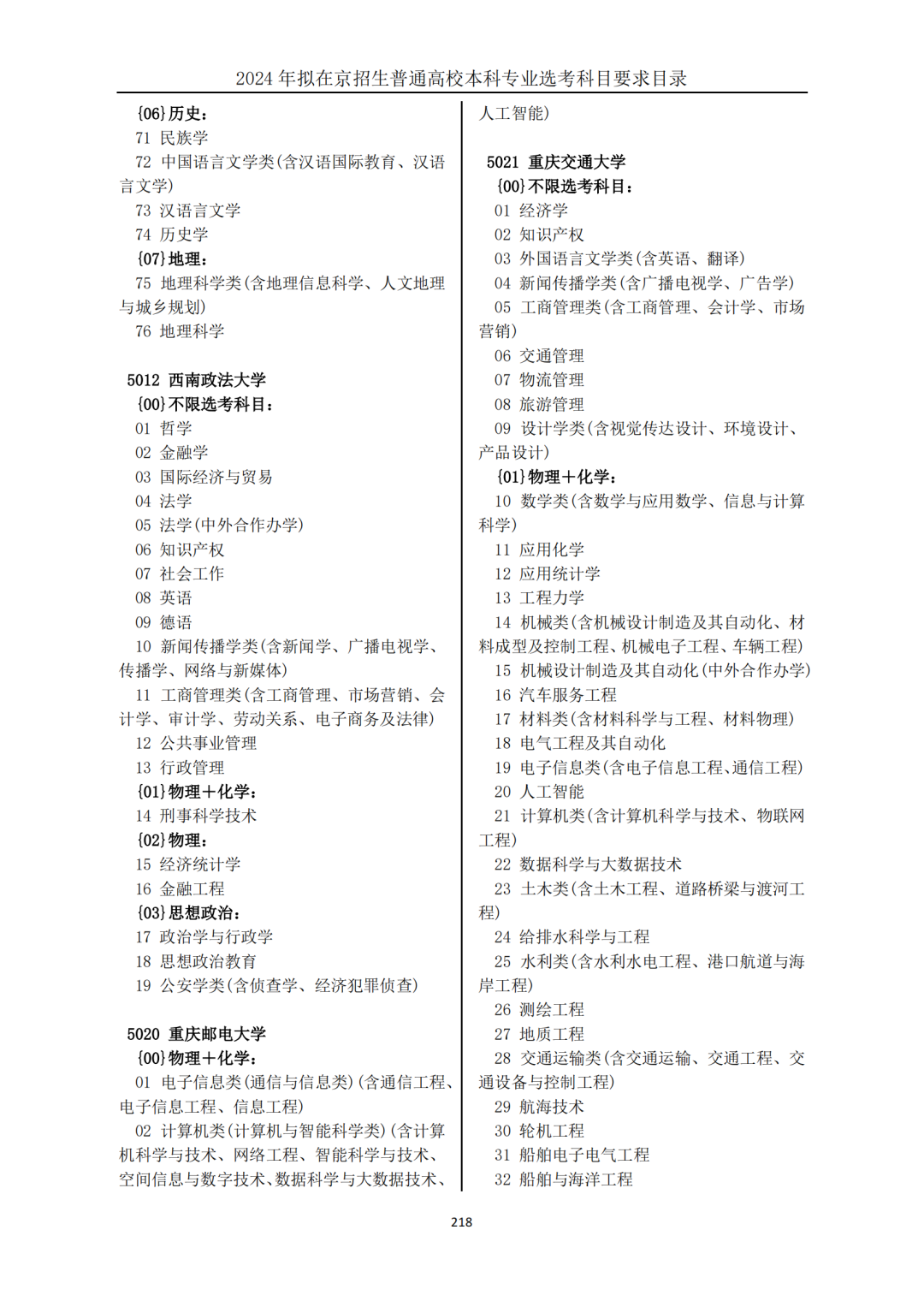
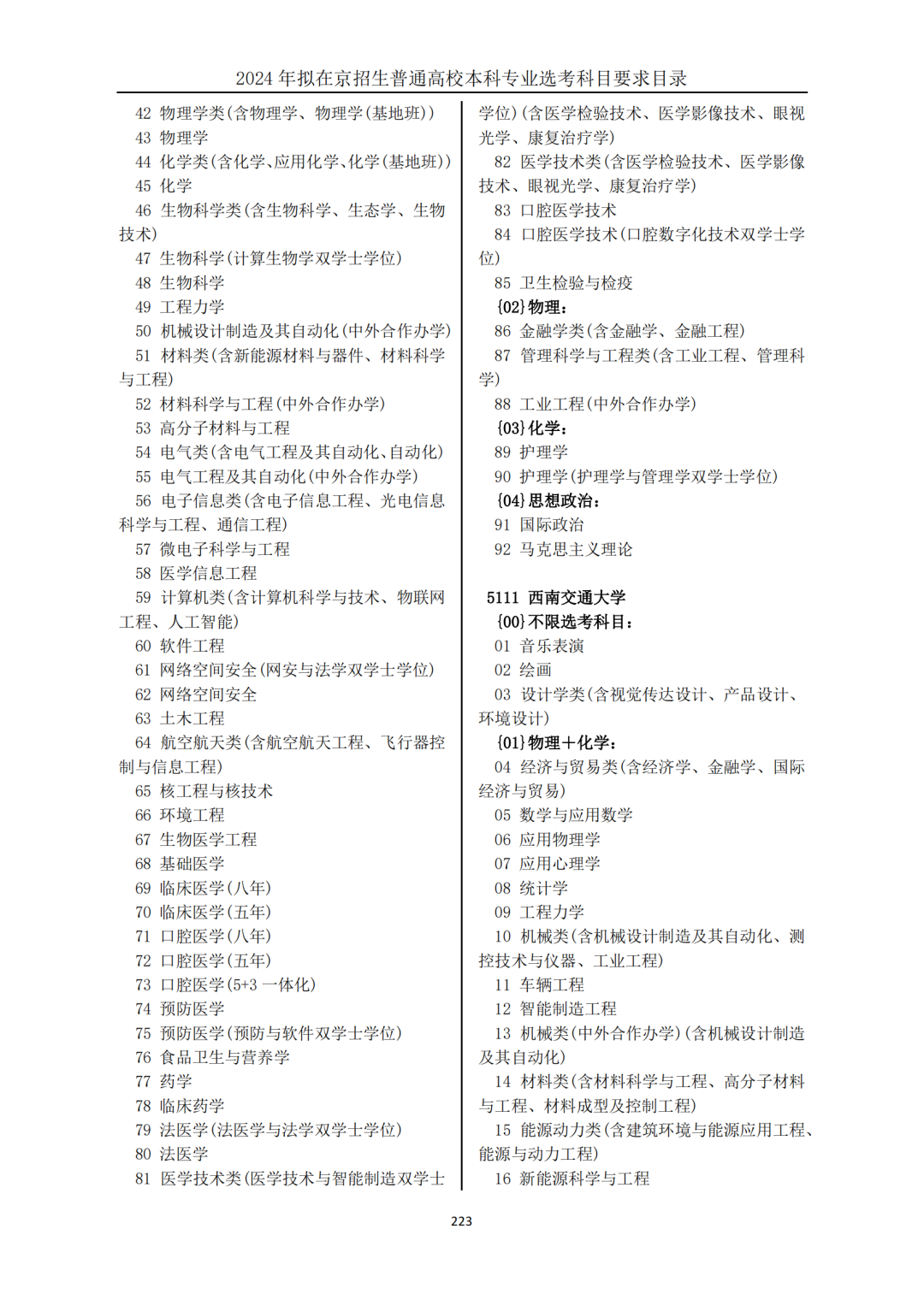
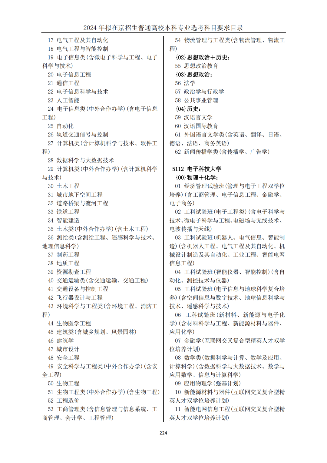
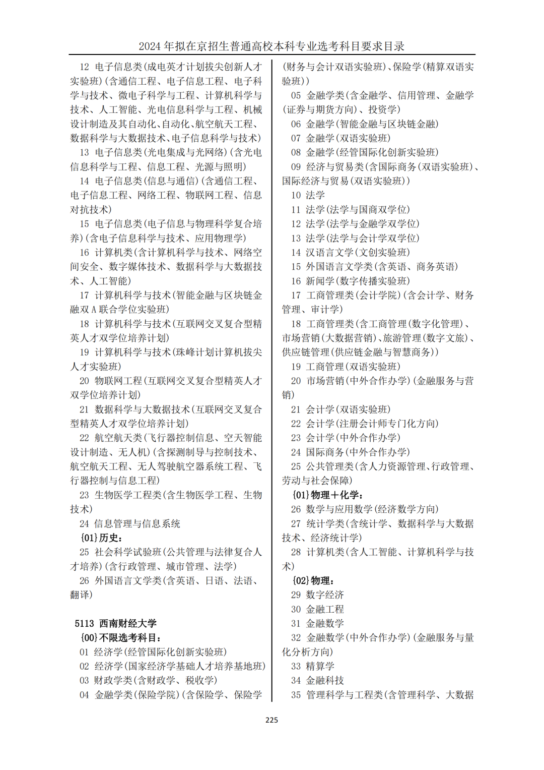
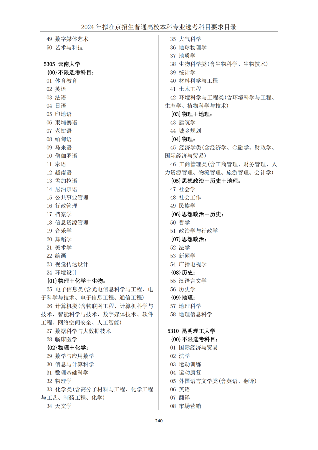
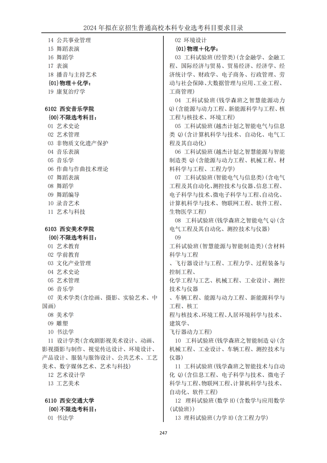
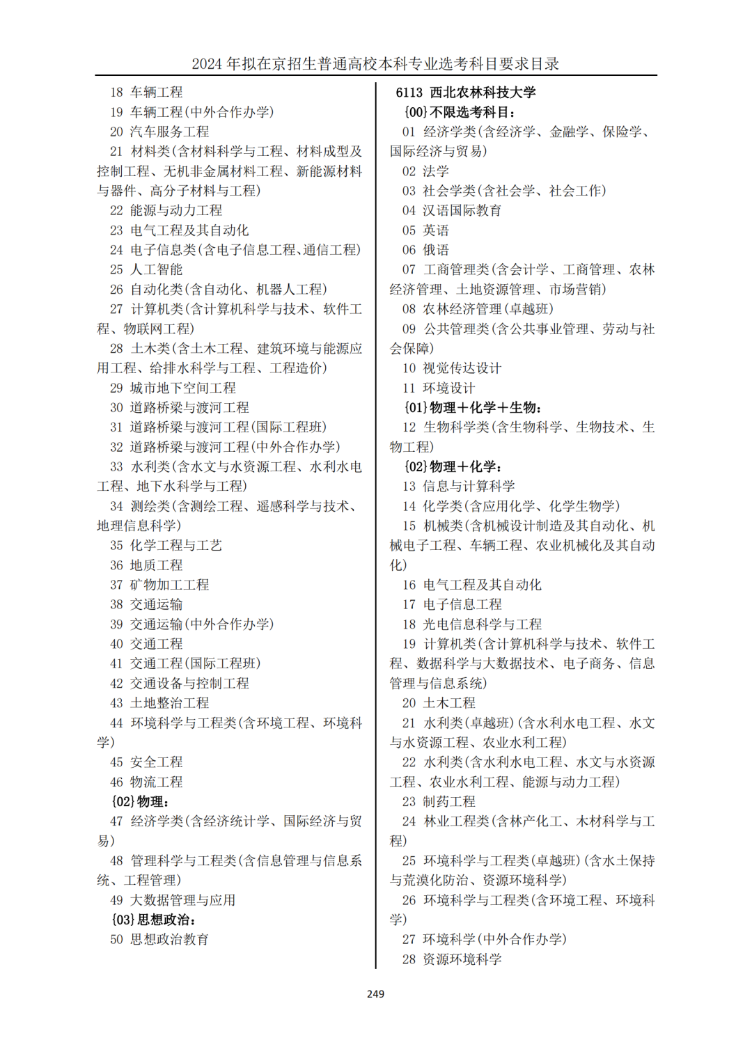
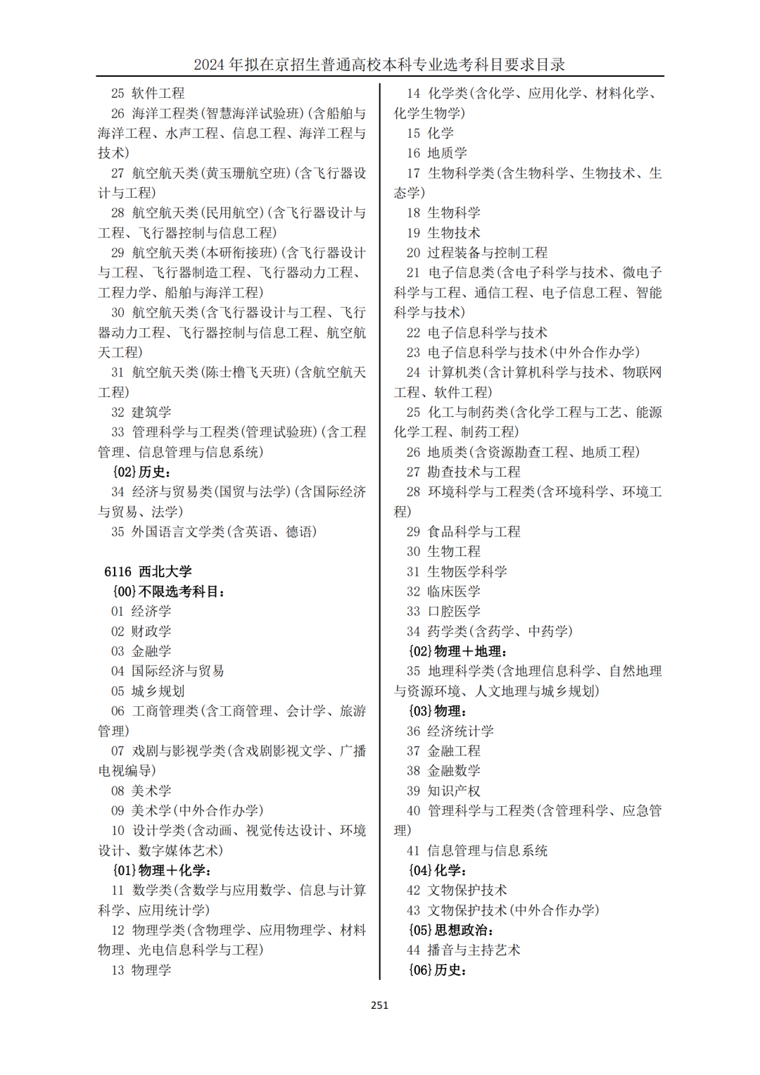
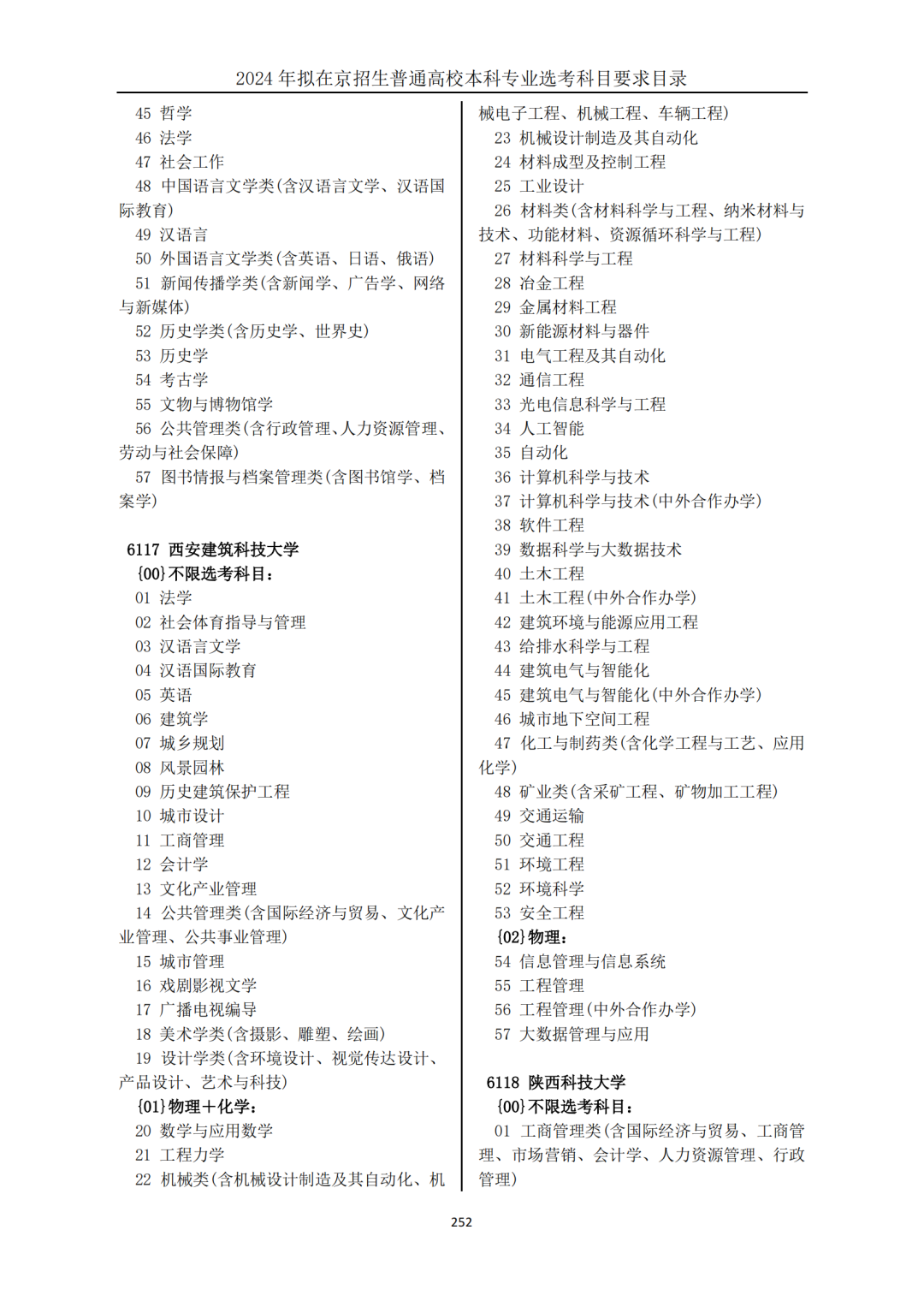
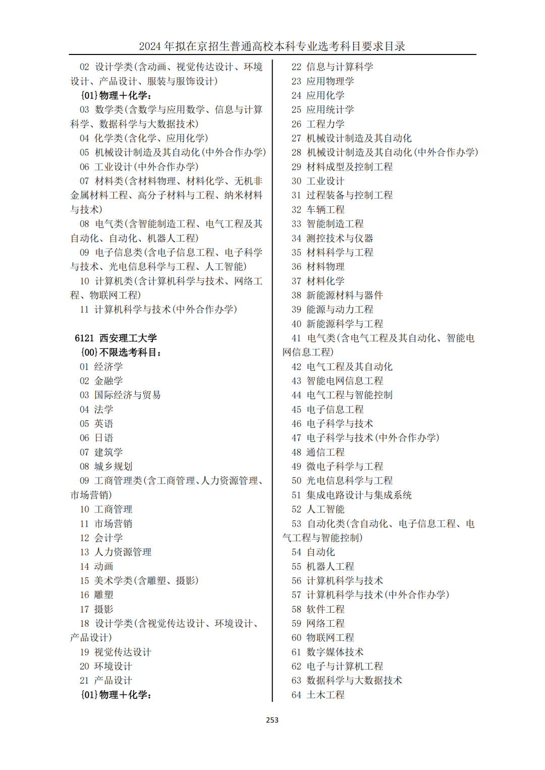
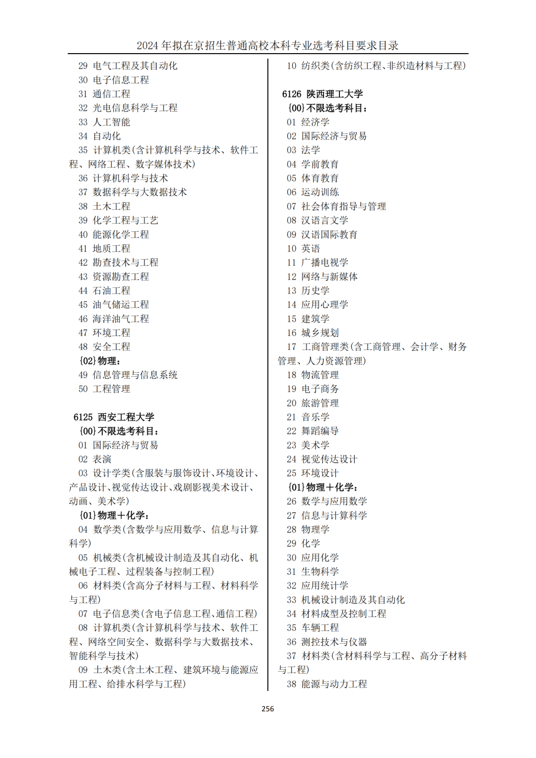
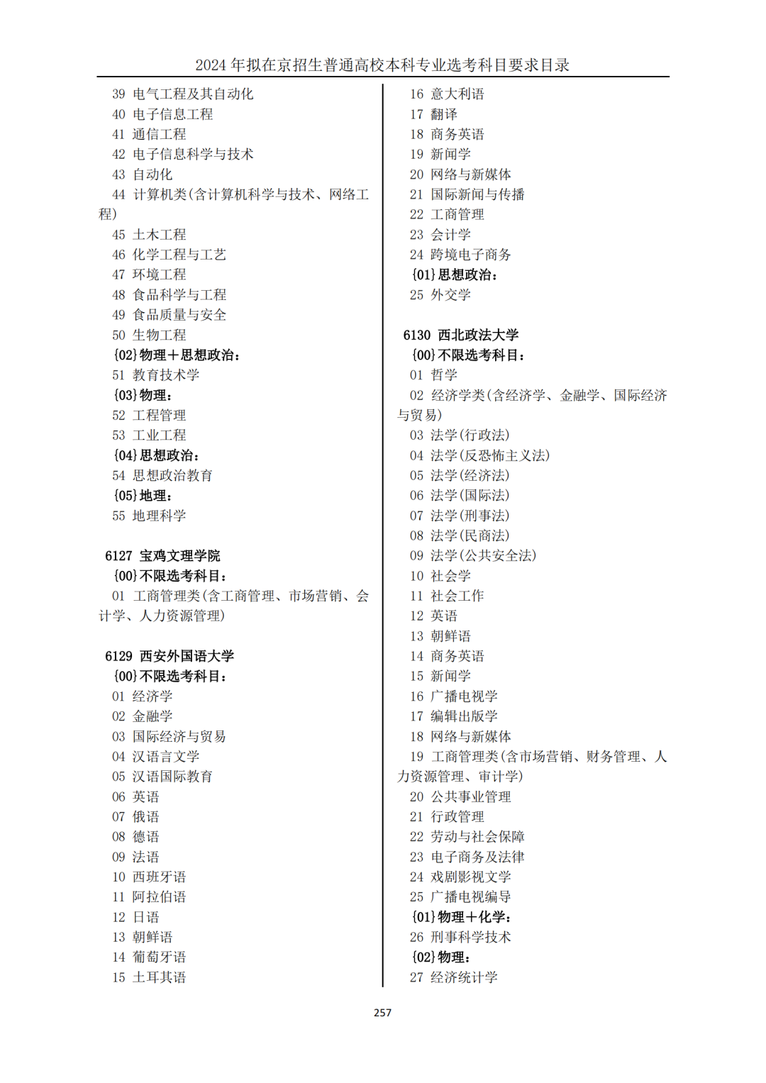
1.本目录列出了2024年拟在京招生普通高校本科专业选考科目要求,按高校(院校代号)和选考科目要求分类排序,首先列出院校代号及院校名称,其次列出选考科目要求,然后列出该类选考科目要求所涵盖的专业(类)。
2.因高校的院系及专业调整等原因,实际招生高校和招生专业可能会调整变化,2024年在京招生高校和招生专业以招生当年公布的招生专业目录为准。
3.选考科目组中“+”号表示“均须选考科目”,比如“物理+
* 文章来源“北京考试报”微信公众号

点分享
点收藏
点点赞
点在看
高招云直播