一、学校是公办的吗?
湖南中医药高等专科学校是由湖南省人民政府举办的公立全日制普通高等专科学校。湖南院校代码4377。
二、学校2025年单独招生计划多少人?有哪些专业和类别招生?
我校2025年单招总计划数为1000人,其中包含单列计划的退役军人10人、艺术特长生9人、体育特长生11人。本校2025年招生专业共17个。分专业单招计划及学费标准如下表,各专业最终学费标准以2025年湖南省物价主管部门审核为准。


备注:
1.艺术体育特长生须在2025年2月22日前,将艺术、体育特长生证明材料,通过现场提交方式,提交至我校招生就业处进行审核。审核通过后方可取得艺术、体育特长生报考资格,未通过的考生只能报考我校普通类别单招。详见《湖南中医药高等专科学校2025年艺术、体育特长生高职单招方案》。
2.退役军人须在2025年2月22日前,将退役军人证明材料,通过现场提交方式,提交至我校招生就业处进行审核。不能按要求提供证明材料的考生只能以普通高中往届生或同等学力人员身份报考,详见《湖南中医药高等专科学校2025年高职单招章程》。
三、学校2024年单独招生考试录取分数线
2024年单独招生考试普通类考生专业录取分数线

2024年单独招生考试退役军人和艺术体育特长生录取分数线

四、录取规则
单招录取工作按照“学校负责、纪委监督”的原则进行。各类别录取时,按照志愿优先的方式进行。根据考生单招总成绩从高分到低分、按各专业招生计划数择优录取;录取时,优先录取第一志愿(第一院校志愿、第一专业志愿)考生。各类别按照以下顺序进行。
(1)退役军人考生。按考生职业技能测试综合成绩从高分到低分进行录取,录完为止。
(2)艺术体育特长生。依据考生所填报项目按综合成绩从高分到低分进行录取,具体规则详见《湖南中医药高等专科学校2025年艺术、体育特长生高职单招方案》。
(3)普通类考生。根据各专业分类别招生计划数,依据考生所填报专业按综合成绩从高分到低分进行录取,录满为止。如遇生源不足,则对未录取且服从调剂的考生按综合成绩从高分到低分进行调剂录取。
五、同分排序规则
对于末位同分的考生,依据以下排序原则进行录取。应届普通高中毕业考生、中职考生和往届普通高中考生及同等学力考生和艺术体育特长生:如综合成绩相同,同分排序顺序为文化素质总分、职业技能测试总分、语文、数学、外语。退役军人:按职业技能测试单选题1-20题,21-40题以此类推,按分数高低依次录取。
六、合格标准
为保障生源质量,我校提前确定录取合格标准,未合格的不予录取。合格标准是:艺术、体育特长生的职业技能测试成绩总分为300分,合格标准为180分,低于此标准不予录取。
七、学校对考生身体健康状况的要求:
录取考生的体检标准按照教育部、卫生部、中国残疾人联合会颁布的《普通高等学校招生体检工作指导意见》及有关补充规定执行。考生患有《指导意见》第一条中列出的六大类疾病,学校不予录取;考生患有《指导意见》第二条列出的色盲、色弱、不能准确识别红、黄、绿、蓝、紫各种颜色中任何一种颜色的导线、按键、信号灯、几何图形者,学校不予录取。
八、可以“专升本”吗?
可以,依据湖南省教育厅规定,湖南省普通全日制高职(专科)应届毕业生可以参加“专升本”考试。
我校2024届毕业生有480人分别被湖南中医药大学、湖南中医药大学湘杏学院、吉首大学、湖南医药学院、湘南学院、邵阳学院、长沙医学院、张家界学院、南华大学船山学院、湖南财政经济学院、湖南文理学院、湖南交通工程学院、湖南工程学院应用技术学院等十余所本科院校录取。
九、考生录取后能否转专业?
新生须按所录取专业在所属二级学院报到入学。在校生满足转专业条件可以向学院提出申请,单招录取学生申请转专业仅限当年单招范围内专业。其具体条件以学校发布的转专业管理规定为准。
十、免试申请
符合以下免试条件的考生在单招考试前向学校申请。其中,职业技能特长申请免技能测试的考生,须在2025年2月22日前,通过现场提交方式,将相关申请材料(含本人有效身份证、竞赛获奖文件、获奖证书原件和复印件等材料)报我校的招生就业处审核。免试直接录取的考生不占用单招计划数,使用我校统招计划,在统招录取前完成录取手续办理,有关审核程序和方法由省教育考试院另行规定。
1.免试直接录取。根据教育部政策规定,中等职业教育应届毕业生,在校期间在世界技能组织主办的“世界技能大赛(World Skills Competition)”中获奖的中国国家代表队选手可保送至高职院校与获奖赛事相应的专业就读,在校期间获“全国职业院校技能大赛”“中国职业技能大赛”一等奖、二等奖、三等奖或“湖南省职业技能大赛”“湖南省职业院校技能竞赛”一等奖(金牌)的,可免试录取到我校就读。
2.职业技能特长生免技能测试。在校学习期间获“湖南省职业技能大赛”“湖南省职业院校技能竞赛”二等奖(银牌)、三等奖(铜牌)的中职应届毕业生,报考获奖赛项对口专业可免予职业技能测试。其中获得二等奖(银牌)的学生可按技能测试成绩满分计入综合成绩;获得三等奖(铜牌)的学生可按技能测试成绩满分的80%计入综合成绩,也可选择参加学校组织的技能测试取得测试成绩,取两项成绩的较高分数计入综合成绩。
3.免试考生的录取专业与其获奖赛项对应(考生如需跨专业报考,则不能享受免试政策)。
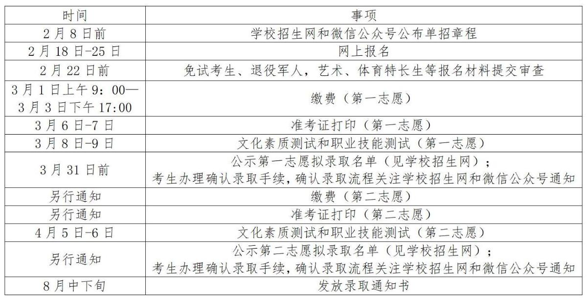
十一、日程安排

十二、学校和学院招生咨询电话、微信公众号、QQ群
学校招生咨询电话:0731-28519008
学院招生咨询电话:
中医学院:0731-28519266
医学院:0731-28519282
药学院:0731-28519267
护理学院:0731-28519182
康复保健学院:0731-28519286
学校微信公众号和招生咨询QQ群:

学院招生咨询QQ群:

高招云直播