武汉工程科技学院2025年普通专升本招生简章
文章来源: 招生办公室 更新时间: 2025-02-28 21:45
根据《省教育厅关于做好2025年湖北省普通高等学校专升本工作的通知》(鄂教高函〔2025〕5号)精神,结合我校普通专升本招生培养目标和要求,特制订本简章。
一、招生对象及条件
(一)招生对象
1.应届高职(专科)毕业生。2025年湖北省普通高校全日制高职(专科)应届毕业生,能如期取得专科毕业证书(简称“普通考生”)。
2.退役大学生士兵。遵守中华人民共和国宪法和法律,服役期间没有受到部队相关处分;在湖北省应征入伍;普通高校全日制高职(专科)毕业生及在校生(含高校新生)应征入伍,退役后完成高职学业。
考生只能选择上述两种考生类型中的一种报考我校。符合条件的考生只能参加一次普通专升本考试(含已录取未报到、延期毕业考生等)。
(二)报名条件
1.具有良好的思想品德和政治素质,热爱祖国,遵纪守法,在校期间未受任何纪律处分或所受纪律处分在校期间已解除。
2.修完普通高职(专科)教学计划规定的课程,能如期毕业;身体健康。
3.退役大学生士兵考生(含免试)均须参加预报名和志愿填报,否则无效。
4.符合我校招生专业对高职(专科)专业报考范围要求,考生报名填写专科专业名称须与《教育部学籍在线验证报告》或毕业证书一致。
二、招生专业、计划及报考范围
(一)普通考生分专业招生计划及报考范围


(二)退役大学生士兵计划总数为85人,不做分专业计划,高职(专科)专业报考范围要求同普通考生一致。
(三)按照教育厅文件精神,退役大学生士兵计划不调整到其他类别计划使用。普通考生和退役大学生士兵计划报考人数不足的,可在补录中进行。
三、报名
(一)报名平台
符合报名资格条件的考生统一在湖北省高等学校普通专升本报名平台(以下简称“报名平台”,网址为http://zs.wuhues.com/zsb.e21.cn)进行网络报名。
(二)网络报名流程
符合我校报考条件的考生,只能选择“普通考生”“退役大学生士兵”中的一种考生类型报考,每名考生限报1个本科招生专业。考生对其提供的信息和资料真实性、准确性和完整性负责,并承担相应责任。
1.普通考生
网络报名期间,报名平台开放时间为每天8:00-20:00,具体流程和办法如下:
(1)志愿填报(3月10日8:00-3月13日20:00)
考生须认真阅读并签署电子版《考生须知》、《考生诚信承诺书》,按网络报名流程和要求进行志愿填报,并按页面提示上传符合要求的本人电子照片文件、居民身份证正反面、学籍证明材料(在线学籍验证报告)。
(2)高校进行专业志愿审核及考生查阅审核结果(3月14日8:00-3月16日20:00)
高校根据招生简章有关规定对考生高职(专科)阶段所学专科专业与所报考本科专业的相关性进行审核并给出审核结果。在此期间,每名考生必须登录报名平台查询本人报考专业的审核结果,通过高校专业志愿审核的考生,其所报志愿即为最终志愿且不能再作更改,考生可下载打印报名表;未通过高校专业志愿审核的考生,准备下一步更正志愿。
(3)未通过专业审核的考生更正志愿(3月17日8:00-20:00)
对未通过高校专业志愿审核的考生,可更正一次志愿,考生按照第1步填报志愿的办法操作,在此期间考生只能更改报考院校和报考专业,无法更改其他信息。因考生未查阅专业审核结果等原因导致错过更正志愿或无法报考的,责任由考生本人承担。
(4)高校对更正志愿的考生进行专业志愿终审(3月18日8:00-20:00)
高校对更正志愿的考生再次进行专业志愿审核,给出最终专业审核结果。本阶段仍未通过高校专业志愿审核的考生,视为不具备普通专升本报名和考试资格。
(5)打印报名表(3月19日8:00-3月21日14:00)
所有已通过高校专业志愿审核的普通考生在此期间通过报名平台下载打印志愿填报后生成的《2025年湖北省普通高等学校专升本报名申请表》,确认网络报名成功。报名表需本人确认签字后,交所在专科学校学籍管理部门盖章确认。
2.退役大学生士兵
网络报名期间,报名平台开放时间为每天8:00-20:00。退役大学生士兵报名分两个阶段:第一阶段2月17日至21日进行预报名;通过预报名审核的,可在第二阶段3月10日至13日进行志愿填报。退役大学生士兵考生须参加“预报名”后再进行“志愿填报”。未参加“预报名”的退役大学生士兵考生无法参加“志愿填报”。具体流程和办法如下:
(1)第一阶段:预报名(2月17日8:00-2月21日20:00)
(2)第二阶段:志愿填报(3月10日8:00-3月13日20:00)
志愿填报结束前,退役大学生士兵考生须在“入伍地证明”材料一栏上传经批准入伍地县级人民政府征兵办公室签字盖章和考生本人签字的《2025年湖北省普通高等学校退役大学生士兵专升本申请表(预报名)》,该项不能空缺。其他填报要求同普通考生一致(往届毕业的退役大学生上传毕业证书或学信网《教育部学历证书电子注册备案表》)。
(3)高校进行资格审核及考生查阅审核结果(3月14日8:00-3月16日20:00)
高校根据招生简章有关规定对报考考生进行审核并给出审核结果。在此期间,每名考生须登录报名平台查询本人报考专业的审核结果。通过高校专业志愿审核的考生,其所报志愿即为最终志愿且不得再更改,考生可下载打印报名表;未通过高校专业志愿审核的考生,准备下一步更正志愿。
(4)未通过专业审核的考生更正志愿(3月17日8:00-20:00)
对未通过高校专业志愿审核的考生,可更正一次志愿。考生按照第2步填报志愿的办法操作,在此期间考生只能更改报考院校和报考专业,无法更改其他信息。因考生未及时查阅专业审核结果等原因导致错过更正志愿或无法报考的,责任由考生本人承担。
(5)高校对更正志愿的考生进行专业志愿终审(3月18日8:00-20:00)
高校对更正志愿的考生再次进行专业志愿审核,给出最终专业审核结果。本阶段仍未通过高校专业志愿审核的考生,视为不具备普通专升本报名和考试资格的考生。
(6)打印报名表(3月19日8:00-3月21日14:00)
所有通过高校专业志愿审核的退役大学生士兵考生在此期间通过报名平台下载打印志愿填报后生成的《2025年湖北省普通高等学校退役大学生士兵专升本申请表》,确认网络报名成功。
(三)资格审核
网报结束后,我校根据招生简章有关规定对考生报考信息和资格进行现场审核,具体安排如下:
时间:2025年3月21日(9:00-12:00,13:30-16:30)、2025年3月22日(9:00-12:00)
地点:武汉工程科技学院综合楼一楼大厅
要求:考生本人须到现场进行资格审核,并提交以下材料:
1.普通考生
(1)《2025年湖北省普通高等学校专升本报名申请表》(报名平台自动生成),需学生手写签字;
(2)所在学校教务处审核盖章的本人已修课程成绩单;
(3)教育部学籍在线验证报告;
(4)居民身份证原件及其正反面复印件。
2.退役大学生士兵
(1)《2025年湖北省普通高等学校退役大学生士兵专升本申请表》(报名平台自动生成),需学生手写签字;
(2)《2025年湖北省普通高等学校退役大学生士兵专升本申请表(预报名)》(报名平台自动生成);
(3)《应征公民入伍批准书》原件及复印件;
(4)《退出现役证》原件及复印件;
(5)全日制高职(专科)毕业证明(毕业证书复印件)或教育部学籍在线验证报告;
(6)居民身份证原件及其正反面复印件。
申请退役大学生士兵免试的考生需另提供《2025年湖北省退役大学生士兵普通高校专升本免试申请表》(在我校教务处网站专升本专栏下载,需本人手写签字)、服役期间立功证书等相关证明材料。
(四)报名缴费
2025年3月21日09:00-3月22日12:00,现场资格审核通过的考生,按本简章中的收费项目和标准缴纳考试报名费。逾期未缴纳报名考试费的考生,视为自动放弃考试资格,报名考试费缴纳后,无论参加考试与否,一律不再退费。
(五)准考证打印
4月11日至4月18日,报名成功的考生,登录我校普通专升本考务系统(网址https://zs.wuhues.com/zhuansb.wuhues.net)打印准考证。
(六)注意事项
1.所有报名考生通过“学信网”手机APP对本人学籍学历信息进行核查。所有考生在报名前须先完成“学信网”手机APP下载和学籍学历核查及信息更正工作,核准无误后方可在普通专升本报名平台进行报名,对未进行核查或核查发现信息与本人信息不一致且在报名前未完成信息更正更新的考生,报名平台将禁止该类考生报名,请信息不一致的考生及时联系学校学籍管理部门。具体流程见《考生须知》(附件2)。
2.考生可在填报志愿期间(即3月10日至3月13日)查询各高校各专业招生计划和报考人数信息,自行决定是否调整报考志愿。报考人数统计信息每天中午12:00更新一次。
3.获取教育部学籍在线验证报告流程:登录学信网“学信档案”(网址https://zs.wuhues.com/my.chsi.com.cn/archive/index.jsp),点击顶部菜单中的“在线验证报告”栏目,申请《教育部学籍在线验证报告》或《教育部学历证书电子注册备案表》中文版。
四、考试
(一)考试时间
大学英语:4月18日上午9:00-11:00;
专业课:4月18日下午14:00-15:30(素描14:00-17:00)
退役大学生士兵综合考查:4月18日下午14:00-15:30
(二)考试地点
武汉工程科技学院(具体考试地点见准考证)
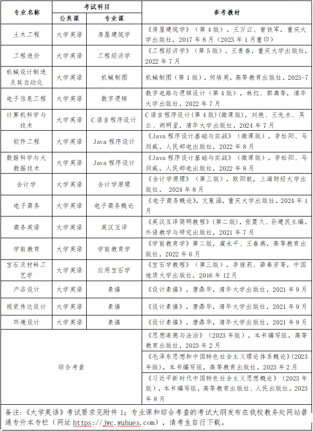
(三)考试科目及参考教材
1.普通考生。考试科目为公共课和专业课。公共课科目为大学英语,实行全省统一命题、统一考试、统一评卷。大学英语考试时长120分钟,总分100分。专业课科目由我校自主确定并命题、阅卷。专业课考试时长90分钟(素描180分钟),总分100分。
2.退役大学生士兵。退役大学生士兵免于文化课考试,参加由我校组织的职业适应性综合考查。考查采取笔试形式开展,考试时长90分钟,总分100分。考查内容包括思想道德与法治、毛泽东思想和中国特色社会主义理论体系概论、习近平新时代中国特色社会主义思想概论三部分。荣立三等功及以上的考生可免于参加综合考查。
为防止考试作弊,所有考试科目无选择题,无判断题,其他题型不限。


(四)考试组织
1.参考要求。考生须持居民身份证原件和准考证参加考试。考生入场时,须进行身份验证和安全检查,严禁替考;严禁将手机等电子设备带入考点。
2.违纪处理。普通专升本考试全部在标准化考场进行,考试过程中全程视频监控和录像。考生应诚信考试,对考生考试违规违纪行为,将按照国家教育考试相关法律法规和学生管理规定进行处理。
(五)成绩公布和复查
1.成绩公布。4月25日公布考生的专业课考试成绩;5月9日公布考生的英语考试成绩和总成绩。考生可通过我校普通专升本考务系统(网址https://zs.wuhues.com/zhuansb.wuhues.net)查询本人成绩。
2.成绩复查。专业课及综合考查复查受理时间为4月26日中午12:00前,大学英语科目复查受理时间为5月10日中午12:00前,需要复查考试分数的考生,在规定时间内由本人递交书面查分申请,由学校按规定组织复查,并将结果反馈考生。具体安排在我校教务处网站普通专升本专栏另行公布。
五、录取与公示
(一)录取
应届毕业生考生在7月31日前未取得专科毕业证书的,取消录取资格。
1.普通考生
(1)录取。按照分专业考生的考试成绩总分,在普通考生计划内从高分到低分依次录取。若总分相同时,按英语科目成绩从高到低排序依次录取。
(2)补录。第一轮录取结束后,若我校有未完成的普通考生计划,由省教育厅统一在专升本报名平台公布。第一轮未被录取的考生,可根据补录计划和我校招生简章、补录工作公告的要求进行补录报名。第一轮已被录取的考生不得再参加补录报名。我校将按招生简章规定和英语科目成绩对报名参加补录的考生分专业从高分到低分依次录取。
2.退役大学生士兵
(1)录取。我校依据退役大学生士兵综合考查成绩,按退役大学生士兵招生总计划数从高分到低分依次录取。申请免试的退役大学生士兵,由我校负责资格审查,核实无误后按相关规定进行录取。
(2)补录。第一轮录取结束后,若我校有未完成的退役大学生士兵计划,由省教育厅统一在专升本报名平台公布。第一轮未被录取的考生,可根据补录计划及我校招生简章要求进行补录报名。第一轮已被录取的考生不得再参加补录报名。我校将按招生简章规定对参加补录的考生进行综合评价,择优录取。
(二)公示
预录取名单(含退役大学生士兵)在我校教务处网站普通专升本专栏公示,公示时间为7天,无异议后报省教育厅复核备案。
(三)录取通知书发放
公示无异议的拟录取普通专升本学生名单经省教育厅复核备案通过后,我校将于8月上旬邮寄录取通知书。
(四)监督检查
1.我校普通专升本工作根据省教育厅有关文件精神,坚持公开、公平、公正和择优的原则,实行“阳光操作”,坚持标准,严格选拔,并采取得力措施,坚决杜绝考试和录取中的各种不正之风。
2.根据省教育厅有关文件精神,资格审查将贯穿报名、考试、录取、报到等工作全过程。在专升本各工作环节中一旦发现考生有弄虚作假、违规违纪行为,一律取消考生报名、考试、录取、报到资格。
六、收费项目和标准
1.报名考试费。根据《湖北省物价局、湖北省财政厅关于规范教育招生考试收费有关问题的通知》(鄂价费〔2006〕107号)文件规定,报名参加我校专升考试的考生应按要求缴纳普通专升本考试报名费,收费标准为普通考生80元/生,退役大学生士兵(除免试)50元/生。
2.学费。被学校录取的2025年普通专升本学生,入学后的收费项目和标准与学校2023级同一专业全日制普通本科生一致。
七、入学和培养
1.入学。按专升本招生规定录取且经省教育厅备案的新生持本人身份证原件和复印件、录取通知书及本人专科毕业证原件和复印件(退役大学生士兵需同时携带退出现役证原件和复印件)按学校规定时间及程序报到。因故不能按期报到的,应向学校请假,未请假或者请假逾期的,视为放弃入学资格。我校将严格按照有关规定开展新生入学资格复查工作,审查合格的办理入学手续,按省教育厅要求予以学籍注册;审查发现考生信息等证明材料与本人实际不符,或者有其他违反国家招生考试规定等情形的,取消入学资格;退役大学生士兵凡录取后未报到、自行放弃入学资格的,此后不再享受免试专升本政策。
2.培养。专升本学生(含退役大学生士兵)为高等学校普通全日制学生,学制2年。原则上单独编班教学,确实无法单独编班的则安排插班教学。学校将紧密结合应用型人才培养目标和培养要求,重构专升本学生人才培养方案。专升本学生进入本科专业学习后,不得采取非全日制学习形式就读,入学后不得转专业和转学。
3.毕业证书。专升本学生修完本科教学计划规定的内容达到毕业要求的,颁发本科毕业证书,其毕业证书上标注“在本校XX专业专科起点本科学习”,学习时间按进入本科阶段学习和颁发毕业证书实际时间填写。专升本学生达到学校学位授予要求的,可申请授予学士学位。
4.专升本学生在校期间与其他本科生一样享受奖学金、助学金。
5.就业政策。专升本学生就业按国家有关普通全日制本科毕业生的就业政策执行。
八、联系方式
学校地址:武汉市江夏区纸坊熊廷弼街特八号
邮政编码:430200
咨询电话:
027-81820230/027-81820215教务处
027-81820255/027-81820266/81820277招生办公室
投诉(举报)方式:027-81820385
邮箱66142878@qq.com
学校网址:https://zs.wuhues.com/www.wuhues.com
教务处网站专升本专栏:https:
学校专升本考务系统:https://zs.wuhues.com/zhuansb.wuhues.net
附件:
1.2025年湖北省普通高等学校专升本《大学英语》考试要求
2.2025年湖北省普通高等学校专升本《考生须知》
武汉工程科技学院
2025年2月28日
高招云直播