



青春再出发
描绘新起点


亲爱的2025级新同学:
欢迎你加入天津师范大学这个温暖而卓越的大家庭!祝贺你凭借不懈的努力,开启了人生中最绚丽多彩的篇章——大学生活。
大学,是一场探索自我、追求真知的旅程。在这里,你不仅将汲取专业知识,更将学会独立思考、拥抱多元、结交挚友、塑造品格。为了帮助你们更快地适应新环境,更好地开启这段旅程,我们将从培养方案、新生选课、学习方法和多元发展四个方面为大家指明方向。
祝愿你的大学时光,充实、快乐、熠熠生辉!愿你在这里,不负韶华,学有所成,心有所获,成长为理想的自己!



开学季
01/
新生报到
9月8日(周一)~9月9日(周二)
02/
新生军训
9月10日(周三)~9月30日(周二)
03/
新生正式上课
10月9日(周四)
学业之基:
读懂你的专业培养方案

一份特别的礼物
《本科人才培养方案》



这是什么?
你们可能会问,这是什么?这是一份一张由一线教育专家、资深学者和行业精英共同绘制,为你们量身定制的“大学成长攻略图”。
是你在这四年里自我实现、超越期待的导航仪。它将指引你与时代发展同频共振,成长为一名真正能够定义未来、推动变革的新时代人才。

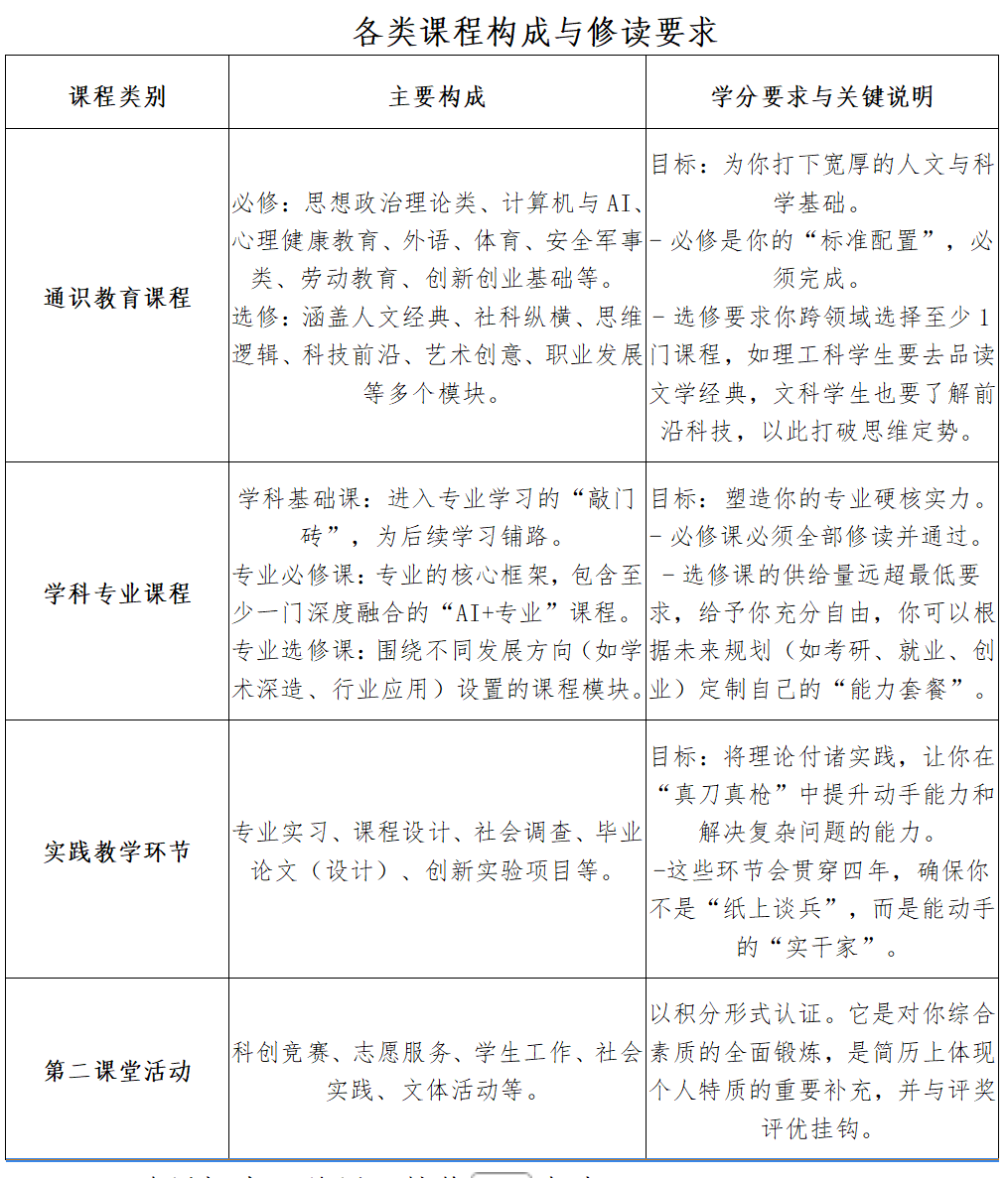
攻略图中有什么?
这张“成长攻略图”由几个核心模块构成,理解它们,你就能掌握自己的成长节奏。



攻略图怎么获取?
登录学校教务系统
https://jwxt.tjnu.edu.cn/tjsfjw/cas/login.action,通过“首页”—“我的桌面”—“文档下载”路径下载2025级本科人才培养方案(同学们也可以联系所在学院教学办的老师获取哦)。
开学后尽快完整阅读你所在专业的培养方案,重点关注“毕业要求”和“课程修读逻辑图”。这能让你迅速建立对大学四年的整体认知,为每一步规划锚定方向。
操作实战:
新生选课指南

备足功课
精准出手



本学期都要选什么课?
1.通识必修课“大学体育”
除了体育学院和音乐与影视学院舞蹈专业的学生以外,所有新生都要在“大学体育”选课中选择体育上课项目。
2.通识必修课“思想道德与法治”
美术与设计学院、音乐与影视学院的学生及所有师范专业学生需要选课。
3.专业课选课
部分学院会安排专业必修课和专业选修课选课,以学院教学办通知为准。

什么时候选课?
本学期新生选课分两轮进行:
第一轮选课:9月22日10:00-9月23日16:00。
该轮选课为意愿选课,同学要根据选课界面提供的课程,完成教学班级选择。不分先后,允许突破上限,通识必修课允许投入选课币,专业课是否允许投入选课币由各学院自定。
查看第一轮选课结果:9月24日16:00以后。
第二轮选课:9月25日10:00-9月26日16:00。
该轮选课采取先到先得的方式,已选中的通识必修课不允许退课,未选中的通识必修课需在本轮进行补选。

如何操作选课?
IE浏览器输入学校教务系统地址:
https://jwxt.tjnu.edu.cn/tjsfjw/cas/login.action
1.输入账号、密码、验证码,点击登录。账号为学号,初始密码为身份证后6位。
2.登录后,点击“网上选课”,在“选课(按开课计划)”界面,“主修(本年级/专业)”选课范围下可显示应选课程,点击“选择”按钮,在弹出窗口,点击所选上课班级右侧的“选择标记”,依据个人情况决定投入选课币的数量,点击“提交”,即完成选课。如需更改上课班级,可返回“选课(按开课计划)”界面,点击“退选”后重新进行选课。
3.查看选课结果:在学校指定的查看选课结果时间,进入“选课状态”界面,出现在界面里且选课状态为“选中”的课程为已选中课程,未出现的课程为未选中状态。

方法转变:
适应大学的学习节奏

适应节奏
顺利启航


大学学习成功的关键,在于实现从“被动灌输”到“主动求索”的根本性转变。这不仅是方法的调整,更是心态和习惯的重塑。以下几点将帮助你快速适应,掌握主动权:
01
课前规划是前提
“凡事预则立,不预则废。”大学的自主时间远多于高中,善用这些时间是高效学习的第一步。建议你合理规划每日作息,制作一张现实可行的日程表,将预习、复习、作业、阅读和休息的时间固定下来,避免“平时松懈、考前突击”的恶性循环。尤其要保证上午第一节课的出勤率和精神状态,不缺勤、不迟到是学生对学业最基本的态度和尊重。
02
课堂效率是核心
课堂45分钟的质量直接决定了你的学习效果。我们强烈建议你实施 “前排就座策略” 。坐在前排不仅能让你更清晰地听讲、看板,更能自然地将你置于一种专注、积极的学习“场”中,有效减少走神和玩手机的诱惑,确保课堂专注度。在这个基础上,请勇敢地课上积极回答问题,即使答错,这个过程也能让老师记住你,并激活你的思维,加深对知识的理解。
03
课后巩固是保障
大学老师不会追着你交作业,但按时完成作业是检验学习成果的必经之路。更重要的是,大学知识环环相扣,一旦遇到不明白的问题,务必主动向老师请教。不要害怕暴露不足,老师的办公室答疑就是为你设立的宝贵资源。一次主动的交流,可能胜过你独自摸索半天。
大学里最优秀的学生,往往是那些最善于规划和最主动的人。从现在开始,掌控你的时间,积极投入每一堂课,你会发现在知识的海洋中自如航行并非难事。
未来规划:
了解多元发展路径

合理规划
创造美好未来


01
了解专业类证书考取情况,积极报考
①积极报考四六级、教师资格证、计算机、普通话等相关考试,提前准备,争取早日通过。
②我校师范生可通过两种途径取得教师资格证书。
一是从大三开始即可参加国家中小学教师资格考试,通过笔试和面试后获取成绩合格证明,进而认定相应教师资格。
二是可以参加学校组织的师范生教育教学能力考核,该考核一般在大学四年级第二学期开展,包括培养过程性考核和教师职业能力测试等环节。
其中教师职业能力测试包含笔试和面试,对于已经参加了国家中小学教师资格考试笔试并且所有笔试科目均取得合格成绩的师范生,如其参加的笔试学段和科目与所学专业培养目标一致,可视作教师职业能力测试笔试合格。
师范生在所有考核环节取得合格后,将获得根据教育部统一样式制作、学校颁发的师范生教师职业能力证书,效力与国考成绩合格证明相当。
02
把握机遇,探寻未来之路
做好大学规划,及时了解天师大的转专业、辅修、微专业、保研等政策,确保自己能抓住每一个机会。
①转专业—成长路径“自定义”
我校转专业包括跨学部(院)转专业、学部(院)内转专业和主辅修专业互换,扩大了同学们的学习自主权和选择权。每年4月,由教务处统一组织跨学部(院)和学部(院)内转专业。主辅修专业互换时间在第四学年第一学期申请。相关通知将于4月初发布到师大官网,想报名转专业的同学请随时关注师大官网;
②辅修—知识体系“拓展包”
凡具有我校学籍的全日制本科同学学习勤奋、学业优良、学有余力,可根据个人志趣和条件按学校有关规定修读辅修专业(学位)。想参加辅修专业(学位)学习的同学,可于一年级第一学期末通过辅修报名系统报名辅修课程,第二学期开始辅修课程学习;
③微专业—专项“技能插件”
微专业是在我校现有本科专业目录以外,依托学校优势学科、专业,以支撑创新驱动发展战略、服务经济社会高质量发展为导向,以培养跨学科交叉融合的新型人才为目标,围绕某个特定专业领域、学科前沿或者核心素养,打破学科专业壁垒,开设的一组核心课程,是一个轻量化、高聚焦、强实践的“迷你”课程包,具有高阶性、前沿性、创新性,15学分左右;
④推免—深造“直通车”
我校推免是在第七学期9月份左右开始,本科生(不含高职升本科、第二学士学位学生)自愿向学部(院)提出书面报名申请。同学们如果致力于保研,一定要从大一开始努力,提高成绩。并提前了解我校本科毕业生免试攻读研究生工作办法。
这一切的起点,或许伴随着迷茫与未知,但请放心,学校所有的老师和学长学姐都将是你坚实的后盾。
同学们如遇到问题可在每周的办公时间联系学校教务处或者所在学院进行咨询。
教务处
办公地点及电话

各学部、学院教学办
办公地点与联系方式

划重点!请大家积极关注
天津师范大学教务处公众号!
所有和你息息相关的教务信息,这里一键获取,
后续还会有更多干货内容陆续上线!
赶紧扫描下方二维码,
掌握教学咨询不迷路!


微信号丨tjnujwc

高招云直播