
12月17日,省高等学校招生委员会、省教育厅印发《关于做好2026年普通高校专升本考试招生报名工作的通知 》,对报考对象、报考类别、报名办法、考试和录取安排等做出明确规定。2026年普通高校专升本考试安排在2026年3月28日至29日进行,所有考生(含普通考生、退役大学生士兵考生、高职本科贯通培养考生)须于2025年12月21日至25日登录福建省教育考试院网站(www.eeafj.cn)进行网上报名,逾期不再受理。

报考对象
(一)普通考生。福建省内普通高校的全日制高职(专科)层次2026年应届毕业生,具有良好的思想品德和政治素质,热爱祖国,遵纪守法,身体健康,能如期毕业。
(二)退役大学生士兵考生。普通高校的全日制高职(专科)毕业生及在校生(含高校新生)应征入伍,退役后完成高职(专科)阶段学业的,可申请参加相关高校的退役大学生士兵免试专升本招生。原则上符合条件的退役大学生士兵在应征入伍地申请参加普通专升本免试招生。往年被退役大学生士兵专项计划录取后放弃入学资格或退学的考生,不再具有报考资格。
考生只能在“普通考生”“退役大学生士兵考生”中选择1种考生类型报考。
下列人员不得申请报名
(一)具有高等学历教育资格的本科高校在校生,或已被本科高校录取并保留入学资格的学生。
(二)普通高校的全日制高职(专科)层次非应届毕业的在校生。
(三)因违反国家教育考试规定,被给予暂停参加高校招生考试处理且在停考期内的人员。
(四)因触犯刑法已被有关部门采取强制措施或正在服刑的人员。
(五)不符合我省普通高校专升本考试报名条件的其他人员。
报考类别
2026年我省普通高校专升本考试招生共设置文史哲法类、教育类、理工类、农林生物医药类、医学类、经管类、艺术类等7个报考类别,考生只能报考1个类别。
其中,报考医学类的考生须是医学相关专业应届毕业生,报考艺术类的考生须是艺术相关专业应届毕业生,在填报志愿时部分专业还需同时符合本科高校招生章程规定的具体要求。退役大学生士兵考生报考的本科专业应与就读的高职(专科)专业大体对应。


报名办法
2026年我省普通高校专升本考试报名工作包括“网上报名”和“现场确认”两个阶段。
(一)网上报名。所有考生(含普通考生、退役大学生士兵考生、高职本科贯通培养考生)须于2025年12月21日至25日登录福建省教育考试院网站(www.eeafj.cn)进行网上报名,逾期不再受理。
网上报名时,考生还须按照《福建省发展和改革委员会 福建省财政厅关于重新制定我省高校招生考试收费标准的函》规定,通过网络缴交报名考试费140元/人,方可参加现场确认。
(二)现场确认
1.普通考生
(1)普通考生的现场确认工作由考生就读高校负责。考生在网上报名时,“报名确认点”栏目须选择本人就读高校。
(2)已网上报名并缴费成功的普通考生须于2025年12月26日至30日,持本人居民身份证、学生证等有关证明,在就读高校办理报名资格、缴费情况审查和现场确认手续,逾期不再受理。
2.退役大学生士兵考生
(1)学籍在我省高校的退役大学生士兵(含应、往届毕业生以及拟于2026年3月退役的大学生士兵)现场确认工作由学籍所在高校负责,考生在网上报名时,“报名确认点”栏目须选择本人就读或原毕业高校。
(2)学籍不在我省高校的退役大学生士兵(含已不再设确认点高校的我省往届毕业生)现场确认工作由福州市高招办负责(确认点设在闽江师范高等专科学校,地址:福州市闽侯上街大学城学府南路1号)。考生在网上报名时,“报名确认点”栏目须选择“学籍不在我省高校的退役士兵确认点”。
(3)已网上报名并缴费成功的退役大学生士兵考生须于2025年12月26日至30日,持本人士兵退役证明、居民身份证、毕业证书等原件和复印件,其中:往届生须提供中国高等教育学生信息网学历认证报告;2026年毕业的应届退役大学生士兵还需提供《学生证》和在中国高等教育学生信息网打印本人的《教育部学籍在线验证报告》;在部队荣立个人三等功以上奖励并完成高职(专科)阶段学业的退役大学生士兵考生(简称“立功退役考生”)还需携带退役证、奖励证书、记功通令等材料原件和复印件,到指定确认地点办理报名现场确认手续,逾期不再受理。
其中,立功考生的相关材料原件,高校确认点应于2026年1月8日前将扫描件刻录光盘报送至省教育厅学生工作处(如含涉密材料,请通过机要渠道寄送)。
(4)拟于2026年3月退役的大学生士兵若确实无法按时到现场确认的,可委托他人在规定的时间内到相应的确认点办理确认手续,逾期不予受理。现场确认时,除了退役大学生士兵须提供的常规材料外,还须提供以下材料:①2026年退役大学生士兵考生报名现场确认委托书。②委托人的士兵退役说明,即由所在团级以上部队政治机关出具的2026年3月退役说明,内容应包含考生姓名、身份证号码、入伍时间和拟退役时间(或服役期满时间)。具体可咨询省退役军人事务厅0591-87591175。
(5)我省后续不再单独组织面向2026年3月退役大学生士兵的补报名。退役大学生士兵若未能在规定时间内报名成功,仍可参加2027年我省普通高校专升本考试报名。
(6)报名结束后,我厅将会同省退役军人事务厅对退役大学生士兵及其立功资格进行复核。对不符合退役大学生士兵条件的考生,将于2026年1月25日前由高校通知考生可转为普通考生。如考生不愿意转或不符合普通考生报考条件,视为报名无效并退还报名费。
3.获奖考生
(1)获奖考生是指在高职(专科)学习阶段代表我省及本校获得全国职业院校技能大赛一、二、三等奖,世界职业院校技能大赛总决赛阶段(含争夺赛、排位赛、冠军总决赛三个阶段,下同)比赛金奖、银奖、铜奖和优胜奖,中国国际大学生创新大赛(原中国国际“互联网+”大学生创新创业大赛,下同)和中华人民共和国职业技能大赛金奖、银奖、铜奖,福建省职业院校技能大赛金奖(或一等奖),以及福建省大学生创新大赛(原福建省“互联网+”大学生创新创业大赛,下同)金奖的高职(专科)层次2026年应届毕业生(含普通考生和退役大学生士兵考生,简称“获奖考生”)。
(2)获奖资格以原始报名身份信息和获奖通知省份归属作为认定依据。
(3)获奖考生按照相应类型考生现场确认成功后,须于2026年7月5日前向就读学校申报获奖考生资格(相关工作另行通知)。经我厅审核并公示无异议后,方可取得获奖考生资格。
考试和录取安排
(一)考试安排
1.普通考生(含选择本类型的获奖考生)的考试安排在2026年3月28日至 29日进行。考试科目分为公共基础课和专业基础课,总分600分。公共基础课3门,每门满分100分,每门考试时长120分钟,专业基础课1门,满分300分,考试时长150分钟。
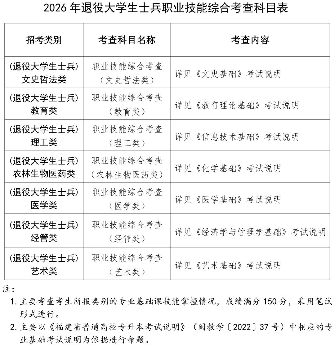
2.退役大学生士兵考生(含选择本类型的获奖考生)免于参加文化课考试,须参加由招生院校根据专业人才培养要求联合命题的职业技能综合考查,考查考生所报类别的专业基础课技能掌握情况,成绩满分150分,采用笔试形式进行,考查时间为2026年3月29日14:30-16:30。
3.考试命题以《福建省普通高校专升本考试说明》和《福建省普通高校专升本考试<思想政治理论>考试说明(2023年修订)》为依据,考生可在福建省教育厅或福建省教育考试院网站自行下载查阅。
4.考点设在考生报名现场确认高校所在设区市的国家教育考试标准化考点,具体考点由各设区市根据实际情况设置。
5.2026年高职本科贯通试点考生转段考核和录取工作按照福建省教育厅《关于做好福建医科大学与福建卫生职业技术学院高职本科贯通人才培养试点高职本科转段有关工作的复函》《关于做好高职(专科)院校与本科院校对口贯通分段培养项目试点转段考核工作的通知》等文件执行。高职本科贯通试点升入本科阶段的考生,其考生类型为高职本科贯通培养考生。
(二)退役大学生士兵考生
退役大学生士兵考生录取将单列招生计划,由省内应用型本科高校和职业本科高校按照考生职业技能综合考查结果,结合考生志愿、在校期间成绩、服役期间表现等情况,综合评价,择优录取。遇同分且相同志愿的考生一并录取。
在部队服役期间荣立个人三等功以上的退役大学生士兵考生可免于参加职业技能综合考查并优先录取。
(三)获奖考生
获奖考生拟于2026年7月底8月初单独组织录取,主要安排省内应用型本科高校和职业本科高校招生,按照报名确认的考生类型和报考类别进行录取。获奖考生将按照参加专升本考试文化课总分和获奖等级赋分(各占总分的50%)加权形式计算综合分,并确定投档录取位次。
1.获奖普通考生综合分=文化课总分(满分600)×50%+赋分(满分600)×50%。获奖退役士兵考生综合分=职业技能综合考查成绩(满分150)×4×50%+赋分(满分600)×50%。获奖考生综合分按实际折算分数,不进行四舍五入。
2.获奖等级赋分办法为:

3.获奖考生综合分相同时,按考生文化课总分(获奖退役士兵考生按职业技能综合考查成绩)从高到低分进行排序(文化课总分又相同的,再依次按专业基础课、思政理论、高等数学或大学语文、大学英语成绩从高到低分排序),以此确定每一位获奖考生在其报考类别群体的位次。若位次相同且所报志愿相同的考生一并录取。
4.获奖考生也可结合自身实际选择参加普通考生或退役大学生士兵考生类型和批次录取,一经学校录取,将不得再参加获奖考生的单独录取。

点
阅读原文查看《福建省高等学校招生委员会 福建省教育厅关于做好2026年普通高校专升本考试招生报名工作的通知》
来源 | 福建省教育考试院

高招云直播