您当前的浏览器版本过低,请您升级浏览器
为了更好的使用优志愿产品,点击下载

谷歌浏览器

360极速浏览器

360安全浏览器

QQ浏览器

火狐浏览器

全国服务热线:400-181-5008
祝广大考生金榜题名
开通VIP

收藏

分享

高中生的心理疏导+家庭教育:双向赋能,共筑高中生成长支持系统

| 来源:优志愿整理 2322

在高中这一人生的关键跃迁期,学生们正经历着生理、认知与社会角色的剧烈变化。堆叠如山的试卷、频繁起伏的考试排名、对未来的迷茫与焦虑,以及自我认同的重新构建,构成了他们日常的精神图景。传统的教育叙事往往将"心理疏导"与"家庭教育"割裂来看:前者被视为学校心理室的补救性干预,后者被简化为家庭的管教责任。然而,真正支持高中生穿越风雨的,应当是心理疏导与家庭教育的双向赋能——不是简单的叠加,而是两者在理念、方法与情感层面的深度耦合,形成一套立体、动态的成长支持系统。

一、看见困境:被误读的青春

当代高中生的心理困境往往被成人世界误读。"脆弱""矫情""抗压能力差"等标签背后,实则是发展性危机的真实阵痛。埃里克森心理社会发展理论指出,青少年期的核心任务是建立自我同一性,防止角色混乱。这意味着高中生每天都在回答"我是谁""我要去往何方"的根本命题,而学业压力只是压在骆驼背上的其中一根稻草。

家庭教育的常见误区,恰在此时加剧了心理困境。控制型教养将关心异化为监控,拥有以爱之名的侵占;成绩至上论将孩子的价值窄化为分数,剥夺多元自我认知的可能;情感忽视型父母则忙于生计,在"提供物质条件"与"给予情感陪伴"之间失衡。当家庭无法成为情绪的"安全基地",学生只能将焦虑内化或外化为各种心理症状。

二、双向赋能:从单向矫正到系统协同

"双向赋能"的核心在于打破"治疗-被治疗""教育-被教育"的单向权力关系,构建相互滋养的生态。

第一,心理疏导为家庭教育提供科学透镜。专业的心理干预不仅针对学生个体,更应成为家庭系统的"CT扫描"。例如,通过家庭治疗视角,帮助父母意识到孩子的焦虑症状可能是家庭沟通模式的"替罪羊";通过认知行为技术,教会家长识别自身的灾难化思维——"考不好就完了"——如何传递给孩子。心理疏导将抽象的"青春期的躁动"转化为可理解、可沟通的发展性语言,升级父母的"心理素养"。

第二,家庭教育为心理疏导提供土壤与延续。每周一小时的心理咨询效果,若无法在家庭的日常互动中得以巩固,终将稀释于原生环境的惯性中。赋能后的家庭能成为心理成长的"增强回路":当父母学会非暴力沟通,孩子在学校习得的情绪管理技巧便有了操练场;当家庭会议取代了训斥,孩子才敢于袒露脆弱而非维护防御。家庭不再是疏导工作的终点,而是起点与归宿。

第三,共同建构"缓冲性话语空间"。双向赋能创造了一种新的家庭文化——允许脆弱、鼓励对话、容错试错。在这样的空间里,"模考失利"不再是触发暴风雨的警报,而是成为亲子共同面对的成长型事件;心理困扰不再是需要遮掩的羞耻,而是可以被言说的生命经验。这种话语空间的建立,本身就是最有力的心理免疫机制。

三、实践路径:从理念到行动

实现双向赋能,需要学校、家庭与专业力量的三方联动,落实到可操作的具体策略:

对学校而言,需建立"家长心理教育"常态化机制。不仅开设针对学生的心理课,更要设计家长工作坊,教授发展心理学常识与对话技术。例如,"如何倾听而不评判""如何区分支持与控制"。心理老师应定期与家长进行个案概念化沟通,而非仅在危机时联系。

对家庭而言,家长需完成从"问题的制造者/解决者"到"成长的同行者"的身份转换。建立"情绪红绿灯"机制:当孩子亮起情绪红灯,家长先处理情绪再处理事件,运用"我注意到…我好奇…我担心…"的句式开启对话,而非质问。引入"第三空间"智慧:当亲子冲突激烈时,承认"我们现在都太激动,需要暂停",这本身就是示范情绪调节的生动一课。重塑评价维度:每周设立"非学习话题时间",讨论一本书、一部电影或社会新闻,向孩子传递"你的价值不止于分数"的深层肯定。

对学生而言,赋能意味着从被动承受转向主动建构。鼓励高中生使用"心理工具包":情绪日记、正念呼吸、认知重构表,并勇敢地向父母发出"求助信号"——"我现在需要的不是建议,只是你们听我说"。这种有意识的自我关照与沟通尝试,是走向成熟的标志。

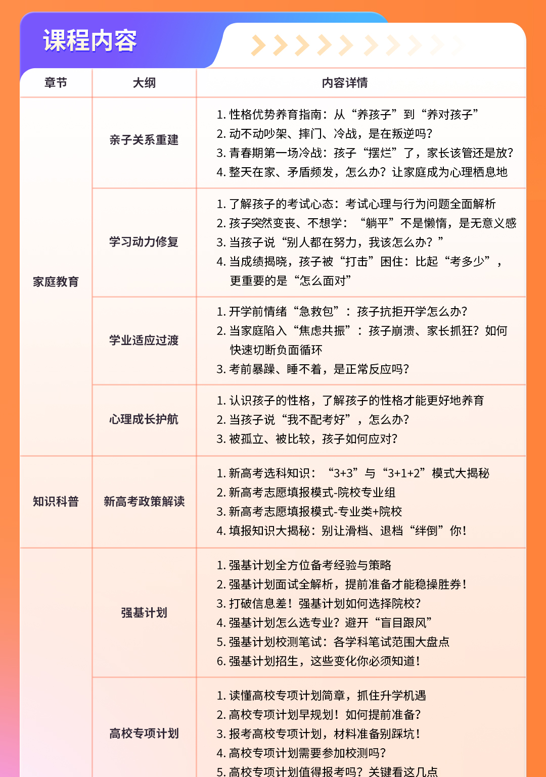
如果你希望将"双向赋能"从概念转化为日常实践,不妨打开优志愿APP的"家长学园"。这里不是简单的方法灌输,而是为高中生家长量身打造的成长型支持系统:

"心理课堂"中,你可以学习如何识别孩子的焦虑信号,掌握文中提到的"我注意到…我好奇…我担心…"等非暴力沟通话术,将心理疏导的专业理念转化为家庭的日常语言;在"亲子工作坊"里,通过情景模拟演练"情绪红绿灯"的应对策略,避免"道理都懂,一用就废"的困境;在"家庭教育"专栏,理解控制型教养与情感忽视的陷阱,构建允许脆弱、鼓励对话的"缓冲性话语空间"。

教育的本质,是家长的自我教育与孩子的共同成长并行。优志愿"家长学园"愿成为这一旅程中的专业伙伴——不仅帮你做好升学规划,更帮你修好亲子关系这道更重要的"人生大题"。双向赋能,从家长自身的持续学习开始。

评论
说点什么吧
发布

手机扫一扫下载APP

400-181-5008

优志愿将竭力为您提供帮助

(免长话费 )

教APP备3100148号