第一章 总 则
第一条 为贯彻落实《教育部办公厅关于进一步完善高职院校分类考试工作的通知》(教学厅函〔2021〕36号)《自治区教育厅关于印发广西壮族自治区高等职业教育考试招生办法的通知》(桂教规范〔2024〕19号)《自治区教育厅关于做好我区2026年高等职业教育考试招生工作的通知》(桂教职成〔2025〕41号)文件精神,结合学校实际情况,制定本招生简章。
广西职业技术学院前身是创建于1965年的广西劳动大学,1998年经教育部批准,成为广西首批独立改制的公办高等职业院校。学校是国家“双高计划”建设优秀单位,国家优质高职院校、国家乡村振兴人才培养优质校,全国职业教育先进单位、教育部高职高专人才培养工作水平评估优秀院校、国家示范性骨干高职院校建设优秀单位(广西唯一),全国首批百所高职现代学徒制试点单位等。
学校名称:广西职业技术学院
学校代码:4145011773
学校地址:广西南宁市江南区明阳大道19号
办学层次:高职(专科)
办学类型:公办高等职业学校
学习形式:全日制
学校招生网站:https://zsw.gxzjy.edu.cn/
招生电话:0771—4213131 0771—4212461(周一至周五 8:40—11:40,14:00—17:00)
监督电话:0771—4213479(周一至周五 8:40—11:40,14:00—17:00)
监督举报邮箱:gzyjcs@gxzjy.com
颁发学历证书的学校名称:广西职业技术学院
学历证书类型:普通高等学校专科学历证书
第二章 招生管理机构及职责
第二条 学校招生工作领导小组组长为学校党政主要负责人,副组长为学校副职校领导,成员由校内有关职能部门(二级学院)负责人组成。其主要职责是审议学校招生计划和招生章程,对年度招生总计划及分省区计划、招生类别及其规模作出决策;听取学校年度招生工作总结,研究分析招生工作面临的问题,并提出指导意见;对学校招生工作进行监督检查,指导、督促各二层机构执行相关招生政策和开展招生工作;决策学校招生的其他工作。
第三条 学校纪检监察室负责全程监督检查。
第三章 招生对象及招生专业
第四条 招生对象
已报名参加我区2026年高等职业教育考试招生且符合《自治区教育厅关于做好我区2026年高等职业教育考试招生工作的通知》中职教高考报名条件及报名要求的考生。
第五条 招生计划
广西职业技术学院2026年度职教高考招生计划经自治区教育厅批准,分单独招生、对口招生等形式,各专业招生数、科类详见学校官网公布的计划。
第六条 各招生类型考试科目按照《自治区教育厅关于做好我区2026年高等职业教育考试招生工作的通知》(桂教职成〔2025〕41号)相关规定执行。其中报考专科层次并选择技能类录取方式的考生,其所属的职业教育专业大类为旅游大类的,公共基础课考语文、英语2门科目。
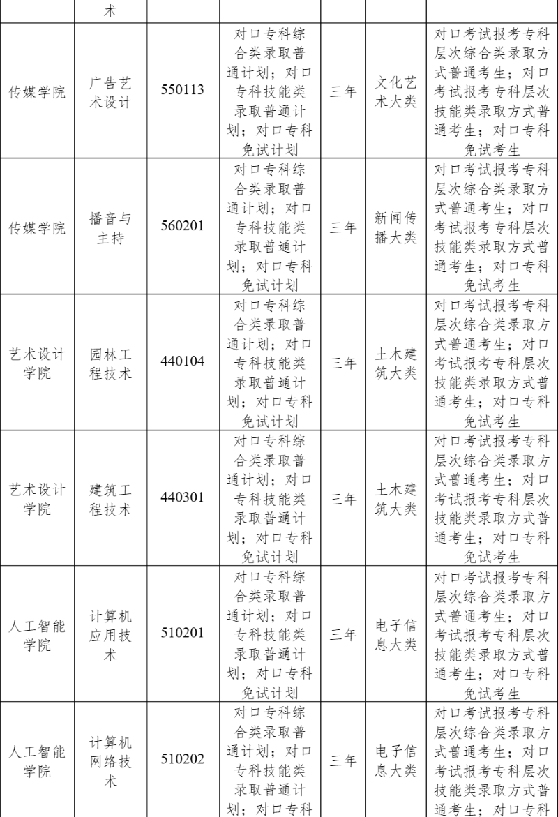
第七条 招生专业一览表







注:最终招生专业以自治区招生考试院正式公布为准。
第四章 录取规则
第八条 投档到我校且符合录取条件的考生,按照自治区招生考试院投档排序规则进行录取。
第九条 考生的免试及加分成绩、录取排序规则按照自治区招生考试院有关规定执行。
第十条 根据《普通高校招生体检工作指导意见》,结合行业特点,报读广告艺术设计、数字媒体艺术设计、室内艺术设计、环境艺术设计、电气自动化、机电一体化、机械制造及自动化、工业机器人技术、智能制造装备技术、数字化设计与制造技术专业的考生,要求无色盲色弱;报读烹饪工艺与营养、食品智能加工技术、食品检验检测技术专业的,要求考生无食品行业禁忌疾病(如传染性疾病等),且无色盲色弱。
第十一条 录取名单经自治区招生考试院审核通过后,在我校招生网站进行公示,公示期为10个工作日,公示的信息保留至2026年底。
第五章 费用与奖助政策
第十二条 收费标准
(一)学费标准
根据《教育部等五部门印发<关于进一步加强和规范教育收费管理的意见>的通知》(教财〔2020〕5 号)《广西壮族自治区发展和改革委员会关于印发〈广西壮族自治区定价目录〉的通知》(桂发改收费规〔2021〕1224号)等文件精神进行收缴学费(即高职培养费),具体费用如下:



根据《关于规范高等学校和中等职业学校学生退学退费有关问题的通知》(桂教财基〔2007〕237号)《关于做好疫情防控期间学校收费管理工作的通知》(桂教财务〔2020〕11号)文件规定,我校实行学年制收费。学生缴纳学费入读后,因故退学或提前结束学业,学校根据学生实际学习时长,按月计算清退剩余学费。学习时间每学年按10个月计算。入学不足一个月的,15天以内(含15天)按半个月计收,15天以上按一个月计收。
1. 住宿费标准
根据《广西壮族自治区发展和改革委员会关于印发〈广西壮族自治区定价目录〉的通知》(桂发改收费规〔2021〕1224号)《广西壮族自治区物价局 财政厅 教育厅关于印发广西大中专院校学生宿舍住宿收费管理暂行办法的通知》(桂价费字〔2002〕515号)《广西壮族自治区物价局 财政厅 教育厅关于我区公办高等院校和中等职业学校学生宿舍住宿费收费标准有关问题的通知》(桂价费〔2015〕88号)等文件要求进行收缴住宿费。具体费用如下表所示:

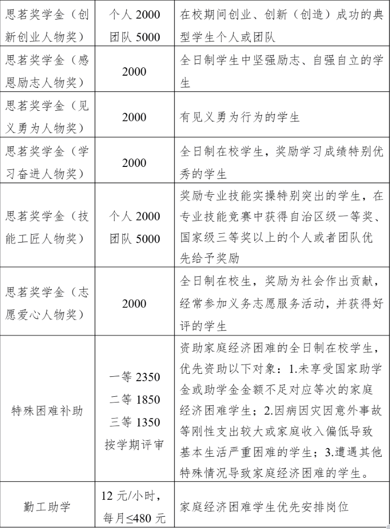
第十三条 奖助政策
学校严格依据《学生资助资金管理办法》(财教〔2021〕310号)及《广西壮族自治区学生资助资金管理办法》(桂财规〔2022〕9号)等政策要求,构建并完善以发展型资助为核心的“奖、助、贷、免、勤、补、减”七位一体资助育人体系。通过精准落实多元资助措施,全面保障家庭经济困难学生的学习生活需求,确保不让一个学生因家庭经济困难而失学,助力学生全面发展。


第六章 监督管理
第十四条 本校招生工作在学校招生工作领导小组的领导下,由招生与就业服务中心具体组织实施,并接受学校纪检监察部门、考生、家长及社会各界的全程监督。
第十五条 学校纪检监察部门负责对招生工作的重点环节进行监督检查,并受理与此相关的信访、申诉和举报。
第十六条 考生如对录取结果有异议,可在收到录取通知书之日起十日内,以书面形式向我校招生与就业服务中心提出申诉。申诉书包含考生基本信息、申诉事由及证明材料。招生与就业服务中心将在收到申诉后十五个工作日内予以核实并答复。
第十七条 学校严格执行国家招生政策规定,坚决杜绝任何形式的违规录取行为。对在招生工作中违反规定、徇私舞弊的人员,一经查实,将依据《中华人民共和国教育法》《国家教育考试违规处理办法》(教育部令33号)和《普通高等学校招生违规行为处理暂行办法》(教育部令36号)所确定的程序和规定进行处理。
第七章 附则
第十八条 考生在职教高考报名后至大学学籍注册前不能更改姓名、民族、出生日期、身份证号码、手机号码等信息,否则可能出现无法参加考试、录取和学籍电子注册等,后果均由考生自行承担。
第十九条 已被职教高考录取的考生不得在当年参加普通高等学校招生统一考试录取或其他招生考试录取。录取新生须按录取通知书上注明的时间,按期到校办理入学注册手续。无故逾期不报到且未办理延迟报到手续者,视为自行放弃入学资格,不予入学注册。新生入学三个月内,学校将对新生进行复查,凡不符合入学条件的考生,取消入学资格。
第二十条 学校对具有学籍的学生,在规定时间内修完专业教学计划的全部课程、成绩合格者,将发给国家承认学历的并由教育部监制和电子注册的普通高等学校专科毕业证书,学校名称为“广西职业技术学院”。毕业生就业实行学校推荐、双向选择、自主择业的原则,学校按国家普通专科毕业生就业政策为学生办理有关手续。
第二十一条 广西职业技术学院不委托任何中介机构或个人从事代理招生工作。
第二十二条 本简章适用于广西职业技术学院2026年职教高考招生。其解释权属于广西职业技术学院。如遇教育部、广西壮族自治区教育厅相关招生政策调整,以公布的最新政策为准。
高招云直播